出国留学网专题频道高职院校自主招生栏目,提供与高职院校自主招生相关的所有资讯,希望我们所做的能让您感到满意!
想参加自主招生的考生,你找到了高职院校的考核方式吗?小编为你提供了2019广东高职院校自主招生面向普通高中考生“职业技能”考核方式,一起来看看吧,希望能够帮助到你,想知道更多相关资讯,请关注网站更新。
2019广东高职院校自主招生面向普通高中考生“职业技能”考核方式
2019年,高职院校自主招生面向普通高中考生考核方式为:“学考+校测”及“学考+网测”。普通高中考生可根据拟报考的院校及专业选择其中一种考核方式进行报考。
一、 “学考+校测”考核方式
选择“学考+校测” 考核方式的考生,根据附件3流程图指引登录网上报名系统选择相应考核方式、填报志愿及进行资格验证。考生可填报1所院校志愿,并根据所填报院校规定填报1到2个专业志愿。部分招生院校对报名的普通高中考生“学考”成绩有要求,请考生登录拟报考院校招生网站查阅院校春季分类考试招生章程中的有关说明。
二、“学考+网测”考核方式
选择 “学考+网测”考核方式的考生根据附件3流程图指引登录网上报名系统选择相应考核方式,先网上缴费后进行预约测试,按照预约时间观看专业大类视频及完成测试。
每个考生可以选择最多2个视频进行观看,每个视频最多可进行两次观看及作答。考生在规定时间内自行完成观看视频、测试、打印“网测”成绩单,根据本人“网测”成绩情况,选择与网测专业大类视频相匹配的院校专业填报志愿。考生可填报2所梯度院校志愿,并根据所填报院校规定填报1至2个专业志愿。
推荐阅读:
出国留学网为你整理了广东2018年关于做好高职院校自主招生录取工作通知,更多相关资讯本网站将不断更新,敬请关注。
广东2018年关于做好高职院校自主招生录取工作通知
各试点高职院校:
为贯彻落实《广东省教育厅关于做好2018年高等职业院校自主招生试点工作的通知》(粤教考函〔2018〕7号)精神,深化高校考试招生制度改革,积极推进高职院校分类考试招生,确保我省2018年高职院校自主招生录取工作公平、公正、安全、有序实施,结合我省实际,现就有关事项通知如下:
一、提高认识,加强领导,切实增强试点工作的责任意识
高职院校自主招生录取试点工作是推进和落实分类考试招生成为我省高职院校招生录取主渠道的具体体现,是国家选拔人才的重要组成部分。做好高职院校自主招生录取工作,关系到广大考生的切身利益,关系到教育的公平公正,关系到社会和谐稳定的大局。各高职院校要加强学校招生委员会建设,在制定学校招生计划、确定招生政策和规则、决定招生重大事项等方面充分发挥招生委员会的作用。要成立以学校分管领导负责的招生录取工作小组,统筹部署,明确分工和职责,严格要求,确保高职院校自主招生录取工作平稳有序顺利。
二、落实责任,明确分工,切实承担高职院校自主招生录取主体责任
高职院校自主招生是高职院校分类考试招生的重要组成分,是高职院校自主选拔人才的重要途径。各试点高职院校要切实承担起招生录取的主体责任,要严格按照国家和省招委会、省教育厅有关加强招生考试管理的规定,切实健全招生管理制度,完善管理措施,促使高职自主招生录取各环节的工作规范化、制度化,确保招生各工作环节有章可循、有据可依。
(一)严格计划管理,确保完成分类招生任务。
严格执行已公布的招生计划,严禁试点高职院校擅自超规模、违规承诺录取学生。录取期间,生源好的院校可在原申报分类招生总计划内,适当增加高职自主招生录取招生计划。院校增加计划须在正式录取前向省教育厅规划处和省教育考试院高招处提出申请,经同意后在网上录取系统上办理手续。试点高职院校必须按招生章程规定的录取规则及操作办法录取新生。高职院校若需根据生源情况进行专业间计划调整的,专业计划的调整不得影响符合录取条件的考生利益。因生源计划调整造成的遗留问题,由高职院校负责向考生和社会解释。
(二)按时做好模拟录取工作及预录取方案的提交工作。
高职自主招生模拟录取工作将于4月6日至8日进行。各试点高职院校必须按时、按要求做好模拟录取工作及预录取方案提交工作。
三、严格管理,精心组织,切实做好高职自主招生录取工作
(一)录取时间安排
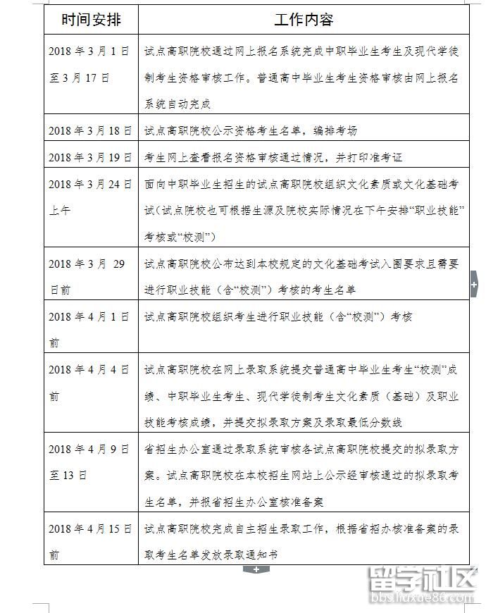
模拟录取时间为4月6日-8日,录取时间为4月9日-13日。具体按《广东省2018年高职院校自主招生录取工作日程表》(见附件)执行。
(二)录取操作办法
高职院校招生工作应遵循公平竞争、公正选择、德智体全面考核、综合评价录取试点、择优录取的原则。录取期间,各院校要注意校内录取现场各部门之间的相互配合与协调,保持与省招生办公室的密切联系与沟通,按省招生办公室的有关规定,按时完成调档、阅档、退档、审核等环节工作,保证考生档案的正常周转和录取工作的顺利进行。
1.高职院校招生录取要执行教育部和省招...
03-01
出国留学高考网为大家提供2018广东高职院校自主招生报名信息汇总,更多高考资讯请关注我们网站的更新!
| 2018广东高职院校自主招生报名信息汇总 | |
| 1 | 广东2018高职院校自主招生考生报考流程图 |
| 2 | 广东省2018年高职自主招生院校名单 |
| 3 | 2018年广东高职自主招生问答 |
03-01
出国留学高考网为大家提供广东2018高职院校自主招生考生报考流程图,更多高考资讯请关注我们网站的更新!
广东2018高职院校自主招生考生报考流程图

小编精心为您推荐:
02-02
出国留学网为你整理了<2018年广东建立全省高职院校自主招生统一招考平台>,供你参考,更多相关资讯本网站高考栏目将持续更新,敬请关注。
2018年广东建立全省高职院校自主招生统一招考平台
从广东省教育考试院获悉,2018年广东将建立全省高职院校自主招生统一招考平台,建立全面、综合、多元的评价模式,49所高职院校纳入2018年自主招生试点院校。
广东省教育考试院相关负责人介绍,各试点高职院校将根据本校招生类型以及考核方式、生源情况和应用性技能人才培养特点,制定招生培养工作方案,改革人才培养模式,根据岗位需要和专业培养的实际情况自主确定学制,根据生源类别单独编班、单独制定和实施人才培养方案。
2018年高职院校自主招生采用“文化素质+职业技能”的考核方式。招生院校将以相对统一的文化测试为基础,对考生的综合素质和职业技能进行全面综合考察,实行分类考试、综合评价、择优录取。
小编精心为您推荐:
01-27
出国留学高考网为大家提供关于做好广东省2018年高等职业院校自主招生试点工作的通知,更多高考资讯请关注我们网站的更新!
关于做好广东省2018年高等职业院校自主招生试点工作的通知
粤教考函〔2018〕7号
各地级以上市招生委员会、教育局,各有关高职院校、省属高中阶段学校:
为贯彻落实党的十九大精神以及《广东省人民政府关于创建现代职业教育综合改革试点省的意见》(粤府〔2015〕12号)精神,根据《教育部关于积极推进高等职业教育考试招生制度改革的指导意见》(教学〔2013〕3号)、《教育部关于开展现代学徒制试点工作的意见》(教职成〔2014〕9号)、《广东省教育厅 广东省招生委员会关于2018年深入推进普通高等学校考试招生改革的通知》(粤教考函〔2017〕5号)的有关要求,结合我省高等职业教育发展实际,按照统筹兼顾、规范管理、分类指导、简化程序、方便操作的原则,进一步深化高职院校自主招生改革。现就有关事项通知如下:
一、建立广东省高职院校自主招生统一招考平台
2018年,建立全省高职院校自主招生统一招考平台。改变以往由各试点高职院校自行组织报名、资格审核、考试和录取的方式,逐步搭建广东省高职院校自主招生统一招考平台,从计划编制、考生报名和志愿填报、网上职业适应性联合测试、院校审核考生资格和考务安排、院校上报分数线和拟录取考生名单、省招办审核院校录取方案、考生查看资格公示及录取结果等功能均在该平台上进行。通过建立统一招考平台,进一步规范操作、优化工作流程,方便考生报考,提高高职院校自主招生工作的效率。
二、招生院校及专业
2018年我省高职自主招生试点院校共 49 所。具体招生院校及专业见附件1。
各试点高职院校应根据本校招生类型以及考核方式、生源情况和应用性技能人才培养特点,制定招生培养工作方案,改革人才培养模式,根据岗位需要和专业培养的实际情况自主确定学制,根据生源类别单独编班、单独制定和实施人才培养方案。各试点高职院校要严格按照公布的招生专业与计划进行录取,不得擅自调整。录取前,实际报考人数多、生源质量好的招生类型,经省教育厅同意,可适当调整其他招生类型计划用于该招生类型,原则上在成绩公布前调整完成。实际报考人数少、生源质量达不到培养要求的招生类型,招生院校可向省教育厅申请将未完成的招生计划调整至生源质量好的其他自主招生类型使用,或调整到依据普通高中学业水平考试成绩招生录取及普通高考招生录取中使用。
三、报考基本条件
(一)普通高中毕业生报考基本条件。符合广东省普通高等学校统一招生考试报名资格的应、往届普通高中毕业生。
(二)中等职业学校毕业生报考基本条件。
1.符合广东省普通高等学校统一招生考试报名资格的应、往届中职(含中专、职中、技校,下同)毕业生。
2.中职阶段取得与所报考的高职院校招生专业大类相关的职业资格技能等级证书。职业资格技能等级证书原则上为国家职业资格中级及以上技能等级证书,或省教育考试院主考的专业技能课程B级及以上证书,或省级以上人力资源和社会保障部门主考(或授权)的中级及以上技能等级证书。具体证书要求由试点高职...
01-27
出国留学高考网为大家提供广东2018高职院校自主招生工作日程安排,更多高考资讯请关注我们网站的更新!
广东2018高职院校自主招生工作日程安排


小编精心为您推荐:
01-27
出国留学高考网为大家提供广东省2018年高职院校自主招生专业及计划,更多高考资讯请关注我们网站的更新!
广东省2018年高职院校自主招生专业及计划
04-10
出国留学高考网为大家提供2017北京高职院校自主招生征集志愿网上报名网址,更多高考资讯请关注我们网站的更新!
2017北京高职院校自主招生征集志愿网上报名网址
| 院校代号 | 院校名称 | 网上报名网址 | 咨询电话 | 剩余 计划数 |
| 1096 | 北京吉利学院 | http://www.bgu.edu.cn/ | 010-60751995 | 174 |
| 1102 | 首都经济贸易大学密云分校 | http://www.cuebmc.cn | 010-89096725,89099115,89098173 | 88 |
| 1105 | 北京信息职业技术学院 | http://www.bitc.edu.cn | 010-64353978、64374282、85305088 | 206 |
| 1106 | 北京电子科技职业学院 | http://www.dky.bjedu.cn | 010-87220979,87220709 | 41 |
| 1107 | 北京京北职业技术学院 | http://www.jbzy.com.cn | 010-89681662,89682407 | 7 |
| 1109 |
01-22
出国留学高考网为大家提供2017广东高职院校自主招生部分专业将开展职业适应性网上联合测试试点工作,更多高考资讯请关注我们网站的更新!
2017广东高职院校自主招生部分专业将开展职业适应性网上联合测试试点工作
日前,广东省教育厅下发了《关于做好2017年高等职业院校自主招生试点工作的通知》(以下简称《通知》)。《通知》明确提出,2017年我省将在招收普通高中毕业生的部分高职院校的计算机应用技术、物流管理、模具设计与制造等10个专业开展职业适应性网上联合测试试点工作,首次对报考高职院校的普通高中毕业生进行更具针对性的专业学习职业适应性测试。
据了解,2014年国务院出台了《关于深化考试招生制度改革的实施意见》(国发〔2014〕35号)(以下简称国务院《实施意见》),要求要加快推进高职院校分类考试,高职院校考试招生与普通高校相对分开,实行“文化素质+职业技能”评价方式。其中,普通高中毕业生报考高职院校,参加职业适应性测试,文化素质成绩使用高中学业水平考试成绩,参考综合素质评价。为积极探索高职院校分类招生面向普通高中毕业生职业适应性测试办法,构建更加科学、合理、高效的评价方式,我省在2017年高职院校自主招生(面向高中毕业生)开展职业适应性测试试点工作,逐步搭建切实可行、科学合理的职业适应性测试网络平台。
近年来,有高职院校从事招生就业的教师反映,目前,高中毕业生在报考高职院校时,对报考专业不了解,对应用型技术人才培养的目的、要求不了解,对毕业后从事职业岗位不了解的现象较为普遍,考生对报考专业不了解,甚至存在片面认识,在志愿填报上存在较大的“盲目性”,致使许多学生入学后要求转专业,毕业后“学不致用”、“学非所用”,有的专业毕业生转行、“跳槽”现象比例较高。这既是教育资源的浪费,也是人才的浪费。省教育考试院负责人介绍,对学生进行职业适应性测试,主要是让考生在报考时,对所报专业有所认识、了解,使志愿填报更具针对性。今年我省在28所自主招生高职院校的计算机应用技术、物流管理、模具设计与制造、电子商务、建筑工程技术、汽车检测与维修技术、机电一体化、会计、电子信息工程技术、物联网应用技术等10个专业实施网上职业适应性测试试点。测试方式为,让学生先观看专业介绍视频,再回答相关问题。测试内容为考生对专业、学校人才培养、专业工作岗位等方面的初步认知情况。
据了解,目前我省自主招生高职院校,对考生进行职业技能(包括职业适应性测试),多数采取考生到报考学校进行面试的办法,对考生难以做到更具个性化的测试,而且考生耗时费力。今年实行网上测试,报考以上10个专业考生可就近选择考点测试,不必“远途跋涉”到报考学校面试。
有意报读上述10个专业的普通高中毕业生,2月25日前要登录自主招生院校网站,按学校要求报考网上职业适应性测试试点专业;2月28日-3月2日,凭高考考生号和报名时设置的密码,登录广东教育考试服务网(网址:http://www.eesc.com.cn )进行预约确定网测的时间和考点。网测考点由有进行网测试点专业的院校承担,为方便考生,减轻考生负担,没有自主招生院校的地级以上市,由市招办确定一所学校作为考点,安排考生测试。考生可就近选择考点预约参加网测;3月4日-5日,全省集中进行网上联合统一测试,考生将按照自己预约的...
高职院校自主招生推荐访问