出国留学网专题频道黄石中考物理试卷及答案栏目,提供与黄石中考物理试卷及答案相关的所有资讯,希望我们所做的能让您感到满意!
10-16
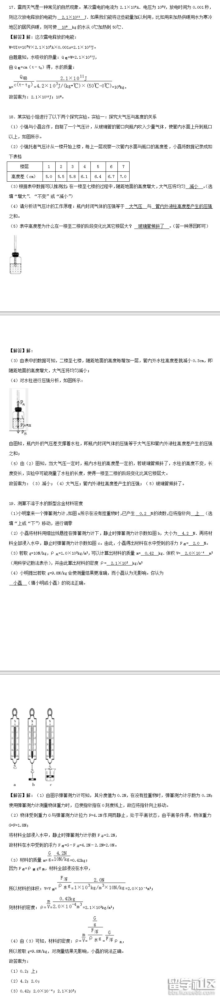
中考的终声已经敲响,你发挥出了自己最好的水平吗?下面是本网站为考生们提供的《2018年湖北黄石中考物理试卷及答案》。希望对考生有所帮助。更多中考资讯请关注中考栏目!
2018年湖北黄石中考物理试卷及答案






推荐阅读:
05-12
努力造就实力,态度决定高度。出国留学网黄石中考物理试题及答案频道的小编会及时为广大考生提供2017年黄石中考物理试题及答案,有需要的考生可以在考题公布后刷新本页面,希望对大家有所帮助。
| 2017黄石中考物理试题及答案发布入口 |
猜你喜欢:
中考物理容易失分的因素:
1.未认真审题、看图,导致思路不清,误入圈套。
2.答题过程中的关键字、词写错。回答问题不能用物理语言,不能抓住主要问题,条理不清,回答不全面。
3.对实验目的、器材、原理、过程、方法、可能出现的问题等认识不足。
4.作图不用铅笔、直尺,缺乏规范。如实线、虚线的表示,带箭头或不带箭头,两线是否垂直,是否用规定的字符表示等问题都不重视。
5.答计算题时乱套公式,对物理过程分析不深入、逻辑混乱。做题时物理单位不统一,对题干给出的条件不知如何取舍。解题过程只有数字运算,没有物理公式。
以下是黄石2017年全部科目的试题发布入口:
04-25
形成天才的决定因素应该是勤奋。出国留学网黄石中考物理试题及答案频道的小编会及时为广大考生提供2016年黄石中考物理试题及答案,有需要的考生可以在考题公布后刷新本页面,希望对大家有所帮助。
| 2016黄石中考物理试题及答案发布入口 |
猜你喜欢:
中考物理公式总结:总功公式
总功公式
W总=FS (S=nh)
W总=W有/η
W总= W有 W额
W总=P总t
以下是黄石2016年全部科目的试题发布入口:
| 地区 |
认真做好每一件小事,就是不简单。出国留学网中考频道的小编会及时为广大考生提供2015年黄石中考物理试卷及答案,有需要的考生可以在考题公布后刷新本页面(按ctrl+F5),希望对大家有所帮助。
| 2015黄石物理中考试题及答案发布入口 |
以下是黄石2015年全部科目的试题发布入口:
| 地区 | 中考试题 |
黄石中考物理试卷及答案推荐访问