出国留学网专题频道黑龙江高考录取栏目,提供与黑龙江高考录取相关的所有资讯,希望我们所做的能让您感到满意!
08-12
掌握高考资讯,有助更好准备高考,下面由出国留学网小编为你精心准备了“2020黑龙江高考录取查询时间安排”,持续关注本站将可以持续获取高考资讯!
2020黑龙江高考录取查询时间安排
近日,黑龙江招生考试院公布了《2020年黑龙江省全国普通高等学校招生计划》,其中全国普通高等学校招生录取时间安排具体内容如下:



推荐阅读:
08-10
掌握高考资讯,有助更好准备高考,下面由出国留学网小编为你精心准备了“2020黑龙江高考录取查询入口公布”,持续关注本站将可以持续获取高考资讯!
2020黑龙江高考录取查询入口公布
2020年黑龙江高考录取结果查询网站:黑龙江省招生考试信息港(https://www.lzk.hl.cn/)

点击进入>>>黑龙江2020年高考录取结果查询入口
注意事项:
填报志愿后很多考生会外出游玩或参加其他社会活动,从而忽视招生录取的相关动态,甚至错过自己所在批次的征集志愿填报时间。
推荐阅读:
08-10
高考后了解最新的高考资讯有利于考生更好的了解后续安排,下面由出国留学网小编为你精心准备了“2020黑龙江高考录取查询系统公布”,持续关注本站将可以持续获取高考资讯!
2020黑龙江高考录取查询系统公布
2020年黑龙江高考录取结果查询网站:黑龙江省招生考试信息港(https://www.lzk.hl.cn/)

点击进入>>>黑龙江2020年高考录取结果查询入口
注意事项:
填报志愿后很多考生会外出游玩或参加其他社会活动,从而忽视招生录取的相关动态,甚至错过自己所在批次的征集志愿填报时间。
推荐阅读:
...08-10
高考录取工作即将开始,提前做好准备非常重要,下面由出国留学网小编为你精心准备了“2020黑龙江高考录取查询系统入口已通知”,持续关注本站将可以持续获取高考资讯!
2020黑龙江高考录取查询系统入口已通知
2020年黑龙江高考录取结果查询网站:黑龙江省招生考试信息港(https://www.lzk.hl.cn/)

点击进入>>>黑龙江2020年高考录取结果查询入口
注意事项:
填报志愿后很多考生会外出游玩或参加其他社会活动,从而忽视招生录取的相关动态,甚至错过自己所在批次的征集志愿填报时间。
推荐阅读:
07-09
如今高考已然过去,如今理想的大学在向我们招手,下面由出国留学网小编为你精心准备了“2019年黑龙江高考录取时间查询”,持续关注本站将可以持续获取高考资讯!
2019年黑龙江高考录取时间查询
黑龙江省在文史类、理工类本科第一批次A段、第二批次A段、第三批次A段、高职(专科)批次A段、艺术类本科第一批次A段、艺术类本科第二批次A段、艺术类高职(专科)批次A段及对应批次的征集志愿实行平行志愿投档录取。其他批次和类型仍实行梯度志愿投档录取。
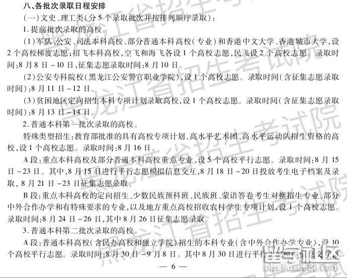
一、文史、理工类(分6个录取批次并按排列顺序录取)
1、提前批次录取的高校。
(1)军队、公安、司法本科高校,部分普通本科高校(专业),香港中文大学、香港城市大学,招飞本科高校及专业,设2个高校梯度志愿。录取时间:7月8日-10日,征集志愿录取时间:7月10日。
(2)公安专科院校(黑龙江公安警官职业学院),设1个高校志愿。录取时间(含征集志愿录取时间):7月11日-12日。
(3)贫困地区定向招生本科专项计划录取高校。设1个高校志愿。录取时间(含征集志愿录取时间):7月13日-14日。
2、本科第一批次录取的高校。
特殊类型招生:教育部批准的具有自主选拔录取(含高校专项计划)、高水平艺术团、高水平运动队招生资格的高校。设1个高校志愿(只允许参加上述类型招生测试合格的考生填报)。录取时间:7月16日。
A段:重点高校及部分普通本科高校重点专业。设5个高校平行志愿。录取时间:7月15日-23日。其中7月15日进行平行志愿模拟信息交互,7月18日-20日投放电子档案及录取, 7月21日-23日征集志愿录取。
B段:重点高校的定向招生、少数民族预科班、民族班、蒙语答卷考生对换招生专业、部分中外合作办学专业、地方重点高校招收农村学生专项计划和有特殊要求的高校及专业。设1个高校志愿。录取时间:7月24日-25日,其中7月25日征集志愿录取。
3、本科第二批次录取的高校。
A段:一般本科高校。设5个高校平行志愿。录取时间:7月28日-8月3日。其中7月28日进行平行志愿模拟信息交互,7月29日-31日投放电子档案及录取,8月1日-8月3日征集志愿录取。
B段:一般本科高校的定向招生、少数民族预科班、民族班、边防军人子女预科班、蒙语答卷考生对换招生专业、中外合作办学和有特殊要求的高校及专业。设1个高校志愿。录取时间:8月4日-6日,其中8月5日-6日征集志愿录取。
4、本科第三批次录取的高校。
A段:民办高校和独立学院的本科专业。设5个高校平行志愿。录取时间:8月7日-11日。其中8月7日进行平行志愿模拟信息交互,8月8日-9日投放电子档案及录取,8月10日-11日征集志愿录取。
5、高职(专科)提前批录取高校(不含黑龙江公安警官职业学院)。
公安、司法高职(专科)院校和普通高职(专科)院校的航海类专业以及有体检面试等特殊要求的高校及专业。设1个高校志愿。录取时间:8月12日-13日。其中8月13日征集志愿录取。
6、高职(专科)批次录取的高校。
A段:部分普通本科高校的专科专业、独立设置...
06-28
出国留学网小编为大家提供2019黑龙江高考录取查询系统,请大家在高考志愿填报后关注高考录取结果,没有录取的同学请及时填报征集志愿!
2019黑龙江高考录取查询系统
2019黑龙江高考录取查询系统:http://www.lzk.hl.cn/
点击下面图片即可查询高考录取信息:
小编精心为您推荐:
出国留学网小编为大家提供2019黑龙江高考录取原则,请黑龙江高考生仔细查看高考录取信息,为高考做好充分的准备!希望大家都能被顺利地录取!
2019黑龙江高考录取原则
由《黑龙江2019普通高等学校招生工作规定》可知以下内容:
48.普通高校招生录取工作在教育部统一领导下,由省招委会授权省招考院组织实施,实行计算机远程网上录取。
49.高校应成立由主要负责人和校内纪检监察等有关部门负责人组成的招生工作领导小组,负责本校招生工作。建立校长作为高校法人代表签发或授权签发录取通知书制度。
50.我省录取批次划分
(1)文史类和理工类(分6个录取批次并按排列顺序录取)
1)提前批次录取的高校
①军队、公安、司法本科高校,部分普通本科高校(专业),香港中文大学、香港城市大学。设2个高校梯度志愿。招飞本科高校,空飞和民飞各设1个高校志愿。
②贫困地区定向招生专项计划的高校。设1个高校志愿。
2)本科第一批次录取的高校
特殊类型招生:教育部批准的具有自主选拔(含高校专项计划)、高水平艺术团、高水平运动队招生资格的高校。设1个高校志愿。
A段:重点高校及部分普通本科高校重点专业。设5个高校平行志愿。
B段:重点高校的定向招生、少数民族预科班、民族班、蒙语答卷考生对换招生专业、部分中外合作办学专业、地方重点高校招收农村学生专项计划和有特殊要求的高校及专业。设1个高校志愿。
3)本科第二批次录取的高校
A段:一般本科高校。设5个高校平行志愿。
B段:一般本科高校的定向招生、少数民族预科班、民族班、边防军人子女预科班、蒙语答卷考生对换招生专业、部分中外合作办学专业和有特殊要求的高校及专业。设1个高校志愿。
4)本科第三批次录取的高校
A段:民办高校和独立学院的本科专业。设5个高校平行志愿。
5)高职(专科)提前批次录取的高校(不含黑龙江公安警官职业学院)
公安、司法高职(专科)院校和普通高职(专科)院校的航海类专业以及有体检面试等特殊要求的高校及专业。设1个高校志愿。
6)高职(专科)批次录取的高校
A段:部分普通本科高校的专科专业,独立设置的高职(专科)院校、民办高校和独立学院的专科专业。设5个高校平行志愿。
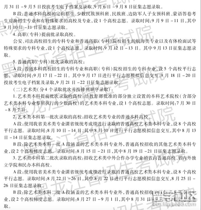
(2)艺术类(分4个录取批次并按排列顺序录取)
1)艺术类本科提前批次录取的高校:经教育部批准的部分独立设置的本科艺术院校(含部分艺术类本科专业参照执行的少数高校)的艺术类本科专业及原“211工程”院校使用美术类校考成绩进行录取的艺术类本科专业,以及经省招委会批准的相关院校的艺术类本科专业。设1个高校志愿。
2)艺术类本科第一...
出国留学网小编为大家提供2019黑龙江高考录取批次,一起来看看吧!希望大家能够了解好我省的录取批次划分,提前做好心理准备!
2019黑龙江高考录取批次
由《黑龙江2019普通高等学校招生工作规定》可知以下内容:
50.我省录取批次划分
(1)文史类和理工类(分6个录取批次并按排列顺序录取)
1)提前批次录取的高校
①军队、公安、司法本科高校,部分普通本科高校(专业),香港中文大学、香港城市大学。设2个高校梯度志愿。招飞本科高校,空飞和民飞各设1个高校志愿。
②贫困地区定向招生专项计划的高校。设1个高校志愿。
2)本科第一批次录取的高校
特殊类型招生:教育部批准的具有自主选拔(含高校专项计划)、高水平艺术团、高水平运动队招生资格的高校。设1个高校志愿。
A段:重点高校及部分普通本科高校重点专业。设5个高校平行志愿。
B段:重点高校的定向招生、少数民族预科班、民族班、蒙语答卷考生对换招生专业、部分中外合作办学专业、地方重点高校招收农村学生专项计划和有特殊要求的高校及专业。设1个高校志愿。
3)本科第二批次录取的高校
A段:一般本科高校。设5个高校平行志愿。
B段:一般本科高校的定向招生、少数民族预科班、民族班、边防军人子女预科班、蒙语答卷考生对换招生专业、部分中外合作办学专业和有特殊要求的高校及专业。设1个高校志愿。
4)本科第三批次录取的高校
A段:民办高校和独立学院的本科专业。设5个高校平行志愿。
5)高职(专科)提前批次录取的高校(不含黑龙江公安警官职业学院)
公安、司法高职(专科)院校和普通高职(专科)院校的航海类专业以及有体检面试等特殊要求的高校及专业。设1个高校志愿。
6)高职(专科)批次录取的高校
A段:部分普通本科高校的专科专业,独立设置的高职(专科)院校、民办高校和独立学院的专科专业。设5个高校平行志愿。
(2)艺术类(分4个录取批次并按排列顺序录取)
1)艺术类本科提前批次录取的高校:经教育部批准的部分独立设置的本科艺术院校(含部分艺术类本科专业参照执行的少数高校)的艺术类本科专业及原“211工程”院校使用美术类校考成绩进行录取的艺术类本科专业,以及经省招委会批准的相关院校的艺术类本科专业。设1个高校志愿。
2)艺术类本科第一批次录取的高校:招收艺术类专业的普通本科高校。
A段:使用我省美术类专业课省级统考成绩进行录取的普通高校艺术类本科专业,设8个高校平行志愿。
B段:除艺术类本科一批A段涵盖的艺术类本科专业外,普通高校招收的其他艺术类本科专业,设2个高校梯度志愿。
3)艺术类...
本网为你整理了黑龙江2018年普通高校共录取新生158321人,其中本科录取114331人。更多相关资讯请关注本网站更新。
黑龙江2018年普通高校共录取新生158321人
我省2018年普通高等学校招生录取工作从7月7日开始投档录取,截止到8月20日,通过25次网上征集志愿录取,圆满完成各批次录取工作任务。其中文史、理工类共分6个录取批次,艺术类共分4个录取批次,体育类共分2个录取批次,全国1316所普通高等学校在我省共计录取新生158321人,其中本科录取114331人;专科录取43990人。
省招考院特别提醒考生:2018年黑龙江省普通高校招生录取工作已经全部结束。借此机会提醒广大考生,在近期收到录取通知书后,要通过“黑龙江省招生考试信息港”(www.lzk.hl.cn)和高校指定的方式进一步查询确认录取结果,如发现所录取的院校与我院网站查询的结果不相符,请及时与报名所在地招考办反映。对于社会上可能出现的各种所谓普通高校“招生补录”、录取通知书及相关承诺,请广大考生和家长提高警惕,谨防上当受骗。
最后预祝即将步入大学校园的全省考生,不负光阴,勤奋学习,学有所成!
推荐阅读:
07-11
黑龙江高考录取已经开始,出国留学高考网为大家提供2018黑龙江高考录取查询系统已开通,更多高考资讯请关注我们网站的更新!
2018黑龙江高考录取查询系统已开通
2018黑龙江高考录取查询系统:http://221.207.246.181/JWWebGaokao/toStudentResultsLoginQuery
点击下面图片即可进入黑龙江高考录取查询系统:
2018年黑龙江高考录取时间安排:
1、提前批次录取的高校。
(1)军队、公安、司法本科高校,部分普通本科高校(专业),香港中文大学、香港城市大学,招飞本科高校及专业,录取时间:7月8日-10日,征集志愿录取时间:7月10日。
(2)公安专科院校(黑龙江公安警官职业学院),设1个高校志愿。录取时间:(含征集志愿录取时间):7月11日-12日。
(3)贫困地区定向招生本科专项计划录取高校。设1个高校志愿。录取时间(含征集志愿录取时间):7月13日-14日。
2、本科第一批次录取的高校。
特殊类型招生:教育部批准的具有自主选拔录取(含高校专项计划)、高水平艺术团、高水平运动队招生资格的高校。录取时间:7月16日。
A段:重点高校及部分普通本科高校重点专业。录取时间:7月15日-23日。其中7月15日进行平行志愿模拟信息交互,7月18日-20日投放电子档案及录取, 7月21日-23日征集志愿录取。
B段:重点高校的定向招生、少数民族预科班、民族班、蒙语答卷考生对换招生专业、部分中外合作办学专业、地方重点高校招收农村学生专项计划和有特殊要求的高校及专业。录取时间:7月24日-25日,其中7月25日征集志愿录取。
3、本科第二批次录取的高校。
A段:一般本科高校。录取时间:7月27日-8月2日。其中7月27日进行平行志愿模拟信息交互,7月28日-30日投放电子档案及录取,7月31日-8月2日征集志...
黑龙江高考录取推荐访问