出国留学网专题频道黑龙江高考录取时间栏目,提供与黑龙江高考录取时间相关的所有资讯,希望我们所做的能让您感到满意!
07-09
如今高考已然过去,如今理想的大学在向我们招手,下面由出国留学网小编为你精心准备了“2019年黑龙江高考录取时间查询”,持续关注本站将可以持续获取高考资讯!
2019年黑龙江高考录取时间查询
黑龙江省在文史类、理工类本科第一批次A段、第二批次A段、第三批次A段、高职(专科)批次A段、艺术类本科第一批次A段、艺术类本科第二批次A段、艺术类高职(专科)批次A段及对应批次的征集志愿实行平行志愿投档录取。其他批次和类型仍实行梯度志愿投档录取。
一、文史、理工类(分6个录取批次并按排列顺序录取)
1、提前批次录取的高校。
(1)军队、公安、司法本科高校,部分普通本科高校(专业),香港中文大学、香港城市大学,招飞本科高校及专业,设2个高校梯度志愿。录取时间:7月8日-10日,征集志愿录取时间:7月10日。
(2)公安专科院校(黑龙江公安警官职业学院),设1个高校志愿。录取时间(含征集志愿录取时间):7月11日-12日。
(3)贫困地区定向招生本科专项计划录取高校。设1个高校志愿。录取时间(含征集志愿录取时间):7月13日-14日。
2、本科第一批次录取的高校。
特殊类型招生:教育部批准的具有自主选拔录取(含高校专项计划)、高水平艺术团、高水平运动队招生资格的高校。设1个高校志愿(只允许参加上述类型招生测试合格的考生填报)。录取时间:7月16日。
A段:重点高校及部分普通本科高校重点专业。设5个高校平行志愿。录取时间:7月15日-23日。其中7月15日进行平行志愿模拟信息交互,7月18日-20日投放电子档案及录取, 7月21日-23日征集志愿录取。
B段:重点高校的定向招生、少数民族预科班、民族班、蒙语答卷考生对换招生专业、部分中外合作办学专业、地方重点高校招收农村学生专项计划和有特殊要求的高校及专业。设1个高校志愿。录取时间:7月24日-25日,其中7月25日征集志愿录取。
3、本科第二批次录取的高校。
A段:一般本科高校。设5个高校平行志愿。录取时间:7月28日-8月3日。其中7月28日进行平行志愿模拟信息交互,7月29日-31日投放电子档案及录取,8月1日-8月3日征集志愿录取。
B段:一般本科高校的定向招生、少数民族预科班、民族班、边防军人子女预科班、蒙语答卷考生对换招生专业、中外合作办学和有特殊要求的高校及专业。设1个高校志愿。录取时间:8月4日-6日,其中8月5日-6日征集志愿录取。
4、本科第三批次录取的高校。
A段:民办高校和独立学院的本科专业。设5个高校平行志愿。录取时间:8月7日-11日。其中8月7日进行平行志愿模拟信息交互,8月8日-9日投放电子档案及录取,8月10日-11日征集志愿录取。
5、高职(专科)提前批录取高校(不含黑龙江公安警官职业学院)。
公安、司法高职(专科)院校和普通高职(专科)院校的航海类专业以及有体检面试等特殊要求的高校及专业。设1个高校志愿。录取时间:8月12日-13日。其中8月13日征集志愿录取。
6、高职(专科)批次录取的高校。
A段:部分普通本科高校的专科专业、独立设置...
08-06
黑龙江省本科第三批次录取要开始了,出国留学高考网为大家提供黑龙江2018高考本科第三批次录取时间,更多高考资讯请关注我们网站的更新!
黑龙江2018高考本科第三批次录取时间
黑龙江省2018年普通高等学校招生录取工作从7月7日开始投档录取,截止到8月5日上午,通过18次网上征集志愿录取,艺术类本科提前批、一批、二批,体育本科批,普通本科提前批(军队、公安和司法本科高校,公安专科,贫困地区定向招生本科专项计划)、本科一批(特殊类型招生,一批A段和B段)、本科二批(二批A、B段)的录取工作顺利结束,共录取考生90956名。
近期,被录取的考生将收到被录取高校的录取通知书。借此机会提醒广大考生,在收到录取通知书后,必须通过“黑龙江省招生考试信息港”(www.lzk.hl.cn )和高校指定的方式进一步查询确认录取结果,避免上当受骗,如发现所录取的院校与我院网站查询的结果不相符,请及时与报名所在地招考办反映。
黑龙江省本科第三批次录取将于8月7日开始,录取工作预计8月22日左右全部结束。
小编精心为您推荐:
黑龙江2018本科第三批次和高职(专科)批次文化课录取控制分数线
07-03
重庆高考提前批录取7月8日开始,出国留学高考网为大家提供2018黑龙江高考录取时间,更多高考资讯请关注我们网站的更新!
2018黑龙江高考录取时间
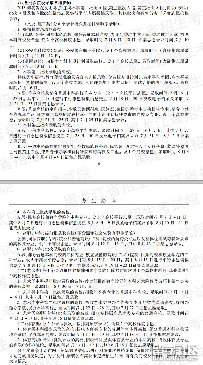
2018年黑龙江省在文史类、理工类本科第一批次A段、第二批次A段、第三批次A段、高职(专科)批次A段及相应批次的征集志愿继续实行平行志愿投档录取。其他批次和类型仍实行梯度志愿投档录取。各批次院校录取日程安排如下:
一、文史、理工类(分6个录取批次并按排列顺序录取):
1、提前批次录取的高校。
(1)军队、公安、司法本科高校,部分普通本科高校(专业),香港中文大学、香港城市大学,招飞本科高校及专业,设2个高校梯度志愿。录取时间:7月8日-10日,征集志愿录取时间:7月10日。
(2)公安专科院校(黑龙江公安警官职业学院),设1个高校志愿。录取时间:(含征集志愿录取时间):7月11日-12日。
(3)贫困地区定向招生本科专项计划录取高校。设1个高校志愿。录取时间(含征集志愿录取时间):7月13日-14日。
2、本科第一批次录取的高校。
特殊类型招生:教育部批准的具有自主选拔录取(含高校专项计划)、高水平艺术团、高水平运动队招生资格的高校。设1个高校志愿(只允许参加上述类型招生测试合格的考生填报)。录取时间:7月16日。
A段:重点高校及部分普通本科高校重点专业。设5个高校平行志愿。录取时间:7月15日-23日。其中7月15日进行平行志愿模拟信息交互,7月18日-20日投放电子档案及录取, 7月21日-23日征集志愿录取。
B段:重点高校的定向招生、少数民族预科班、民族班、蒙语答卷考生对换招生专业、部分中外合作办学专业、地方重点高校招收农村学生专项计划和有特殊要求的高校及专业。设1个高校志愿。录取时间:7月24日-25日,其中7月25日征集志愿录取。
3、本科第二批次录取的高校。
A段:一般本科高校。设5个高校平行志愿。录取时间:7月27日-8月2日。其中7月27日进行平行志愿模拟信息交互,7月28日-30日投放电子档案及录取,7月31日-8月2日征集志愿录取。
B段:一般本科高校的定向招生、少数民族预科班、民族班、边防军人子女预科班、蒙语答卷考生对换招生专业、中外合作办学和有特殊要求的高校及专业。设1个高校志愿。录取时间:8月3日-6日,其中8月4日-6日征集志愿录取。
4、本科第三批次录取的高校。
A段:民办高校和独立学院的本科专业。设5个高校平行志愿。录取时间:8月7日-11日。其中8月7日进行平行志愿模拟信息交互,8月8日-9日投放电子档案及录取,8月10日-11日征集志愿录取。
5、高职(专科)提前批录取高校(不含黑龙江公安警官职业学院)。
公安、司法高职(专科)院校和普通高职(专科)院校的航海类专业以及有体检面试等特殊要求的高校及专业。设1个高校志愿。录取时间:8月12日-13日。其中8月13日征集志愿录取。
6、高职(专科)批次录取的高校:
A段:部分普通本科高校的专科专业、独立设置的高职(专科)院校、民办高校和独立学院的专科专业。设5个高校平行志愿...
黑龙江高考录取最早7月8日开始,出国留学高考网为大家提供2018黑龙江各批次院校录取时间安排,更多高考资讯请关注我们网站的更新!
2018黑龙江各批次院校录取时间安排

小编精心为您推荐:
黑龙江高考录取时间推荐访问