出国留学网专题频道黑龙江鸡西中考作文题目出炉栏目,提供与黑龙江鸡西中考作文题目出炉相关的所有资讯,希望我们所做的能让您感到满意!
07-17
中考作文如何复习呢?为了让考生写出优秀的作文,下面由出国留学网小编为你精心准备了“2020黑龙江鸡西中考作文题目出炉:致敬奋斗的时光”,持续关注本站将可以持续获取更多的考试资讯!
2020黑龙江鸡西中考作文题目:致敬奋斗的时光
一、2020作文题目
根据考生回忆,2020年黑龙江鸡西中考作文题目为“致敬奋斗的时光”。
二、2019作文题目
请从下面两个文题中任选一题作文。
文题一:请以“温情”为题目,写一篇文章。
文题二:阅读下面的文字,按要求作文。
尼泊尔时间2018年5月14日8时26分,中国69岁的“无腿勇士”夏伯渝成功登顶珠穆朗玛峰,成为中国年龄也是第一个依靠双腿假肢登上珠峰的人。
在他的身上,我们看到了“突破”“挑战”“超越”“拼搏”……
请结合上述材料,自选角度,自拟题目,完成一篇作文。
要求:(1)除诗歌、戏剧外,体裁不限。
(2)表达真情实感,不得套写、抄袭。
(3)文章中不得出现真实的地名、校名、人名。
(4)字数在600字以上。
推荐阅读:
...
2018年高考考试已经圆满的结束了,以下“2018年黑龙江高考作文题目出炉”由出国留学网高考栏目整理而出,希望每一个考生都能取得理想的成绩!
“二战”期间,为了加强对战机的防护,英美军方调查了作战后幸存飞机上弹痕的分布,决定哪里弹痕多就加强哪里,然而统计学家沃德力排众议,指出更应该注意弹痕少的部位,因为这些部位受到重创的战机,很难有机会返航、而这部分数据被忽略了事实证明,沃德是正确的。
要求:综合材料内容及含意,选选好角度,确定立意,明确文体,自拟标题:不要套作,不得抄袭:不少于800字。
小编精心为您推荐:
无论是高考是成功还是失败,我们终究要面对现实,但是我们要有一颗永不言败的心,加油!本文“2018年黑龙江高考作文题目出炉”由出国留学网高考栏目整理而出,希望对您有所帮助!

“二战”期间,为了加强对战机的防护,英美军方调查了作战后幸存飞机上弹痕的分布,决定哪里弹痕多就加强哪里,然而统计学家沃德力排众议,指出更应该注意弹痕少的部位,因为这些部位受到重创的战机,很难有机会返航、而这部分数据被忽略了事实证明,沃德是正确的。
要求:综合材料内容及含意,选选好角度,确定立意,明确文体,自拟标题:不要套作,不得抄袭:不少于800字。
小编精心为您推荐:
中考的魅力在于努力的奋斗,在于你用汗水浇灌了自己的前途,在于你战斗每分每秒。出国留学网中考栏目考后为你首发《2018年黑龙江绥化中考作文题目公布》,请记住按ctrl+F5进行刷新。
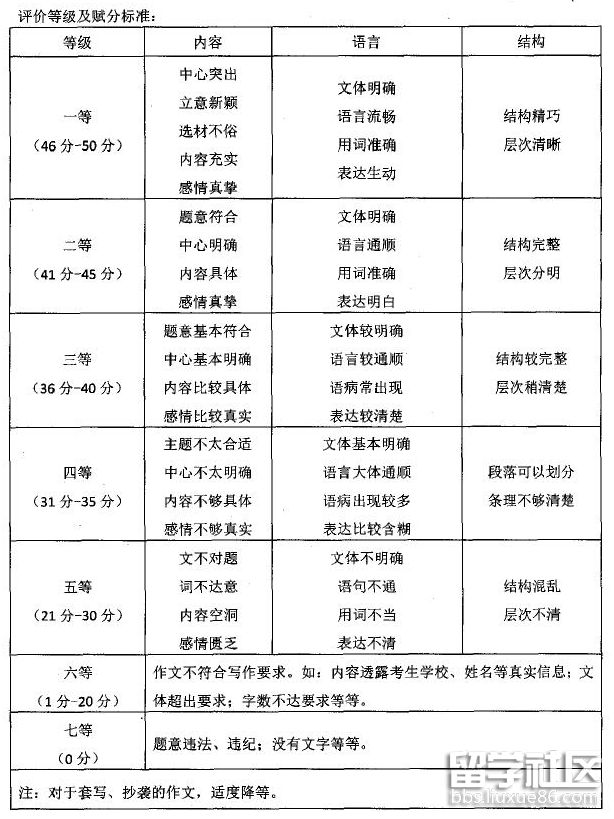
2018年黑龙江绥化中考作文题目公布

评分标准:

07-07
掌握高考资讯,有助提前准备好考试,下面由出国留学网小编为你精心准备了“2020年黑龙江高考作文题目(图文版出炉)”,持续关注本站将可以持续获取高考资讯!
2020年黑龙江高考作文题目(图文版出炉)

阅读下面的材料,根据要求写作。
墨子说:“视人之国,若视其国;视人之家,若视其家;视人之身,若视其身。”英国诗人约翰•多恩说:“没有人是自成一体、与世隔绝的孤岛,每一个人都是广袤大陆的一部分。”
“青山一道同云雨,明月何曾是两乡。”“同气连枝,共盼春来。”……2020年的春天,这些寄言印在国际社会援助中国的物资上,表达了世界人民对中国的支持。
“山和山不相遇,人和人要相逢。”“消失吧,黑夜!黎明时我们将获胜!”……这些话语印在中国援助其他国家的物资上,寄托着中国人民对世界的祝福。
“世界青年与社会发展论坛”邀请你作为中国青年代表参会,发表以“携手同一世界,青年共创未来”为主题的中文演讲。请完成一篇演讲稿。
要求:结合材料内容及含意完成写作任务;选好角度,确定立意,明确文体,自拟标题;不要套作,不得抄袭;不得泄露个人信息;不少于800字。
...
付出终有收获,努力会有结果,功名成就在即,此刻莫要焦虑,心中会有担忧,黎明前的节奏,高考就如行舟,随风随水无忧。出国留学网高考栏目为你提供“2018黑龙江高考作文题目”!更多高考内容请持续关注本站!
2018黑龙江高考作文题目
2018全国卷2高考作文题目:
高考作文:“二战”期间,为了加强对战机的防护,英美军方调查了作战后幸存飞机上弹痕的分布,决定哪里弹痕多就加强哪里,然而统计学家沃德力排众议,指出更应该注意弹痕少的部位,因为这些部位收到重创的战机,很难有机会返航,而这部分数据被忽略了。事实证明,沃德是正确的。
要求:综合材料内容及含意,选好角度,确定立意,明确文体,自拟标题;不要套作,不得抄袭;不少于800字。
小编精心为您推荐:
06-30
炎炎夏日,步入中考考场,迎接人生的挑战。放宽心态,考生们一定会取得好成绩!出国留学网中考栏目为您提供《2018年黑龙江齐齐哈尔中考作文题目公布》,为你加油!
2018年黑龙江齐齐哈尔中考作文题目公布

评分标准:

| ... |
学习过便会有知识的基础,坚持过才会有汗水的浇筑,胜利不日便会到达,现在不要自乱阵脚,尽管可能会感到紧张,这是暴风雨前的宁静,高考如同雏鹰飞翔,展翅高飞才不会有心理负担。出国留学网高考栏目为你提供“2019年黑龙江高考作文题目”!更多高考内容请持续关注本站!
2019年黑龙江高考作文题目
阅读下面的材料,根据要求写作。
1919年,民族危亡之际,中国青年学生掀起了一场彻底反帝反封建的伟大爱国革命运动。1949年 ,中国人从此站立起来了!新中国青年投身于祖国建设的新征程。1979年,“科学的春天”生机勃勃,莘莘 学子胸怀报国之志,汇入改革开放的时代洪流。2019年,青春中国凯歌前行,新时代青年奋勇接棒,宣誓 “强国有我”。2049年,中华民族实现伟大复兴,中国青年接续奋斗……
请从下列任务中任选一个,以青年学生当事人的身份完成写作。
① 1919年5月4日,在学生集会上的演讲稿。
② 1949年10月1日,参加开国大典庆祝游行后写给家人的信。
③ 1979年9月15日,参加新生开学典礼后写给同学的信。
④ 2019年4月30日,收看“纪念五四运动100周年大会”后的观后感。
⑤ 2049年9月30日,写给某位“百年中国功勋人物”的国庆节慰问信。
要求:结合材料,自选角度,确定立意;切合身份,贴合背景;符合文体特征;不要套作,不得抄袭 ;不得泄露个人信息;不少于800字。
小编精心为您推荐:
黑龙江鸡西中考作文题目出炉推荐访问