出国留学网专题频道2013宁波中考政治答案栏目,提供与2013宁波中考政治答案相关的所有资讯,希望我们所做的能让您感到满意!
07-17
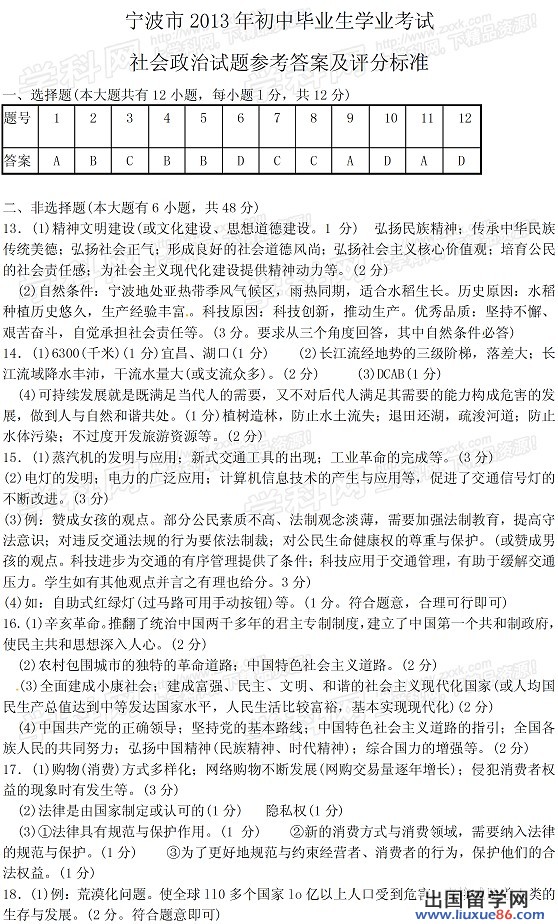
以下浙江宁波政治中考答案由出国留学网中考频道为您精心提供,本站时时更新,更多精彩内容请收藏本站(ctrl+D即可收藏),敬请关注!
与2013宁波中考政治答案相关的中考政治
2013宁波中考政治答案推荐访问
搜索更多内容
2013宁波中考政治答案相关推荐
编辑推荐
热点推荐