出国留学网2013山东高考

出国留学网专题频道2013山东高考栏目,提供与2013山东高考相关的所有资讯,希望我们所做的能让您感到满意!

2013山东高考基本能力真题和参考答案

 

  查看历年的高考真题对于今年高考生来说是比较好的方式,能较好的把握住今年高考命题的思路和方向,也能检验一下自己对于知识的掌握程度。出国留学网高考频道特为您提供了关于2013山东高考基本能力真题和参考答案,希望祝您打好今年高考战!加油,同学们!

20140319080408864.jpg 【正确答案】
20140319080409453.jpg 20140319080410416.jpg 【正确答案】
20140319080411564.jpg 20140319080411498.jpg 【正确答案】
20140319080412972.jpg 20140319080412551.jpg 【正确答案】
20140319080412517.jpg 20140319080414270.jpg 【正确答案】
20140319080418239.jpg 20140319080418668.jpg 【正确答案】
20140319080418443.jpg 20140319080419705.jpg 【正确答案】
20140319080419939.jpg 20140319080419541.jpg 【正确答案】
20140319080420561.jpg 20140319080420843.jpg 【正确答案】
20140319080421320.jpg[pag...

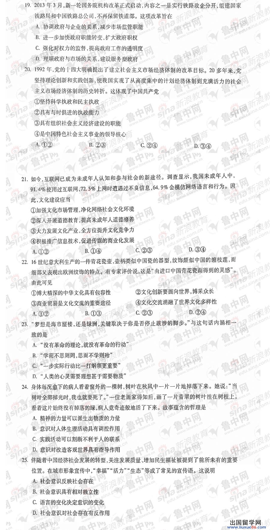
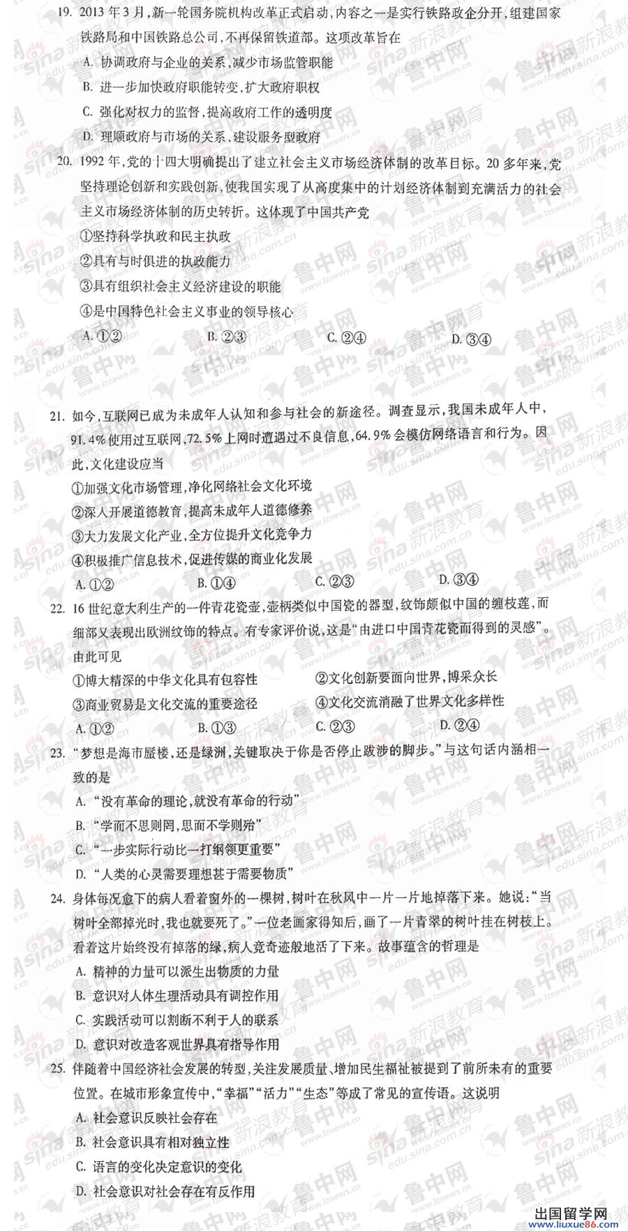
2013山东高考文综真题和参考答案

 

  留学86网高考频道为您免费提供《2013山东高考文综真题和参考答案》资料,希望对您今年的高考复习有所帮助!

20140319075413441.jpg 【正确答案】
20140319075414720.jpg 20140319075414514.jpg 【正确答案】
20140319075415900.jpg 20140319075415513.jpg 【正确答案】
20140319075415314.jpg 20140319075416825.jpg 【正确答案】
20140319075416834.jpg 20140319075416116.jpg 【正确答案】
20140319075417950.jpg 20140319075417484.jpg 【正确答案】
20140319075417423.jpg 20140319075418994.jpg 【正确答案】
20140319075418768.jpg 20140319075418726.jpg 【正确答案】
20140319075419289.jpg 20140319075419792.jpg 【正确答案】
20140319075420281.jpg 20140319075420168.jpg[page...

2013山东高考英语真题和参考答案

 

  查看历年的高考真题对于今年高考生来说是比较好的方式,能较好的把握住今年高考命题的思路和方向,也能检验一下自己对于知识的掌握程度。出国留学网高考频道特为您提供了关于2013山东高考英语真题和参考答案,希望祝您打好今年高考战!加油,同学们!

20140319074747348.jpg 【正确答案】
20140319074747959.jpg 20140319074748936.jpg 【正确答案】
20140319074748343.jpg 20140319074748796.jpg 【正确答案】
20140319074749407.jpg 20140319074749466.jpg 【正确答案】
20140319074750499.jpg 20140319074750542.jpg 【正确答案】
20140319074750651.jpg 20140319074751266.jpg 【正确答案】
20140319074751669.jpg 20140319074751719.jpg 【正确答案】
20140319074752153.jpg 20140319074752203.jpg 【正确答案】
20140319074754378.jpg 20140319074754840.jpg 【正确答案】
20140319074755294.jpg...

2013山东高考理综真题和参考答案

 

  留学86网高考频道为您免费提供《2013山东高考理综真题和参考答案》资料,希望对您今年的高考复习有所帮助!

20140319074454675.jpg 【正确答案】
20140319074454226.jpg 20140319074454572.jpg 【正确答案】
20140319074455376.jpg 20140319074455606.jpg 【正确答案】
20140319074456603.jpg 20140319074456363.jpg 【正确答案】
20140319074456984.jpg 20140319074457863.jpg 【正确答案】
20140319074457177.jpg 20140319074457168.jpg 【正确答案】
20140319074458150.jpg 20140319074458724.jpg 【正确答案】
20140319074458385.jpg 20140319074459620.jpg 【正确答案】
20140319074459348.jpg 20140319074459747.jpg 【正确答案】
20140319074500887.jpg 20140319074500630.jpg[page...

2013山东高考理科数学真题和参考答案

 

  回顾以往试题资料把握好高考命题思路及做题方法,是今年高考生需要关注的事情。liuxue86网高考频道为您搜集了最新最全的2013山东高考理科数学真题和参考答案,助力您打好今年高考这场战斗,取得最后的顺利!

20140319073708192.jpg 【正确答案】
20140319073709947.jpg 20140319073709119.jpg 【正确答案】
20140319073710901.jpg 20140319073710459.jpg 【正确答案】
20140319073710161.jpg 20140319073710586.jpg 【正确答案】
20140319073711643.jpg 20140319073711815.jpg 【正确答案】
20140319073711366.jpg 20140319073712905.jpg 【正确答案】
20140319073712902.jpg 20140319073713375.jpg 【正确答案】
20140319073713653.jpg 20140319073713541.jpg 【正确答案】
20140319073714903.jpg 20140319073714462.jpg 【正确答案】
20140319073715901.jpg...

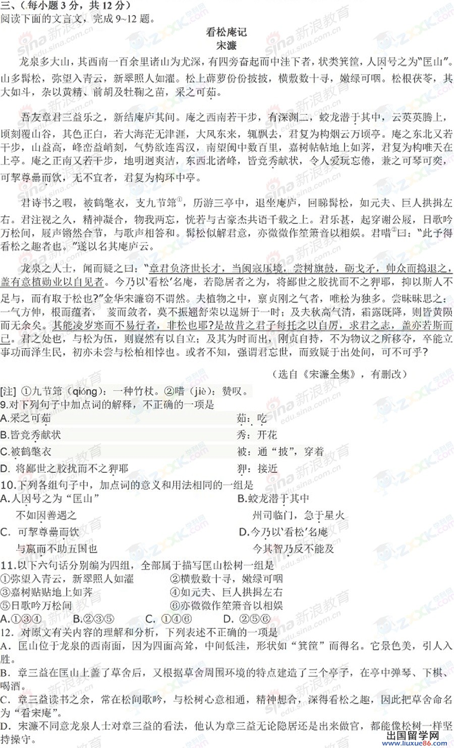
2013山东高考语文真题和参考答案

 

  查看历年的高考真题对于今年高考生来说是比较好的方式,能较好的把握住今年高考命题的思路和方向,也能检验一下自己对于知识的掌握程度。出国留学网高考频道特为您提供了关于2013山东高考语文真题和参考答案,希望祝您打好今年高考战!加油,同学们!

20140319073621954.jpg 【正确答案】
20140319073622970.jpg 20140319073622908.jpg 【正确答案】
20140319073622607.jpg 20140319073623471.jpg 【正确答案】
20140319073623343.jpg 20140319073624752.jpg 【正确答案】
20140319073624100.jpg 20140319073624277.jpg 【正确答案】
20140319073625717.jpg 20140319073625427.jpg 【正确答案】
20140319073626633.jpg 20140319073626788.jpg 【正确答案】
20140319073628429.jpg 20140319073628233.jpg 【正确答案】
20140319073628808.jpg...