出国留学网专题频道2013广东高考语文栏目,提供与2013广东高考语文相关的所有资讯,希望我们所做的能让您感到满意!
03-19
查看历年的高考真题对于今年高考生来说是比较好的方式,能较好的把握住今年高考命题的思路和方向,也能检验一下自己对于知识的掌握程度。出国留学网高考频道特为您提供了关于2013广东A高考语文真题和参考答案,希望祝您打好今年高考战!加油,同学们!
【正确答案】
【正确答案】
【正确答案】
【正确答案】
【正确答案】
【正确答案】
【正确答案】
【正确答案】
...
06-07
绝密★启用前 试卷类型:B
2013年普通高等学校招生全国统一考试(广东卷)
语文
本试卷共8页,24小题,满分150分.考试用时150分钟
注意事项:
1. 答题前,考生务必用黑色笔迹的钢笔或签字笔将自己的姓名好考生号、考场号、座位号填写在答题卡上。用2B铅笔讲试卷类型(B)填涂在答题卡相应的位置上。讲条形码横贴在答题卡右上角“条形码粘贴处”。
2. 每小题选出答案后,用2B铅笔把答题卡上对应题目选项的答案信息点涂黑;如需改动,用橡皮擦干净后,再选涂其他答案,答案不能答在试卷上。
3.非选择题必须用黑色字迹的钢笔或签字笔作答,答案必须写在答题卡各题目指定区域内相应位置上;如需改动,先划掉原来的答案,然后再写上新的答案;不准使用铅笔和涂改液。不按以上要求作答的答案无效。
4.作答选做题时,请先用2B铅笔填涂选做题的题组号对应的信息点,再作答。漏涂、错涂、多涂的,答案无效。
5.考生必须保持答题卡的整洁,考试结束后,将试题与答题卡一并交回。
一、 本大题4小题,每小题3分,共12分。
1.下列词语中加点的字,每对读音都不相同的一组是 ( )
A.崇高/作祟 殷虹/赝品 调适/调和
B.傍晚/滂沱 赈灾/诤言 湖泊/停泊
C.韬略/滔天 砧板/嗔怪 如法炮制/炮火连天
D.瞥见/蹩脚 悚然/耸立 方兴未艾/自怨自艾
2.下列语段中画线的词语,使用不恰当的一项是 ( )
在许多人眼里,美术馆一直是阳春白雪的代名词,是少数有艺术造诣的人出入的地方,里面陈列的通常是看不懂的作品。但如果你是台湾的美术馆去转转,你一定不会失望。台湾的美术馆数量众多,有大有小,风格迥异。期中规模最大的两处是新北市的朱铭美术馆和台中市的“台湾美术馆”。置身其中,你会发现那里艺术不再是高高在上的物品,而是像站立在你身边懂你的知心朋友。
A.阳春白雪 B.通常 C.迥异 D.高高在上
3.下列句子,没有语病的一项是 ( )
A.有关部门负责人强调,利用互联网造谣、传谣是违法行为,我国多部法律对惩治这类行为已有明确规定。
B.为满足与日俱增的客流运输需求,缓解地铁线路载客,近日,广州地铁三号线再增加一列新车上线运营。
C.神木县属陕北黄土丘陵区向内蒙古高原的过渡地带,境内煤矿资源主要分布在北部的风沙草滩区,生态环境非常脆弱,一旦破坏,短期内难以一时恢复.
D.最近纽约市颁布了一项禁令关于禁止超市、流动贩卖车、电影院、熟食店等销售大剂量含糖饮料,以控制日益严重的肥胖现象。
语文试卷B 第一页(共8页)
4.在文中横线处填入下列语句,衔接最恰当的一项是
生产能力的增强,加上与生俱来的动物性,使人类对生物形成了过分的优越感.产
生了过度的欲望, 。 ,更使一些人误以为可以无视生物的生存权.
但对自然界造成危害的不是生产能力和科学技术, , 。
可以使资源得到充分利用.从而...
06-07
一、本大题4小题,每小题3分,共12分。
1.下列词语中加点的字,每对读音都不相同的一组是
A.崇高/作祟 殷红/赝品 调适/调和
B.傍晚/滂沱 赈灾/诤言 湖泊/停泊
C.韬略/滔天 砧板/嗔怪 如法炮制/炮火连天
D.瞥见/蹩脚 悚然/耸立 方兴未艾/自怨自艾
2.下面语段中画线的词语,使用不恰当的一项是
在许多人眼里,美术馆一直是阳春白雪的代名词,是少数有艺术造诣的人出入的地方,里面陈列的通常是看不太懂的作品。但如果你到台湾的美术馆去转转,你一定不会失望。台湾的美术馆数量众多,有大有小,风格迥异。其中规模最大的两处是新北市的朱铭美术馆和台中市的“台湾美术馆”。置身其中,你会发现那里艺术不再是高高在上的物品,而是像站立在你身边懂你的知心朋友。
A.阳春白雪 B.通常 C.迥异 D.高高在上
3.下列句子,没有语病的一项是
A.为满足与日俱增的客流运输需求,缓解地铁线路载客,近日,广州地铁三号线再增加一列新车上线运营。
B.有关部门负责人强调,利用互联网造谣、传谣是违法行为,我国多部法律对惩治这类行为已有明确规定。
c.神木县属陕北黄土丘陵区向内蒙古高原的过渡地带,境内煤矿资源主要分布在北部的风沙草滩区,生态环境非常脆弱,一旦破坏,短期内难以一时恢复。
D.最近纽约市颁布了一项禁令关于禁止超市、流动贩卖车、电影院、熟食店等销售大剂量含糖饮料,以控制日益严重的肥胖现象。
4.在文中横线处填入下列语句,衔接最恰当的一项是
生产能力的增强,加上与生俱来的动物性,使人类对生物形成了过分的优越感,产生了过度的欲望, 。 ,更使一些人误以为可以无视生物的生存权, 。但对自然界造成危害的不是生产能力和科学技术, , 。 ,可以使资源得到充分利用,从而使人类能够在尽可能少地影响自然的情况下生存,并且能不断改善自己的物质生活,还可更有效地保护物种和自然环境。
①生产力的发达和科学技术的进步
②是人类的观念
③科学技术的发达
④看不到生物对人类的重要作用
⑤以至对生物的破坏和干预远远超出了维持生存的需要
⑥是人类怎样运用它们的问题
A.④①⑤②⑥③ B.④③⑤⑥②① C.⑤①④⑥②③ D.⑤③④②⑥①



06-07
绝密★启用前 试卷类型:B
2013年普通高等学校招生全国统一考试(广东卷)
语文
本试卷共8页,24小题,满分150分.考试用时150分钟
注意事项:
1. 答题前,考生务必用黑色笔迹的钢笔或签字笔将自己的姓名好考生号、考场号、座位号填写在答题卡上。用2B铅笔讲试卷类型(B)填涂在答题卡相应的位置上。讲条形码横贴在答题卡右上角“条形码粘贴处”。
2. 每小题选出答案后,用2B铅笔把答题卡上对应题目选项的答案信息点涂黑;如需改动,用橡皮擦干净后,再选涂其他答案,答案不能答在试卷上。
3.非选择题必须用黑色字迹的钢笔或签字笔作答,答案必须写在答题卡各题目指定区域内相应位置上;如需改动,先划掉原来的答案,然后再写上新的答案;不准使用铅笔和涂改液。不按以上要求作答的答案无效。
4.作答选做题时,请先用2B铅笔填涂选做题的题组号对应的信息点,再作答。漏涂、错涂、多涂的,答案无效。
5.考生必须保持答题卡的整洁,考试结束后,将试题与答题卡一并交回。
一、 本大题4小题,每小题3分,共12分。
1.下列词语中加点的字,每对读音都不相同的一组是 ( )
A.崇高/作祟 殷虹/赝品 调适/调和
B.傍晚/滂沱 赈灾/诤言 湖泊/停泊
C.韬略/滔天 砧板/嗔怪 如法炮制/炮火连天
D.瞥见/蹩脚 悚然/耸立 方兴未艾/自怨自艾
2.下列语段中画线的词语,使用不恰当的一项是 ( )
在许多人眼里,美术馆一直是阳春白雪的代名词,是少数有艺术造诣的人出入的地方,里面陈列的通常是看不懂的作品。但如果你是台湾的美术馆去转转,你一定不会失望。台湾的美术馆数量众多,有大有小,风格迥异。期中规模最大的两处是新北市的朱铭美术馆和台中市的“台湾美术馆”。置身其中,你会发现那里艺术不再是高高在上的物品,而是像站立在你身边懂你的知心朋友。
A.阳春白雪 B.通常 C.迥异 D.高高在上
3.下列句子,没有语病的一项是 ( )
A.有关部门负责人强调,利用互联网造谣、传谣是违法行为,我国多部法律对惩治这类行为已有明确规定。
B.为满足与日俱增的客流运输需求,缓解地铁线路载客,近日,广州地铁三号线再增加一列新车上线运营。
C.神木县属陕北黄土丘陵区向内蒙古高原的过渡地带,境内煤矿资源主要分布在北部的风沙草滩区,生态环境非常脆弱,一旦破坏,短期内难以一时恢复.
D.最近纽约市颁布了一项禁令关于禁止超市、流动贩卖车、电影院、熟食店等销售大剂量含糖饮料,以控制日益严重的肥胖现象。
语文试卷B 第一页(共8页)
4.在文中横线处填入下列语句,衔接最恰当的一项是
生产能力的增强,加上与生俱来的动物性,使人类对生物形成了过分的优越感.产
生了过度的欲望, 。 ,更使一些人误以为可以无视生物的生存权.
但对自然界造成危害的不是生产能力和科学技术, , 。
可以使资源得到充分利用.从而使人类能够在...
06-07
绝密★启用前 试卷类型:B
2013年普通高等学校招生全国统一考试(广东卷)
语文
本试卷共8页,24小题,满分150分.考试用时150分钟
注意事项:
1. 答题前,考生务必用黑色笔迹的钢笔或签字笔将自己的姓名好考生号、考场号、座位号填写在答题卡上。用2B铅笔讲试卷类型(B)填涂在答题卡相应的位置上。讲条形码横贴在答题卡右上角“条形码粘贴处”。
2. 每小题选出答案后,用2B铅笔把答题卡上对应题目选项的答案信息点涂黑;如需改动,用橡皮擦干净后,再选涂其他答案,答案不能答在试卷上。
3.非选择题必须用黑色字迹的钢笔或签字笔作答,答案必须写在答题卡各题目指定区域内相应位置上;如需改动,先划掉原来的答案,然后再写上新的答案;不准使用铅笔和涂改液。不按以上要求作答的答案无效。
4.作答选做题时,请先用2B铅笔填涂选做题的题组号对应的信息点,再作答。漏涂、错涂、多涂的,答案无效。
5.考生必须保持答题卡的整洁,考试结束后,将试题与答题卡一并交回。
一、 本大题4小题,每小题3分,共12分。
1.下列词语中加点的字,每对读音都不相同的一组是 ( )
A.崇高/作祟 殷虹/赝品 调适/调和
B.傍晚/滂沱 赈灾/诤言 湖泊/停泊
C.韬略/滔天 砧板/嗔怪 如法炮制/炮火连天
D.瞥见/蹩脚 悚然/耸立 方兴未艾/自怨自艾
2.下列语段中画线的词语,使用不恰当的一项是 ( )
在许多人眼里,美术馆一直是阳春白雪的代名词,是少数有艺术造诣的人出入的地方,里面陈列的通常是看不懂的作品。但如果你是台湾的美术馆去转转,你一定不会失望。台湾的美术馆数量众多,有大有小,风格迥异。期中规模最大的两处是新北市的朱铭美术馆和台中市的“台湾美术馆”。置身其中,你会发现那里艺术不再是高高在上的物品,而是像站立在你身边懂你的知心朋友。
A.阳春白雪 B.通常 C.迥异 D.高高在上
3.下列句子,没有语病的一项是 ( )
A.有关部门负责人强调,利用互联网造谣、传谣是违法行为,我国多部法律对惩治这类行为已有明确规定。
B.为满足与日俱增的客流运输需求,缓解地铁线路载客,近日,广州地铁三号线再增加一列新车上线运营。
C.神木县属陕北黄土丘陵区向内蒙古高原的过渡地带,境内煤矿资源主要分布在北部的风沙草滩区,生态环境非常脆弱,一旦破坏,短期内难以一时恢复.
D.最近纽约市颁布了一项禁令关于禁止超市、流动贩卖车、电影院、熟食店等销售大剂量含糖饮料,以控制日益严重的肥胖现象。
语文试卷B 第一页(共8页)
4.在文中横线处填入下列语句,衔接最恰当的一项是
生产能力的增强,加上与生俱来的动物性,使人类对生物形成了过分的优越感.产
生了过度的欲望, 。 ,更使一些人误以为可以无视生物的生存权.
但对自然界造成危害的不是生产能力和科学技术, , 。
可以使资源得到充分利用.从而使人类能够在尽可能少地影响自然的情况下
06-07
绝密★启用前 试卷类型:B
2013年普通高等学校招生全国统一考试(广东卷)
语文
本试卷共8页,24小题,满分150分.考试用时150分钟
注意事项:
1. 答题前,考生务必用黑色笔迹的钢笔或签字笔将自己的姓名好考生号、考场号、座位号填写在答题卡上。用2B铅笔讲试卷类型(B)填涂在答题卡相应的位置上。讲条形码横贴在答题卡右上角“条形码粘贴处”。
2. 每小题选出答案后,用2B铅笔把答题卡上对应题目选项的答案信息点涂黑;如需改动,用橡皮擦干净后,再选涂其他答案,答案不能答在试卷上。
3.非选择题必须用黑色字迹的钢笔或签字笔作答,答案必须写在答题卡各题目指定区域内相应位置上;如需改动,先划掉原来的答案,然后再写上新的答案;不准使用铅笔和涂改液。不按以上要求作答的答案无效。
4.作答选做题时,请先用2B铅笔填涂选做题的题组号对应的信息点,再作答。漏涂、错涂、多涂的,答案无效。
5.考生必须保持答题卡的整洁,考试结束后,将试题与答题卡一并交回。
一、 本大题4小题,每小题3分,共12分。
1.下列词语中加点的字,每对读音都不相同的一组是 ( )
A.崇高/作祟 殷虹/赝品 调适/调和
B.傍晚/滂沱 赈灾/诤言 湖泊/停泊
C.韬略/滔天 砧板/嗔怪 如法炮制/炮火连天
D.瞥见/蹩脚 悚然/耸立 方兴未艾/自怨自艾
2.下列语段中画线的词语,使用不恰当的一项是 ( )
在许多人眼里,美术馆一直是阳春白雪的代名词,是少数有艺术造诣的人出入的地方,里面陈列的通常是看不懂的作品。但如果你是台湾的美术馆去转转,你一定不会失望。台湾的美术馆数量众多,有大有小,风格迥异。期中规模最大的两处是新北市的朱铭美术馆和台中市的“台湾美术馆”。置身其中,你会发现那里艺术不再是高高在上的物品,而是像站立在你身边懂你的知心朋友。
A.阳春白雪 B.通常 C.迥异 D.高高在上
3.下列句子,没有语病的一项是 ( )
A.有关部门负责人强调,利用互联网造谣、传谣是违法行为,我国多部法律对惩治这类行为已有明确规定。
B.为满足与日俱增的客流运输需求,缓解地铁线路载客,近日,广州地铁三号线再增加一列新车上线运营。
C.神木县属陕北黄土丘陵区向内蒙古高原的过渡地带,境内煤矿资源主要分布在北部的风沙草滩区,生态环境非常脆弱,一旦破坏,短期内难以一时恢复.
D.最近纽约市颁布了一项禁令关于禁止超市、流动贩卖车、电影院、熟食店等销售大剂量含糖饮料,以控制日益严重的肥胖现象。
语文试卷B 第一页(共8页)
4.在文中横线处填入下列语句,衔接最恰当的一项是
生产能力的增强,加上与生俱来的动物性,使人类对生物形成了过分的优越感.产
生了过度的欲望, 。 ,更使一些人误以为可以无视生物的生存权.
但对自然界造成危害的不是生产能力和科学技术, , 。
可以使资源得到充分利用.从而使人类能够在尽可能少地影响自然的情况下
06-07
绝密★启用前 试卷类型:B
2013年普通高等学校招生全国统一考试(广东卷)
语文
本试卷共8页,24小题,满分150分.考试用时150分钟
注意事项:
1. 答题前,考生务必用黑色笔迹的钢笔或签字笔将自己的姓名好考生号、考场号、座位号填写在答题卡上。用2B铅笔讲试卷类型(B)填涂在答题卡相应的位置上。讲条形码横贴在答题卡右上角“条形码粘贴处”。
2. 每小题选出答案后,用2B铅笔把答题卡上对应题目选项的答案信息点涂黑;如需改动,用橡皮擦干净后,再选涂其他答案,答案不能答在试卷上。
3.非选择题必须用黑色字迹的钢笔或签字笔作答,答案必须写在答题卡各题目指定区域内相应位置上;如需改动,先划掉原来的答案,然后再写上新的答案;不准使用铅笔和涂改液。不按以上要求作答的答案无效。
4.作答选做题时,请先用2B铅笔填涂选做题的题组号对应的信息点,再作答。漏涂、错涂、多涂的,答案无效。
5.考生必须保持答题卡的整洁,考试结束后,将试题与答题卡一并交回。
一、 本大题4小题,每小题3分,共12分。
1.下列词语中加点的字,每对读音都不相同的一组是 ( )
A.崇高/作祟 殷虹/赝品 调适/调和
B.傍晚/滂沱 赈灾/诤言 湖泊/停泊
C.韬略/滔天 砧板/嗔怪 如法炮制/炮火连天
D.瞥见/蹩脚 悚然/耸立 方兴未艾/自怨自艾
2.下列语段中画线的词语,使用不恰当的一项是 ( )
在许多人眼里,美术馆一直是阳春白雪的代名词,是少数有艺术造诣的人出入的地方,里面陈列的通常是看不懂的作品。但如果你是台湾的美术馆去转转,你一定不会失望。台湾的美术馆数量众多,有大有小,风格迥异。期中规模最大的两处是新北市的朱铭美术馆和台中市的“台湾美术馆”。置身其中,你会发现那里艺术不再是高高在上的物品,而是像站立在你身边懂你的知心朋友。
A.阳春白雪 B.通常 C.迥异 D.高高在上
3.下列句子,没有语病的一项是 ( )
A.有关部门负责人强调,利用互联网造谣、传谣是违法行为,我国多部法律对惩治这类行为已有明确规定。
B.为满足与日俱增的客流运输需求,缓解地铁线路载客,近日,广州地铁三号线再增加一列新车上线运营。
C.神木县属陕北黄土丘陵区向内蒙古高原的过渡地带,境内煤矿资源主要分布在北部的风沙草滩区,生态环境非常脆弱,一旦破坏,短期内难以一时恢复.
D.最近纽约市颁布了一项禁令关于禁止超市、流动贩卖车、电影院、熟食店等销售大剂量含糖饮料,以控制日益严重的肥胖现象。
语文试卷B 第一页(共8页)
4.在文中横线处填入下列语句,衔接最恰当的一项是
生产能力的增强,加上与生俱来的动物性,使人类对生物形成了过分的优越感.产
生了过度的欲望, 。 ,更使一些人误以为可以无视生物的生存权.
但对自然界造成危害的不是生产能力和科学技术, , 。
可以使资源得到充分利用.从而使人类能够在尽可能少地影响自...
06-07
绝密★启用前 试卷类型:A
2013年普通高等学校招生全国统一考试(广东卷)
语 文
一、本大题4小题,每小题3分,共12分。
1.下列词语中加点的字,每对读音都不相同的一组是
A.崇高/作祟 殷红/赝品 调适/调和
B.傍晚/滂沱 赈灾/诤言 湖泊/停泊
C.韬略/滔天 砧板/嗔怪 如法炮制/炮火连天
D.瞥见/蹩脚 悚然/耸立 方兴未艾/自怨自艾
2.下面语段中画线的词语,使用不恰当的一项是
在许多人眼里,美术馆一直是阳春白雪的代名词,是少数有艺术造诣的人出入的地方,里面陈列的通常是看不太懂的作品。但如果你到台湾的美术馆去转转,你一定不会失望。台湾的美术馆数量众多,有大有小,风格迥异。其中规模最大的两处是新北市的朱铭美术馆和台中市的“台湾美术馆”。置身其中,你会发现那里艺术不再是高高在上的物品,而是像站立在你身边懂你的知心朋友。
A.阳春白雪 B.通常 C.迥异 D.高高在上
3.下列句子,没有语病的一项是
A.为满足与日俱增的客流运输需求,缓解地铁线路载客,近日,广州地铁三号线再增加一列新车上线运营。
B.有关部门负责人强调,利用互联网造谣、传谣是违法行为,我国多部法律对惩治这类行为已有明确规定。
c.神木县属陕北黄土丘陵区向内蒙古高原的过渡地带,境内煤矿资源主要分布在北部的风沙草滩区,生态环境非常脆弱,一旦破坏,短期内难以一时恢复。
D.最近纽约市颁布了一项禁令关于禁止超市、流动贩卖车、电影院、熟食店等销售大剂量含糖饮料,以控制日益严重的肥胖现象。
4.在文中横线处填入下列语句,衔接最恰当的一项是
生产能力的增强,加上与生俱来的动物性,使人类对生物形成了过分的优越感,产生了过度的欲望, 。 ,更使一些人误以为可以无视生物的生存权, 。但对自然界造成危害的不是生产能力和科学技术, , 。 ,可以使资源得到充分利用,从而使人类能够在尽可能少地影响自然的情况下生存,并且能不断改善自己的物质生活,还可更有效地保护物种和自然环境。
①生产力的发达和科学技术的进步
②是人类的观念
③科学技术的发达
④看不到生物对人类的重要作用
⑤以至对生物的破坏和干预远远超出了维持生存的需要
⑥是人类怎样运用它们的问题
A.④①⑤②⑥③ B.④③⑤⑥②① C.⑤①④⑥②③ D.⑤③④②⑥①
二、本大题7小题,共35分。
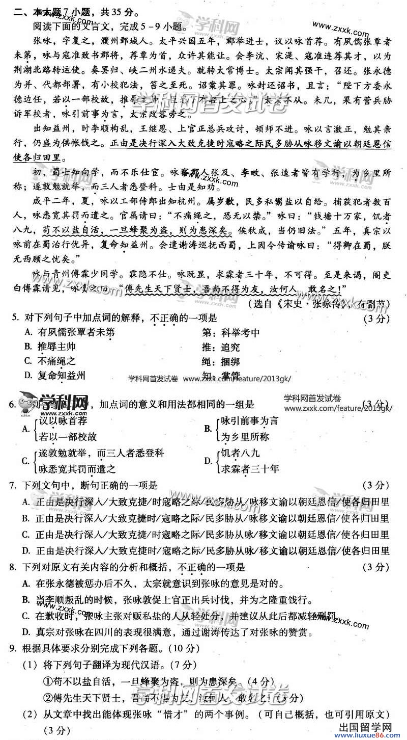
阅读下面的文言文,完成5-9小题。
张咏,字复之,濮州鄄城人。太平兴国五年,郡举进士,议以咏首荐。有夙儒张覃者未第,咏与寇准致书郡将,荐覃为首,众许其能让。会李沆、宋浞、寇准连荐其才,以为荆湖北路转运使。奏罢归、峡二州水递夫。就转太常博士。太宗闻其强干,召还。张永德为并、代都部署,有小校犯法,笞之至死。诏案其罪。咏封还诏书,且言:“陛下方委永德边任,若以一部校故,推辱主帅,臣恐下有轻上之心。”太宗不从。未几,果有营兵胁诉军校者,咏引前事为言,太宗改容劳之。
出知益州,时李顺构乱,...
06-07
绝密★启用前 试卷类型:A
2013年普通高等学校招生全国统一考试(广东卷)
语 文
一、本大题4小题,每小题3分,共12分。
1.下列词语中加点的字,每对读音都不相同的一组是
A.崇高/作祟 殷红/赝品 调适/调和
B.傍晚/滂沱 赈灾/诤言 湖泊/停泊
C.韬略/滔天 砧板/嗔怪 如法炮制/炮火连天
D.瞥见/蹩脚 悚然/耸立 方兴未艾/自怨自艾
2.下面语段中画线的词语,使用不恰当的一项是
在许多人眼里,美术馆一直是阳春白雪的代名词,是少数有艺术造诣的人出入的地方,里面陈列的通常是看不太懂的作品。但如果你到台湾的美术馆去转转,你一定不会失望。台湾的美术馆数量众多,有大有小,风格迥异。其中规模最大的两处是新北市的朱铭美术馆和台中市的“台湾美术馆”。置身其中,你会发现那里艺术不再是高高在上的物品,而是像站立在你身边懂你的知心朋友。
A.阳春白雪 B.通常 C.迥异 D.高高在上
3.下列句子,没有语病的一项是
A.为满足与日俱增的客流运输需求,缓解地铁线路载客,近日,广州地铁三号线再增加一列新车上线运营。
B.有关部门负责人强调,利用互联网造谣、传谣是违法行为,我国多部法律对惩治这类行为已有明确规定。
c.神木县属陕北黄土丘陵区向内蒙古高原的过渡地带,境内煤矿资源主要分布在北部的风沙草滩区,生态环境非常脆弱,一旦破坏,短期内难以一时恢复。
D.最近纽约市颁布了一项禁令关于禁止超市、流动贩卖车、电影院、熟食店等销售大剂量含糖饮料,以控制日益严重的肥胖现象。
4.在文中横线处填入下列语句,衔接最恰当的一项是
生产能力的增强,加上与生俱来的动物性,使人类对生物形成了过分的优越感,产生了过度的欲望, 。 ,更使一些人误以为可以无视生物的生存权, 。但对自然界造成危害的不是生产能力和科学技术, , 。 ,可以使资源得到充分利用,从而使人类能够在尽可能少地影响自然的情况下生存,并且能不断改善自己的物质生活,还可更有效地保护物种和自然环境。
①生产力的发达和科学技术的进步
②是人类的观念
③科学技术的发达
④看不到生物对人类的重要作用
⑤以至对生物的破坏和干预远远超出了维持生存的需要
⑥是人类怎样运用它们的问题
A.④①⑤②⑥③ B.④③⑤⑥②① C.⑤①④⑥②③ D.⑤③④②⑥①
二、本大题7小题,共35分。
阅读下面的文言文,完成5-9小题。
张咏,字复之,濮州鄄城人。太平兴国五年,郡举进士,议以咏首荐。有夙儒张覃者未第,咏与寇准致书郡将,荐覃为首,众许其能让。会李沆、宋浞、寇准连荐其才,以为荆湖北路转运使。奏罢归、峡二州水递夫。就转太常博士。太宗闻其强干,召还。张永德为并、代都部署,有小校犯法,笞之至死。诏案其罪。咏封还诏书,且言:“陛下方委永德边任,若以一部校故,推辱主帅,臣恐下有轻上之心。”太宗不从。未几,果有营兵胁诉军校者,咏引前事为言,太宗改容劳之。
出知益州,时李顺构乱,...
2013广东高考语文推荐访问