出国留学网专题频道2013海南高考栏目,提供与2013海南高考相关的所有资讯,希望我们所做的能让您感到满意!
03-19
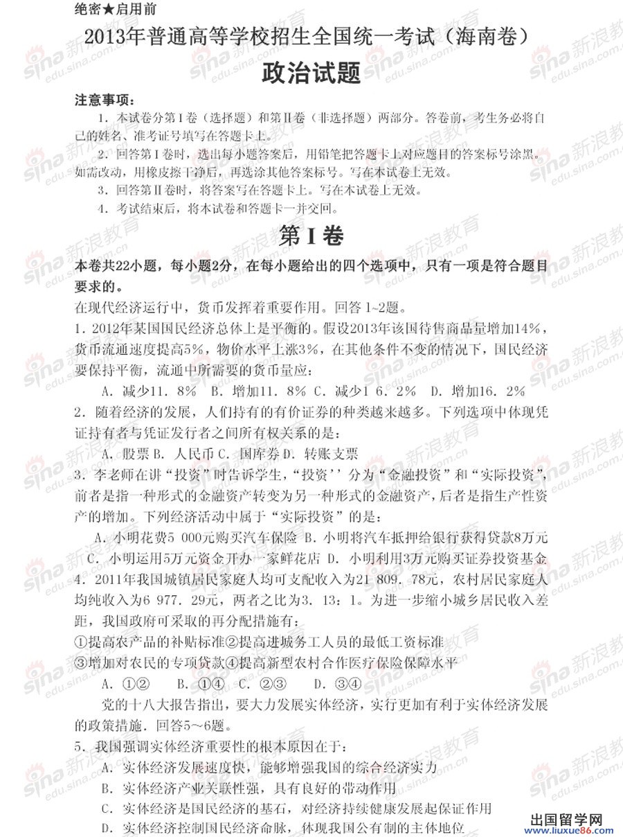
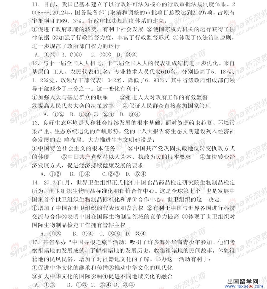
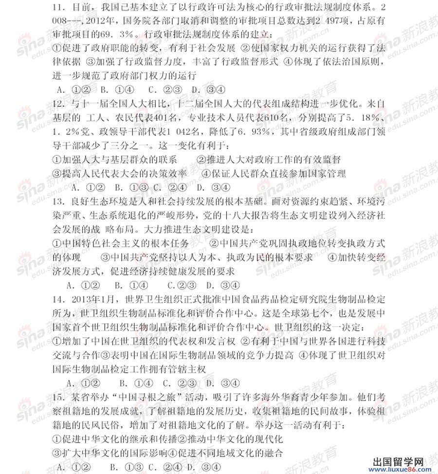
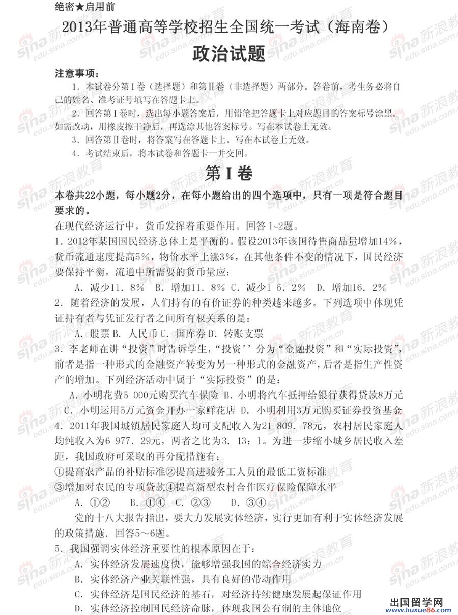
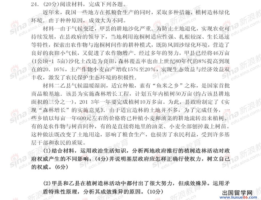
以下《2013海南高考政治真题和参考答案》由出国留学网高考频道为您倾情提供,希望对您的复习和模拟考试有所帮助!

【正确答案】


【正确答案】


【正确答案】


【正确答案】




【正确答案】


03-19
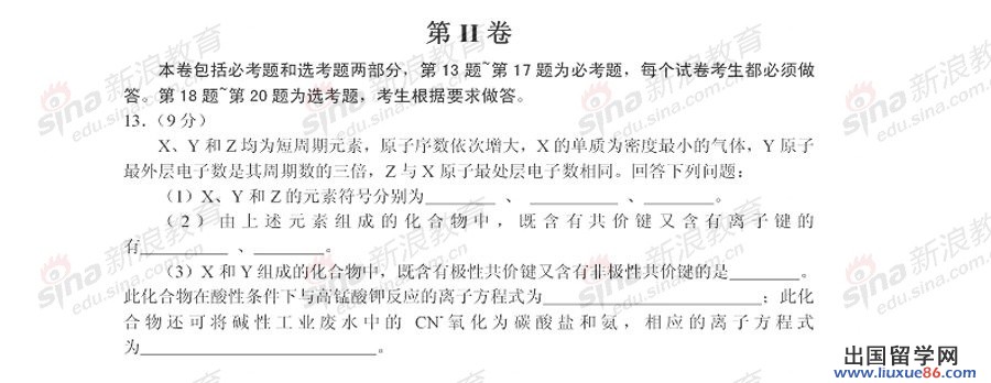
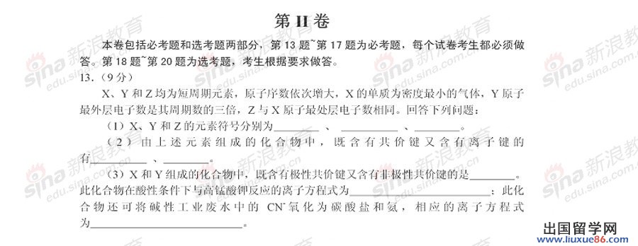
查看历年的高考真题对于今年高考生来说是比较好的方式,能较好的把握住今年高考命题的思路和方向,也能检验一下自己对于知识的掌握程度。出国留学网高考频道特为您提供了关于2013海南高考化学真题和参考答案,希望祝您打好今年高考战!加油,同学们!

【正确答案】


【正确答案】


【正确答案】




【正确答案】


【正确答案】

03-19
以下《2013海南高考物理真题和参考答案》由出国留学网高考频道为您倾情提供,希望对您的复习和模拟考试有所帮助!

【正确答案】


【正确答案】


【正确答案】


【正确答案】


【正确答案】


【正确答案】


03-19
出国留学网高考频道全程关注高考多年,为您提供丰富的2014年高考复习资料,高考真题及答案,高考志愿填报经验等最新信息。以下海南高考化学真题试卷2013由出国留学网高考频道为您倾心提供,祝您考试复习愉快!










出国留学网高考频道全程关注高考多年,为您提供丰富的2014年高考复习资料,高考真题及答案,高考志愿填报经验等最新信息。以下海南高考物理真题试卷2013由出国留学网高考频道为您倾心提供,祝您考试复习愉快!










查看历年的高考真题对于2014年高考生来说是比较好的方式,能较好的把握住2014年高考命题的思路和方向,也能检验一下自己对于知识的掌握程度。出国留学网高考频道特为您提供了海南高考地理真题试卷2013,希望祝您打好2014年高考战!











08-23
以下2013海南高考招生信息由出国留学网高考频道为您提供,希望对您有所帮助!
从海南省考试局获悉,2013年海南高考高职专科院校录取了21230人,完成招生计划数的92%。
据中国教育在线海南地区高考志愿填报指南显示,今年,海南省共有56662名考生报名参加高考,报考总人数比去年增加了1041人。全国共有1238所学校在海南省计划招生52544人。
推荐访问:
2013级大一新生必须知道的25件事情
08-12
以下海南高考信息由出国留学网高考频道小编为您特别提供,希望对于海南高考生及家长有所帮助!
2013年普通高校招生专科提前批和高职(专科)批录取最低控制分数的公告
2013年专科提前批和高职(专科)批网上填报志愿工作已于8月10日17时30分顺利结束。我局根据填报志愿的考生人数、投档成绩以及本批次的招生计划,划定了2013年海南省普通高等学校招生专科提前批和高职(专科)批各科类录取最低控制分数线,现予以公布。
高职(专科)批录取最低控制分数线
|
文史类
|
300 分
|
|
理工类
|
2013海南高考推荐访问