出国留学网专题频道2013苏州中考栏目,提供与2013苏州中考相关的所有资讯,希望我们所做的能让您感到满意!
03-13
03-13
03-13
08-20
中考在紧张的氛围里结束了,学子们也可以轻松地进入暑期。中考过后,中考考试成绩以及相关信息将会下达。小编在这里也会第一时间给大家更新2013年中考作文题目及中考满分作文汇总,请大家届时关注出国留学网相关链接。(ctrl+d即可收藏)
请以“遥远的眼神”为题写一篇文章
中考相关推荐:
08-14
08-14
08-14
08-14
一次考试不是一次重大命运转折,只是一次对知识掌握程度的评测。为了能给大家第一时间内分享中考数学试题的相关信息,出国留学网会及时更新出所需要的信息资料,供2014年苏州中考考生们为复习做准备,请届时关注。(CTRL+D即可收藏)




08-14
2013年中考已经结束,学子们一定十分关注成绩线的指标,小编也是和大家一样。为了能给大家在2014年中考考试考出好成绩,小编已在出国留学网分享2013年苏州中考语文试题及答案。(CTRL+D即可收藏)




08-13
以下2013江苏苏州中考体育信息由出国留学网中考频道为您提供,希望对您中考有所帮助!
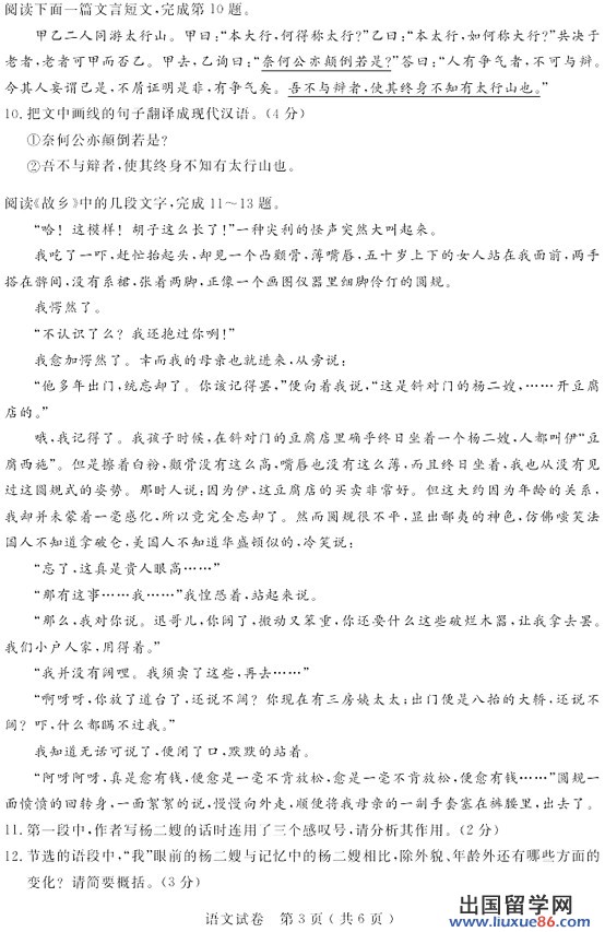
|
男生
|
女生
|
||||||||||
|
等级
|
跳绳
(次)
|
实心球
(米)
|
立定跳远
(米)
|
50米
(秒)
|
引体向上
或双杠臂屈伸(次)
|
篮球“∞”字绕障碍往返运球(秒)
|
跳绳
(次)
|
实心球
| |||
2013苏州中考推荐访问