出国留学网专题频道2013襄阳中考政治试题及答案栏目,提供与2013襄阳中考政治试题及答案相关的所有资讯,希望我们所做的能让您感到满意!
08-19
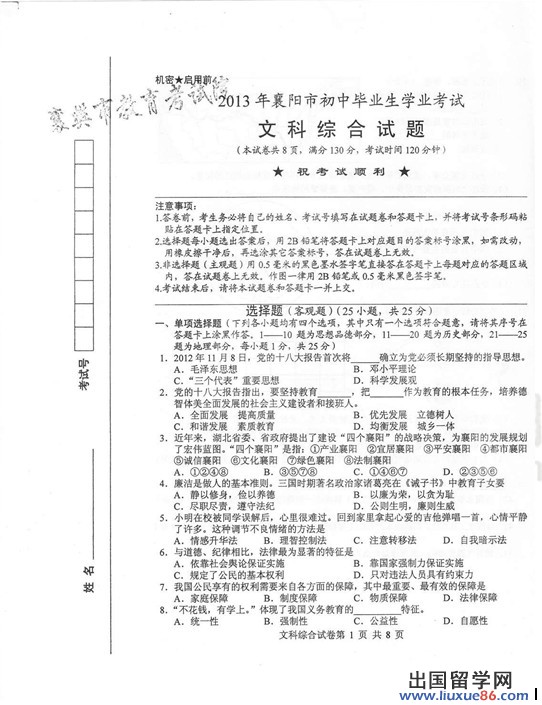
一次考试不是一次重大命运转折,只是一次对知识掌握程度的评测。为了能给大家第一时间内分享中考政治试题的相关信息,出国留学网会及时更新出所需要的信息资料,供2014年襄阳中考考生们为复习做准备,请届时关注。(CTRL+D即可收藏)




08-19
2013年中考已经结束,学子们一定十分关注成绩线的指标,小编也是和大家一样。为了能给大家在2014年中考考试考出好成绩,小编已在出国留学网分享2013年襄阳中考政治试题及答案。(CTRL+D即可收藏)



[p...
08-19
考试不是什么决定命运的法门,成绩更不是代表一个人的整体素质。只要进行了中考这一关,2013中考已结束,为了能给大家在2014年中考考试考出好成绩,小编已在出国留学网分享2013年襄阳中考政治试题及答案。(CTRL+D即可收藏)




2013襄阳中考政治试题及答案推荐访问