出国留学网专题频道2014上海中考栏目,提供与2014上海中考相关的所有资讯,希望我们所做的能让您感到满意!
08-19
出国留学网中考频道讯 2014年上海中考状元徐瑜卿,考试成绩:语文144分,数学150分,英语147分,物理86分,化学59分,体育30分,总分616分。

考生姓名:徐瑜卿
考试成绩:语文144分,数学150分,英语147分,物理86分,化学59分,体育30分,总分616分
中考状元经验
“这次中考是我初中以来考过的最好成绩。”10日玩,当得知成绩的那一刻,华育中学初三学生徐瑜卿有点不敢相信自己的耳朵。在这样一所“学霸”遍地的中学,一直位列中游的徐瑜卿显得很不起眼,尤其是经历了自主招生的失败后,她一度情绪低落,甚至想过放弃努力。这次中考,这样一位裸考生上演了成功的逆袭战,她是如何做到的?
身边有一半的学生获得了预录取的资格,自己却在自招中失利;班级强手如云,更有甚者已提前学完了高中三年的数学课……徐瑜卿坦言,由于身边“学霸”太多,在初三上学期,她一度被消极情绪包围。“我不是同学眼中的‘学霸’,平时成绩也很一般,属于勉强能考上600分就很好的那种。”徐瑜卿很坦率,“高手太多了,觉得自己无论多努力,上课多认真,作业再仔细,都无法赶超他们。这种感觉让我觉得不知道为了什么而学习。”
一次偶然的机会,让徐瑜卿的状态开始发生转变。那是一节普通的数学课,老师布置了一道附加题。“这种题目可以做不出,但一定要去想”,这是数学老师对他们一直以来的要求,但以前的徐瑜卿总是没有勇气尝试,因为做难题一向不是她的长项。
但是这一次,徐瑜卿想试一试。“‘学霸’们能解的题,为什么我不能去尝试?”抱着试试看的想法,徐瑜卿花了1小时20分钟,终于解出了这道题。
“我突然喜欢上了这种感觉,追求、探寻和自我挑战,感觉很满足。”说起来难以相信,但就是这次经历,这道题目,让徐瑜卿找回了自信。
“你现在的状态越来越好了!”老师们也发现了徐瑜卿的变化,不断鼓励她,她的试卷上出现了越来越多的“进步”字样。“没有那次长达1小时20分钟的解题经历,就没有我后面的状态,也没有今天的我。”在学习方法上,徐瑜卿介绍,她非常注重课堂效率,要求自己能完整复述出老师讲述的每节课的知识点,经过归纳形成一张知识网。
徐瑜卿的兴趣爱好是画画,作为班级的宣传委员,她出的板报总是被点赞。至于未来规划,徐瑜卿的想法也很简单,进入高中后,好好读书,继续画画。
中考网推荐访问:
...08-13
出国留学网中考频道讯 2014上海浦东新区中考零志愿学校录取分数线
|
2014上海浦东新区中考零志愿学校录取分数线
|
||||||
| 代码 | 学校名称 | 分数线 | 同分录取的最后一名考生成绩情况 | |||
| 军人子女同分优待 | 数学、语文、英语三科总分 | 数学 | 语文 | |||
| 101 | 格致中学 | |||||
08-13
出国留学网中考频道讯 2014年上海市中等学校高中阶段招生(闵行区)零志愿投档分数线
学校名称 投档分 语数外 数学 语文 物理 化学
上海中学 598 427.0 147.0 135.0 85.0 56.0
复旦附中 601 424.0 147.0 131.0 89.0 58.0
交大附中 599 423.0 149.0 133.0 86.0 60.0
上海中学东校 582.5 416.0 143.0 132.0 85.0 52.0
华师大二附中紫竹校区 593 422.0 148.0 134.0 85.0 56.0
说明:
1、报考市示范性学校思想品德成绩必须达到合格及以上;
2、当你的录取总分与投档分相同时,优先考虑未享受降分优惠的其他军人子女;然后,比较数学、语文、外语三科总分;再同分时,依次比较的顺序为数学、语文、物理、化学。
中考网推荐访问:
07-18
出国留学网中考频道为您提供最及时的资讯,下面的2014上海中考分数线公布公办普通高中510分希望对您有所帮助
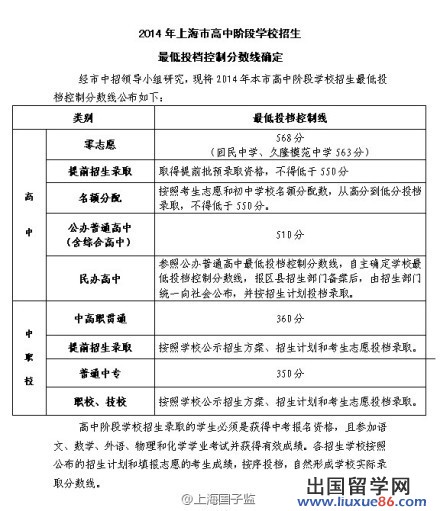
【新民网·独家报道】今天(7月14日)下午,上海市教育考试院最新公布了2014年上海市高中阶段学校招生最低投档控制分数线。
2014年上海市高中阶段学校招生最低投档控制分数线公布。零志愿:568分(回民中学、久隆模范中学563分);提前招生录取:取得提前批预录取资格,不得低于550分;名额分配:按照考生志愿和初中学校名额分配数,从高分到低分投档录取,不得低于550分;公办
普通高中(含综合高中),510分;民办高中,参照公办普通高中最低投档控制分数线,自主确定学校最低投档控制分数线,报区县招生部门备案后,由招生部门统一向社会公布,并按招生计划投档录取。另外,中职校中,中高职贯通为360分;提前招生录取则按照学校公示招生方案、招生计划和考生志愿投档录取;普通中专为350分;职校、技校按照学校公示招生方案、招生计划和考生志愿投档录取。
高中阶段学校招生录取的学生必须是获得中考报名资格,且参加语文、数学、外语、物理和化学学业考试并获得有效成绩。各招生学校按照公布的招生计划和填报志愿的考生成绩,按序投档,自然形成学校实际录取分数线。(新民网记者 李若楠)

图说:上海市教育考试院公布2014年上海市高中阶段学校招生最低投档控制分数线。
中考网推荐访问:
07-17
出国留学网中考频道为您提供最及时的资讯,下面的2014上海中考状元华育中学徐瑜卿总分616分希望对您有所帮助
本期状元简介
考生姓名:徐瑜卿
中考成绩:语文144分,数学150分,英语147分,物理86分,化学59分,体育30分,总分616分
毕业学校:华育中学
零志愿填报:复旦附中
“这次中考是我初中以来考过的最好成绩。”昨晚,当得知成绩的那一刻,华育中学初三学生徐瑜卿有点不敢相信自己的耳朵。在这样一所“学霸”遍地的中学,一直位列中游的徐瑜卿显得很不起眼,尤其是经历了自主招生的失败后,她一度情绪低落,甚至想过放弃努力。这次中考,这样一位裸考生上演了成功的逆袭战,她是如何做到的?
身边有一半的学生获得了预录取的资格,自己却在自招中失利;班级强手如云,更有甚者已提前学完了高中三年的数学课……徐瑜卿坦言,由于身边“学霸”太多,在初三上学期,她一度被消极情绪包围。
“我不是同学眼中的‘学霸’,平时成绩也很一般,属于勉强能考上600分就很好的那种。”徐瑜卿很坦率,“高手太多了,觉得自己无论多努力,上课多认真,作业再仔细,都无法赶超他们。这种感觉让我觉得不知道为了什么而学习。”
一次偶然的机会,让徐瑜卿的状态开始发生转变。那是一节普通的数学课,老师布置了一道附加题。“这种题目可以做不出,但一定要去想”,这是数学老师对他们一直以来的要求,但以前的徐瑜卿总是没有勇气尝试,因为做难题一向不是她的长项。
但是这一次,徐瑜卿想试一试。“‘学霸’们能解的题,为什么我不能去尝试?”抱着试试看的想法,徐瑜卿花了1小时20分钟,终于解出了这道题。
“我突然喜欢上了这种感觉,追求、探寻和自我挑战,感觉很满足。”说起来难以相信,但就是这次经历,这道题目,让徐瑜卿找回了自信。
“你现在的状态越来越好了!”老师们也发现了徐瑜卿的变化,不断鼓励她,她的试卷上出现了越来越多的“进步”字样。“没有那次长达1小时20分钟的解题经历,就没有我后面的状态,也没有今天的我。”在学习方法上,徐瑜卿介绍,她非常注重课堂效率,要求自己能完整复述出老师讲述的每节课的知识点,经过归纳形成一张知识网。
徐瑜卿的兴趣爱好是画画,作为班级的宣传委员,她出的板报总是被点赞。至于未来规划,徐瑜卿的想法也很简单,进入高中后,好好读书,继续画画。
07-15
出国留学网小编为大家提供2014上海中考录取分数线,希望给大家带来帮助,更多精彩内容敬请收藏本站(Ctrl+D即可)。
昨天,上海市教育考试院公布了2014年高中阶段学校招生最低投档控分线,其中市实验性示范性高中"零志愿"为568分,"提前批"及"名额分配"为550分,"公办普通高中"为510分,分别比去年降低了5分、3分和13分。
据业内人士分析,今年中招控分线下降,主要原因是考生人数减少,创十年来最低,高中入学进入低谷期。其次,今年全市中考平均分也比去年低。部分科目考试难度有所增加,题目较为灵活。因此,分数线也随之降低。
为何公办普高线降幅更大?一位初中副校长分析,高分学生能力强,试题难度增加对其成绩影响不大,因此,零志愿和提前批分数线降幅不大;但中低分数考生对试题难易度较敏感,因此普高线比去年足足少了13分。
"近年来,升学途径更加多元,也让中考竞争的激烈程度有所减弱。"该校长举例说,以往,不少学生志愿表上15个志愿统统要填满,如今,志愿表填满的学生越来越少,家长如果对某学校不满意,会选择放弃填报,而选择出国深造或另寻出路。"这也可能导致这一层次学校分数线整体回落。"该校长说。
据悉,2014年本市高中阶段学校招生工作即将进入投档录取阶段。各招生学校按照公布的招生计划和填报志愿的考生成绩,按序投档,自然形成学校实际录取分数线。一般来说,它将比全市控制线再高一些,也就是说"上线不等于录取,不上线一定不录取。"
据招办人士预测,今年不同层次学校的录取分数线总体都将较去年下降。其中,面向区里招的市实验性示范性高中录取分数线可能略微降低,而普通高中则可能比去年低5分左右。"今年越是好的学校估计录取分数下降幅度越小,不会有太大变化。"该人士透露。
中考网推荐访问:
...07-11
出国留学网小编为大家提供上海中考录取分数线,希望给大家带来帮助,更多精彩内容敬请收藏本站(Ctrl+D即可)。
2014年上海中考录取分数线预测:2014年上海中考成绩今日查询,2014年上海中考分数线还未公布,在2014年上海中考成绩查询前和分数线公布前请看分数线预测。
零志愿572或573
公办普通高中525
提前招生录取555
中考网推荐访问:
07-11
出国留学网小编为大家提供上海中考录取分数线,希望给大家带来帮助,更多精彩内容敬请收藏本站(Ctrl+D即可)。
昨天,2014年上海市中考分数发榜,考生们可以查询自己的成绩。记者从部分区县招办了解到,今年平均分数较去年有所下降、高分段学生也有所减少,预计最低控分线将会下调。
北片某区中招办主任介绍,今年区内考生平均成绩下降幅度较大,约10分左右。分数下降的主要原因,是由于今年英语和理化等科目相对去年难度增加。这将直接影响到今年中招普通高中的"最低控分线",预计有5分到10分的下调。业内人士介绍,这处于正常波动区域。
据了解,今年中考高分段的考生也有较大幅度减少。预计今年市实验性示范性高中"零志愿"最低控分线也将相应下调。
按市教育考试院的计划,7月15日将公布高中阶段各类学校最低投档控制分数线;7月15日、16日提前录取批次学校正式录取;7月18日高中"零志愿"、"名额分配"录取;7月21日至25日一至十五志愿学校投档录取;7月25日至30日征求志愿及民办高中国际课程班补录取。
中考网推荐访问:
...07-10
【2014上海中考成绩查询】
上海中考成绩查询现已公布,出国留学网小编为大家提供正确的方法查询以免被钓鱼网站欺骗,考生可以登录“上海教育网”进行查询,也可以通过我们为大家提供的快速通道直接进入成绩查询系统,点击下方图片直接进入:
中考网推荐访问:
07-07
2014上海中考推荐访问