出国留学网专题频道2014上海师范大学招生简章栏目,提供与2014上海师范大学招生简章相关的所有资讯,希望我们所做的能让您感到满意!
04-25
2014年上海师范大学高考招生简章已经发布了,出国留学网高考频道为您提供了最新的,希望能帮助到您!更多资讯请收藏本站(ctrl+D即可)!
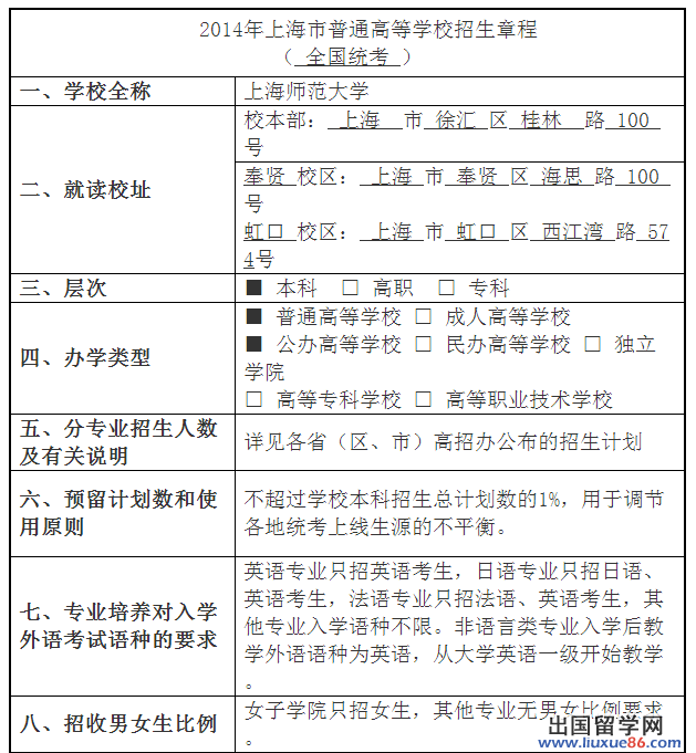
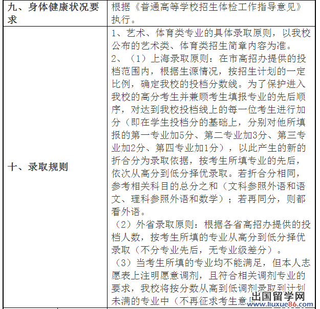
2014年上海师范大学秋季招生章程
与2014上海师范大学招生简章相关的招生简章
2014上海师范大学招生简章推荐访问
搜索更多内容
2014上海师范大学招生简章相关推荐
编辑推荐
热点推荐