出国留学网专题频道2014乌鲁木齐高考语文栏目,提供与2014乌鲁木齐高考语文相关的所有资讯,希望我们所做的能让您感到满意!
03-26
广大考生可在考后安心等待考试结果,出国留学网高考频道将会在考试结束后最快时间内为您提供2014年乌鲁木齐高考语文真题及答案解析,为考生安定心情,并为大家提供2014高考志愿填报,高考录取查询提供帮助!更多资讯请收藏本站(ctrl+D)!
2014年高考序幕已经来开,除了复习之外,报考也是让学生和家长觉得难以抉择的一件事情。笔者作为高考过来人,提醒2014高考生及家长,不一定非要紧盯着名校,挑选适合自己的学校和专业才是最好的。
首先,考生实力是标准。高考是一次公平、公正、公开的选拔性考试,每个考生想要考取好成绩都要凭自己的实力。考生目前正处在复习阶段,要珍惜每一天的学习机会,利用每次测试了解自己的知识掌握情况,查缺补漏,提升自己的实力。在学习水平基本稳定的情况下,考生和家长可以大致定好目标高校区间。
其次,家长期待要适度。高考对于每位考生、每个家庭来说都是一件大事,考生和家长对于高考成绩、高考预期有一定的心理期待是很正常的。但是,高考毕竟有一定的不可预知性,家长要客观看待考生的成绩,不要因过高的期待而让考生确立难以完成的目标。当下,正值高考生备考的关键时期,保持平稳的心态努力学习非常重要。这时,如果家长对考生有着过高的心理预期,势必会增添考生的压力,影响考生的备...
出国留学网高考频道在考试后及时公布各科高考试题答案和高考作文及试卷专家点评,请广大考生家长关注。时光飞逝,暑假过去了,新学期开始了,不管情愿与否,无论准备与否,我们已走进高三,走近我们的梦!祝愿决战2014高考的新高三学员能倍加努力,在2014年高考中也能取得优异的成绩。

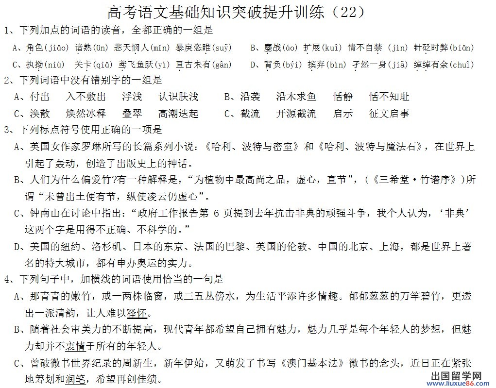
答案:
1 D 【A角色(juã);B、情不自禁(jÿn) 砭(biün);C、鸢飞鱼跃(yuün)】
2 A 【B、缘木求鱼; C、涣然冰释 D、开源节流 】
3 C 【A冒号所提示的范围要管到句末,不能只管到句子中间,删去冒号。B、句内括号注释要紧靠被注释的内容,把前括号前面的逗号移到后括号的后面。D、国家之间、城市之间的排列应同等一致,“洛杉矾”“东京”“巴黎”“伦敦”后的顿号改为逗号。】
4 D【A“释怀”指人内心某种情绪或感情的消解,应改为“忘怀”。B、“衷情”指内心的情感,属名词,应改为动词“钟情”。C、“润笔”指给做诗文书画的人的报酬。】
5 C“登堂入室”比喻学问或技能由浅人深,循序渐进,达到更高的水平。
6 B 【A缺主语,删去“在”与“里”。C、句式杂糅,删去“所决定的”或删去“要看”后改“是由”。D、搭配不当,删去“的寿命”。】
| 2013年部分省市高考试题汇总 | ||
|---|---|---|
| 2013江苏物理试题及答案解析 | 2013新疆理综试题答案 | |
2014乌鲁木齐高考语文推荐访问