出国留学网专题频道2014南昌中考答案栏目,提供与2014南昌中考答案相关的所有资讯,希望我们所做的能让您感到满意!
06-28
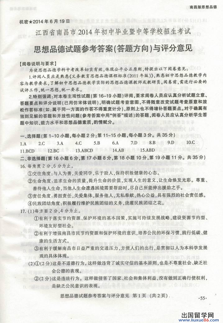
以下2014年南昌中考政治真题及答案由出国留学网中考频道为您提供,希望对您有所帮助!
与2014南昌中考答案相关的中考试题
与2014南昌中考答案相关的中考政治
06-26
以下2014年南昌中考生物真题及答案由出国留学网中考频道为您提供,希望对您有所帮助!
06-25
以下2014年南昌中考英语真题及答案由出国留学网中考频道为您提供,希望对您有所帮助!
点击下载>>2014南昌中考英语试题word版
中考网推荐访问:
2014南昌中考资讯频道
2014年全国各地中考真题及答案汇总
与2014南昌中考答案相关的中考英语
06-24
以下2014年南昌中考数学真题及答案由出国留学网中考频道为您提供,希望对您有所帮助!
与2014南昌中考答案相关的中考数学
06-20
以下2014年南昌中考化学真题及答案由出国留学网中考频道为您提供,希望对您有所帮助!
与2014南昌中考答案相关的中考化学
06-14
奋战百日,让七彩的梦在六月放飞。让我们拼搏,用行动实现青春的诺言;让我们努力,用汗水浇灌理想的花蕾。出国留学网中考频道为您第一时间提供2014年南昌中考试题及答案,希望对您有所帮助。
2014南昌中考答案推荐访问
搜索更多内容
2014南昌中考答案相关推荐
编辑推荐
热点推荐