出国留学网专题频道2014博尔塔拉高考语文栏目,提供与2014博尔塔拉高考语文相关的所有资讯,希望我们所做的能让您感到满意!
03-26
出国留学网高考频道讯 2014年博尔塔拉高考各项工作已经开启,2014年博尔塔拉高考时间为6月7日至6月9日,为方便广大2014年博尔塔拉高考生,高考频道小编会在博尔塔拉高考结束后第一时间为您提供2014年博尔塔拉高考语文真题及答案,并为您提供2014年博尔塔拉高考分数线查询、博尔塔拉高考志愿填报等相关信息,祝您高考榜上有名!
首先须为自己定位
平行志愿是按照考生的分数、遵循志愿依次投档,因此考生需要预测自己在所有考生中的名次,对实力进行初步定位。 具体定位的方法包括:名次定位法。根据自己在区县模拟考试中的成绩,类推自己在整个考生中的位置。首先确定自己重点考虑填报的批次,其次考虑在这一批次中,自己能被哪些学校录取。
比例定位法。根据自己在所在中学的排名(平时成绩+多次模拟考试成绩),对照往年该校相同情况考生报考学校情况,决定自己所填报的志愿。虽然2011年与去年相比,考生数减少,但是,总体录取比例并没有多大变化,因此,各校被各批次录取的学生比例与往年大致相当,学校往年的各批次录取比例,对于确定今年的报考重点,同样具有参考价值。另外,往年与自己相同情况考生被...
出国留学网高考频道在考试后及时公布各科高考试题答案和高考作文及试卷专家点评,请广大考生家长关注。时光飞逝,暑假过去了,新学期开始了,不管情愿与否,无论准备与否,我们已走进高三,走近我们的梦!祝愿决战2014高考的新高三学员能倍加努力,在2014年高考中也能取得优异的成绩。



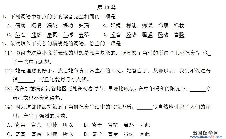
第十三套
1.A(A项都读rú;B项,chán, shàn,chán,dàn,chán;C项,fyi,fti,fyi,fti,fti; D项,zào,zào,süo,zào,sào)
2. C
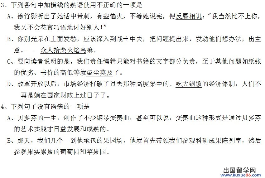
3.C(“望尘莫及”意为远远落后,追赶不上。)
4.C(A项,“一生”与“创作”不搭配;B项,“首先”应在“带领我们”之后;D项,“男同学和力气大的”,语意不明确。)
| 2013年部分省市高考试题汇总 | ||
|---|---|---|
| 2013江苏物理试题及答案解析 | 2013新疆理综试题答案 | |
2014博尔塔拉高考语文推荐访问