出国留学网专题频道2014和田高考语文栏目,提供与2014和田高考语文相关的所有资讯,希望我们所做的能让您感到满意!
03-26
最新最全最快的2014年和田高考信息尽在出国留学网高考频道,高考网小编第一时间为您独家发布2014年和田高考语文真题及答案,同时本站还会为广大考试提供和田高考成绩查询时间,2014和田高考分数线公布时间以及2014年和田高考志愿填报等最新信息,收藏本站会有更多惊喜(CTRL+D即可收藏),祝您考试顺利!
一、确切掌握高考志愿有关日程安排
关注三个时间:1.各批次志愿填报时间;2.各批次志愿录取时间;3.各批次志愿补录(征集志愿)时间。
二、填报志愿的主要信息来源
1.考试院官方网站;2.拟报考高校的官方网站;3.拟报考高校近三年来录取考生的分数统计;4.拟报考高校当年招生简章。
三、顺序志愿与平行志愿的投档规则
1.顺序志愿投档:志愿优先,遵循分数。如果某考生第一志愿落选,即使考生的分数达到或远远高于第二志愿所报学校的投档分数线,也只有在这所学校第一志愿没有录取满额的情况下,才有可能被投档。
2.平行志愿投档:分数优先,顺序优先,遵循志愿。优先满足高分考生的志愿,
考生最大的受益在于变同一批次报考的一个"第一志愿"为多个"第一志愿"。对考生来讲,机会增加了,即扩大了考生选择范围。
出国留学网高考频道在考试后及时公布各科高考试题答案和高考作文及试卷专家点评,请广大考生家长关注。时光飞逝,暑假过去了,新学期开始了,不管情愿与否,无论准备与否,我们已走进高三,走近我们的梦!祝愿决战2014高考的新高三学员能倍加努力,在2014年高考中也能取得优异的成绩。

答案:
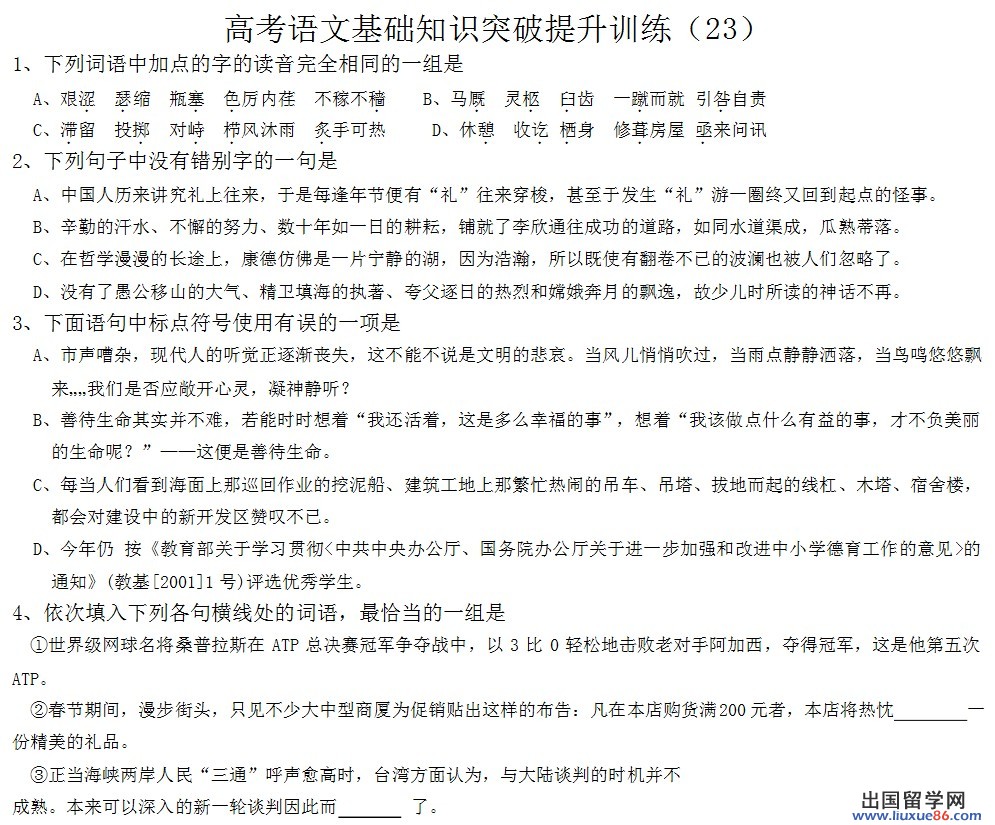
1、C ( C项都读zhì A项的“瓶塞”的“塞”读塞süi,其余的读sâ;B项的“一蹴而就”的“蹴”读cù,其余的读jiù;D项的 “栖”读qÿ,其余的读qì。)
2、D(A“上”改为“尚”;B“道”改为“到”;C“既”改为“即”)
3、C(顿号表示句中最小的同一层面上的并列关系,本项属滥用,混淆了层次关系。应将一、三两处顿号换成逗号)
4、D(①句“夺冠”不能带宾语;②句“惠赠”是敬辞,只用于对方对自己的行动; ③ 句“搁置”与“搁浅”均有停止不能进行之意,但“搁浅”喻事情遭到阻碍,更符合文意,且与句中的“深入”相对应;④句是因果关系复句,故选“因而”)
5、D(这是歇后语。磨盘:磨的底盘,凿有许多齿形道道。喻办法多,门路广。本句因望文生义而误用)
6、B(A句成分残缺,介词结构掩盖主语,应去掉“随着”;C句不合逻辑且语序不当,精神状况是导致肌肉紧张的原因,二者应交换位置; D句“加快了高等教育事业发展的速度和规模”搭配不当。)
| 2013年部分省市高考试题汇总 | ||
|---|---|---|
| 2013江苏物理试题及答案解析 | ||
2014和田高考语文推荐访问