出国留学网专题频道2014哈密高考语文栏目,提供与2014哈密高考语文相关的所有资讯,希望我们所做的能让您感到满意!
03-26
广大考生可在考后安心等待考试结果,出国留学网高考频道将会在考试结束后最快时间内为您提供2014年哈密高考语文真题及答案解析,为考生安定心情,并为大家提供2014高考志愿填报,高考录取查询提供帮助!更多资讯请收藏本站(ctrl+D)!
填报高考志愿前需要做哪些准备
答:除了学习成绩外,考生在填报高考志愿前需要做的准备主要分为两个方面:
(1)政策信息的准备。
包括:
①认真阅读、领会当地当年发布的有关高校招生的各类信息,熟悉招生政策和规定。
②仔细阅读当地当年的招生专刊上刊登的招生专业目录以及考生填报志愿须知等,了解院校的办学性质、收费标准、所属批次,掌握填报志愿的其他要求等。
③通过有关院校的网站和宣传资料,了解高校的办学地点、专业设置、办学特色、师资力量、培养方向等。④仔细查阅有关高校的招生章程,了解对进档考生的排序办法、录取规则等。⑤了解《普通高校招生体检工作指导意见》等文件及院校招生章程中有关院校和专业对考生身体健康状况的要求,避免因身体原因填报不当造成院校退档。
(2)报考技巧的准备,包括掌握预测学校录取最低分数线及专业线的方法。在此基础上,综合考虑、全面分析确定各批次各院校志愿及专业志愿,并填报好志愿草表。
<...
出国留学网高考频道在考试后及时公布各科高考试题答案和高考作文及试卷专家点评,请广大考生家长关注。时光飞逝,暑假过去了,新学期开始了,不管情愿与否,无论准备与否,我们已走进高三,走近我们的梦!祝愿决战2014高考的新高三学员能倍加努力,在2014年高考中也能取得优异的成绩。


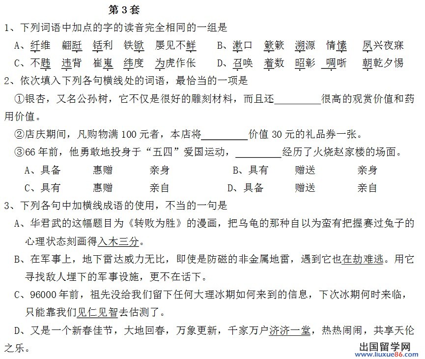
第三套
1.A(A.“纤、跹、铦、锨、鲜”都读xiün;B.漱shù,其余加点字都读sù;C.“韪、纬”读wti,“违、嵬”读w?i,“为”读wai;D.召zhào,其余加点字都读zhüo)
2. B〔具有:有(多用于抽象事物);具备:具有,齐备;赠送:无代价地把东西送给别人;惠赠:指对方赠予(财物);亲身:亲自;亲自:自己(做)〕
3.D(济济一堂:形容许多有才能的人聚在一起)
4.C(A.句式杂糅,把“为了教育学生健康成长”改为“为了让学生健康成长”或“为了学生的健康成长”;
B.中心词与修饰语搭配不当,改为“是经过仔细的研究和严格的考验的”;D.成分赘余,去掉“越来越”)
| 2013年部分省市高考试题汇总 | ||
|---|---|---|
| 2013江苏物理试题及答案解析 | ||
2014哈密高考语文推荐访问