出国留学网专题频道2014四川高考真题栏目,提供与2014四川高考真题相关的所有资讯,希望我们所做的能让您感到满意!
06-09
06-09
高考无疑是重要的,但随着现在社会的进步,高考早已经不是进修的唯一途径,所以大家也不必太过紧张,而想要了解一下自己的高考情况,其实大家也不必等到高考成绩出来,可以自己对照一下2014年的四川高考真题及答案,出国留学网高考频道小编一直紧密关注2014年四川高考文综真题及答案,一旦官方发布2014年四川高考文综真题及答案,出国留学网会第一时间收录,考生从这里就可以查看到高考真题和答案。

2014高考真题栏目精心推荐:
06-09
天道酬勤,曾经的每一分付出,必将收到百倍回报。不管揭晓的答案是什么,只要努力过、奋斗过,就不会后悔。高考真题与答案已经出来,就让我们好好面对这一切吧,出国留学网高考频道第一时间为您提供2014四川高考文综真题及答案解析。

2014高考真题栏目精心推荐:
06-09
高考,算是众多考试中最难的一道考试,甚至是决定众多考生一生的一次考试,因为我们的家庭情况,我们的国情决定了我们大多数的人就只能靠这次高考更进一步,高考试题更是重要,出国留学网高考频道第一时间为您提供2014四川高考文综真题及答案解析。

2014高考真题栏目精心推荐:
06-09
青葱岁月,转瞬即逝,高考的结束意味着自己的高中生涯已然结束,酸甜苦辣,个中滋味也只有经历过的才知道,但就算高考结束,高考的真题及答案还是很重要的,出国留学网高考频道第一时间为您提供2014四川高考文综真题及答案解析。

2014高考真题栏目精心推荐:
06-09
高考结束了,高考的真题和答案便会随即而至,每一个题目每一个答案都承载着考生们厚重的梦想,天堂地狱在此一瞬。出国留学网高考频道小编紧密关注2014年四川高考理综真题及答案,小编在这里也祝愿各位考生考出理想的好成绩。

2014高考真题栏目精心推荐:






06-09
高考是考生顶着万千压力在考场做题,那么考后的答案校对则变成最为重要的一环,之前的努力所换来的结果也只有在此刻才得以知道结果,是好是坏,我们帮你分晓,出国留学网高考频道小编紧密关注2014年四川高考理综真题及答案,希望能够为您提高帮助。

2014高考真题栏目精心推荐:






06-09
有人把高考当成一场考试,但是我更希望同学们把高考当成一个证明自己的机会,带着满满的信心证明自己12年的寒窗苦读所学非虚,同时也别忘了,您并不孤单,高考路上我们与您同在,出国留学网高考频道第一时间为您提供2014四川高考理科数学真题及答案解析,我们诚邀您收藏出国留学网密切关注高考信息,考生们,加油!!!

2014高考真题栏目精心推荐:






06-09
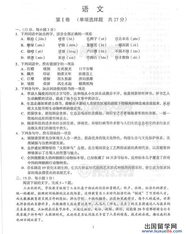
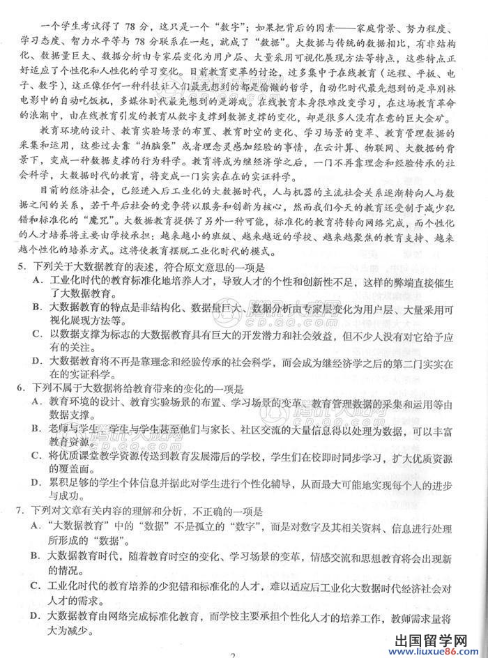
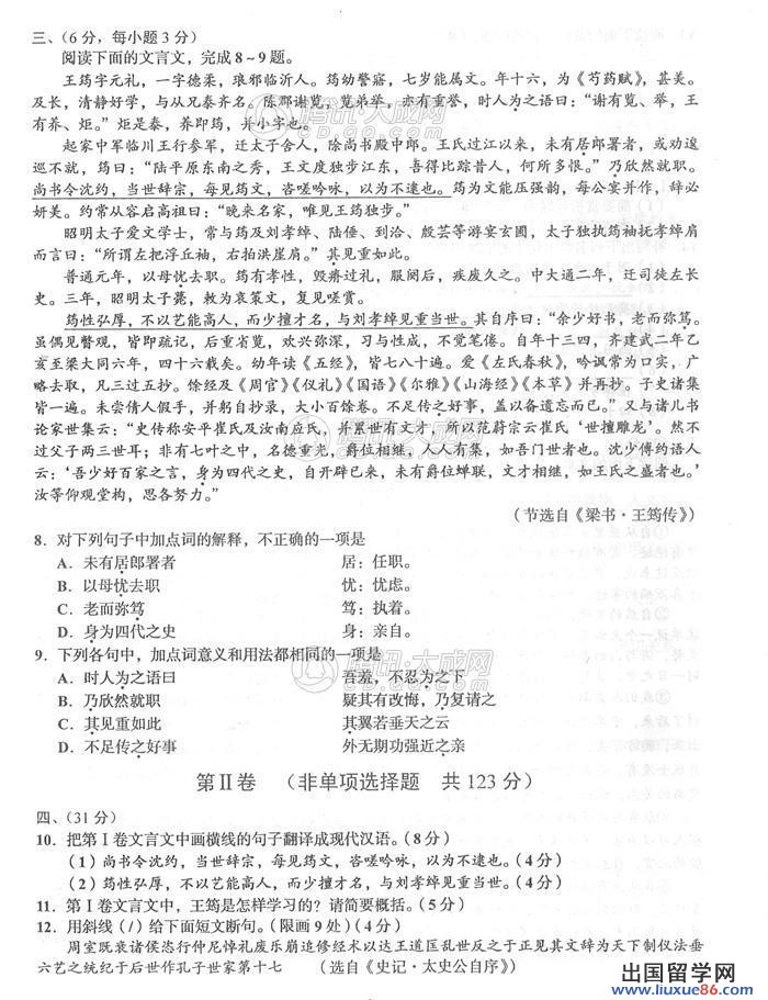
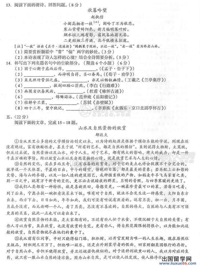
这个六月注定是一个风生水起的六月,因为2014年高考安排在六月,我们致力于把最快最新考生最需要的信息提供给广大高考学子,出国留学网第一时间为您提供2014四川高考语文真题及答案,希望对您有帮助,您需要关于高考的任何信息都可以登录出国留学网高频频道进行查询,预祝您取得好成绩。

2014高考真题栏目精心推荐:






06-09
一到每年的六月份,总会有一大批的学生紧张与兴奋。他们这一生的第一个转折点就在这个月,这便是每年的两天高考。这是一次站在独木桥上的较量,成败得失,天堂地狱,都紧握在自己手上。四川高考这场残酷的战场,你站在什么位置?出国留学网高考频道第一时间为您提供2014四川高考理科数学真题及答案已公布,让全国各位考生更了解高考,懂的分析成败。

2014高考真题栏目精心推荐:





[...
2014四川高考真题推荐访问