出国留学网2014年内蒙古公务员考试行测真题

出国留学网专题频道2014年内蒙古公务员考试行测真题栏目,提供与2014年内蒙古公务员考试行测真题相关的所有资讯,希望我们所做的能让您感到满意!

2014年内蒙古公务员考试行测真题

 

  2014年内蒙古公务员考试已经在上周末已经结束了,以下是出国留学网公务员频道为您整理发布的2014年内蒙古公务员考试行测真题(完整版),欢迎收藏本网站!

  第一部分常识判断

  (共20题)

  根据题目要求,在四个选项中选择一个最恰当的答案。

  请开始答题:

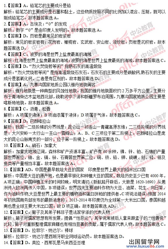
  1.下列关于铅的说法错误的是:

  A.铅笔芯的主要成分是铅

  B.香烟中是含铅的

  C.铅在人体内日积月累,不会分解

  D.汽油中添加铅元素可以起到防爆的作用

  2.关于四大文明古国及其数学成就,下列对应错误的是:

  A.古埃及:“0”的发现

  B.古印度:阿拉伯数字

  C.古巴比伦:六十进位制

  D.古中国:勾股定理

  3.下更关于火山的表述错误的是:

  A.喷出的物质有气态、液态和固态三种

  B.可分为死火山、活火山和休眠火山

  C.王大连池的形成与火山喷发有关

  D.页岩是最常见的岩浆岩

  4.关于海水及其运动,下列说法错误的是:

  A.海水的冰点湿度比淡水低

  B.北海道光渔场位于寒流与暖流的交汇处

  C.波罗的海是异界上盐度最高的海域

  D.波浪、潮汐和洋流是海水运动的主要形式

  5.下列关于石灰的说法错误的是:

  A.生石灰通常可以作为食品干燥剂

  B.澄清石灰水放置在空气中易变浑浊

  C.汉白玉与石灰石的主要成分相同

  D.“烈火*烧若等闲”指高温煅烧

  6.关于中国地理,下列说法错误的是:

  A.九寨沟国家地质公园以雅丹地貌闻名

  B.藏羚羊主要生活在可可西里国家级自然保护区

  C.张家界国家森林公园处于武陵山脉的腹地

  D.三江并流风景名胜区已被列入《世界遗产名录》

  8.下列哪组物品均属可燃固体?

  A.香蕉水、酒精B.面粉、油漆

  C.沥青、松香D.甲烷、乙炔

  9.下列哪项不在中国地形的第二级阶梯上?

  A.秦岭B.呼伦贝尔高原

  C.鄂尔多斯高原D.巴颜喀拉山

  10.关于矿产资源及其主要分布国,下列对应错误的是:

  A.硝石加拿大B.磷矿椀洛哥

  C.铜矿 智利 秘鲁D.金矿圀幓粗簀簀

  11.关于农作物,下列说法正确的是:

  A.中国是最早栽培大豆的国家

  B.玉米是通过丝绸之路传入中国的

  C.花生是世界上最主要的油料作物

  D.印度是世界上最大的稻米出口国

  12.关于下列各组人物说法错误的是:

  A.苏格拉底、柏拉图和亚里士多德被称为“古希腊三贤”

  B.颜回、曾子都属孔子七十二门徒

  C.荀子...

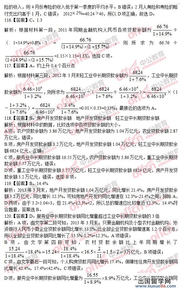
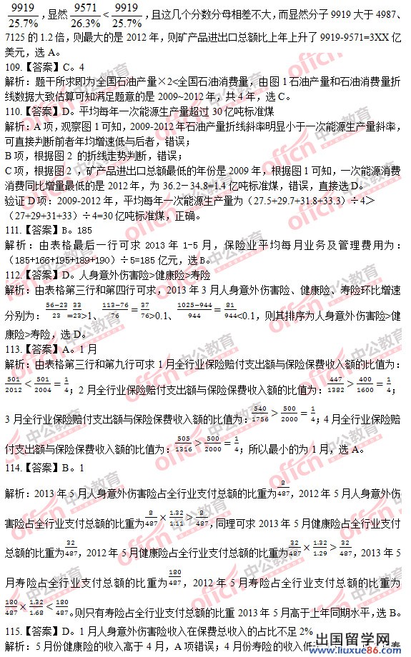
2014年内蒙古公务员考试行测真题答案公布

 

  2014年内蒙古公务员考试行测真题答案已经公布了,出国留学网公务员频道为您整理的,建议考生们可以收藏本网站以便获取最新考试信息,感谢您的访问!
\

\

\

\

\

\

\

  推荐阅读:2014年412联考真题及答案解析【完整版】

2014年内蒙古公务员考试行测真题(图片版)

 

  以下2014年内蒙古公务员考试行测真题(图片版)由出国留学网公务员频道为您精心提供,欢迎大家参考阅读。

  点击查看2014年内蒙古公务员412联考真题及答案完整版

2014年内蒙古公务员考试行测真题及答案

 

  2014年内蒙古公务员考试行测真题及答案尚未公布,出国留学网公务员频道提醒考生们可以收藏本网站,我们将在考试后第一时间为您公布2014年内蒙古公务员考试行测真题及答案。

2014内蒙古公务员考试真题及答案解析
真题 答案
行测 申论

内蒙古2014年公务员考试行测真题

 

  以下是出国留学网公务员频道为您发布的内蒙古2014年公务员考试行测真题,欢迎收藏本网站!

  第一部分常识判断

  (共20题)

  根据题目要求,在四个选项中选择一个最恰当的答案。

  请开始答题:

  1.下列关于铅的说法错误的是:

  A.铅笔芯的主要成分是铅

  B.香烟中是含铅的

  C.铅在人体内日积月累,不会分解

  D.汽油中添加铅元素可以起到防爆的作用

  2.关于四大文明古国及其数学成就,下列对应错误的是:

  A.古埃及:“0”的发现

  B.古印度:阿拉伯数字

  C.古巴比伦:六十进位制

  D.古中国:勾股定理

  3.下更关于火山的表述错误的是:

  A.喷出的物质有气态、液态和固态三种

  B.可分为死火山、活火山和休眠火山

  C.王大连池的形成与火山喷发有关

  D.页岩是最常见的岩浆岩

  4.关于海水及其运动,下列说法错误的是:

  A.海水的冰点湿度比淡水低

  B.北海道光渔场位于寒流与暖流的交汇处

  C.波罗的海是异界上盐度最高的海域

  D.波浪、潮汐和洋流是海水运动的主要形式

  5.下列关于石灰的说法错误的是:

  A.生石灰通常可以作为食品干燥剂

  B.澄清石灰水放置在空气中易变浑浊

  C.汉白玉与石灰石的主要成分相同

  D.“烈火*烧若等闲”指高温煅烧

  6.关于中国地理,下列说法错误的是:

  A.九寨沟国家地质公园以雅丹地貌闻名

  B.藏羚羊主要生活在可可西里国家级自然保护区

  C.张家界国家森林公园处于武陵山脉的腹地

  D.三江并流风景名胜区已被列入《世界遗产名录》

  8.下列哪组物品均属可燃固体?

  A.香蕉水、酒精B.面粉、油漆

  C.沥青、松香D.甲烷、乙炔

  9.下列哪项不在中国地形的第二级阶梯上?

  A.秦岭B.呼伦贝尔高原

  C.鄂尔多斯高原D.巴颜喀拉山

  10.关于矿产资源及其主要分布国,下列对应错误的是:

  A.硝石加拿大B.磷矿椀洛哥

  C.铜矿 智利 秘鲁D.金矿圀幓粗簀簀

  11.关于农作物,下列说法正确的是:

  A.中国是最早栽培大豆的国家

  B.玉米是通过丝绸之路传入中国的

  C.花生是世界上最主要的油料作物

  D.印度是世界上最大的稻米出口国

  12.关于下列各组人物说法错误的是:

  A.苏格拉底、柏拉图和亚里士多德被称为“古希腊三贤”

  B.颜回、曾子都属孔子七十二门徒

  C.荀子及其弟子韩非子是法家学派的代表人物

  D.康有...

2014年内蒙古公务员考试行测真题完整图片版

 

  以下2014年内蒙古公务员考试行测真题完整图片版由出国留学网公务员频道为您精心提供,欢迎大家参考阅读。

  点击查看2014年内蒙古公务员412联考真题及答案完整版

2014内蒙古公务员考试行测真题汇总

 

  2014年内蒙古公务员考试4月12日联考即将开始,小编温馨提示大家要做好考前准备工作,调整好心态,考试结束后出国留学网将在最快的时间内为您提供2014内蒙古省公务员考试行测真题汇总,希望我们提供的信息对您有帮助。

2014年内蒙古公务员考试行测真题及答案解析
真题/科目 数量关系 言语理解 判断推理 常识判断 资料分析 完整版
真题

2014年内蒙古公务员考试行测资料分析真题及答案

 

  2014年内蒙古考试将在本周末举行,我们将为您全程发布考试相关情况,考试后我们将为您整理2014年公务员考试真题及答案解析,提供公务员考试真题下载等,希望我们的信息对您有帮助。


2014年内蒙古公务员考试行测真题及答案解析
真题/科目 数量关系 言语理解 判断推理 常识判断 资料分析 完整版
真题