出国留学网专题频道2014德州中考化学真题与答案栏目,提供与2014德州中考化学真题与答案相关的所有资讯,希望我们所做的能让您感到满意!
06-16
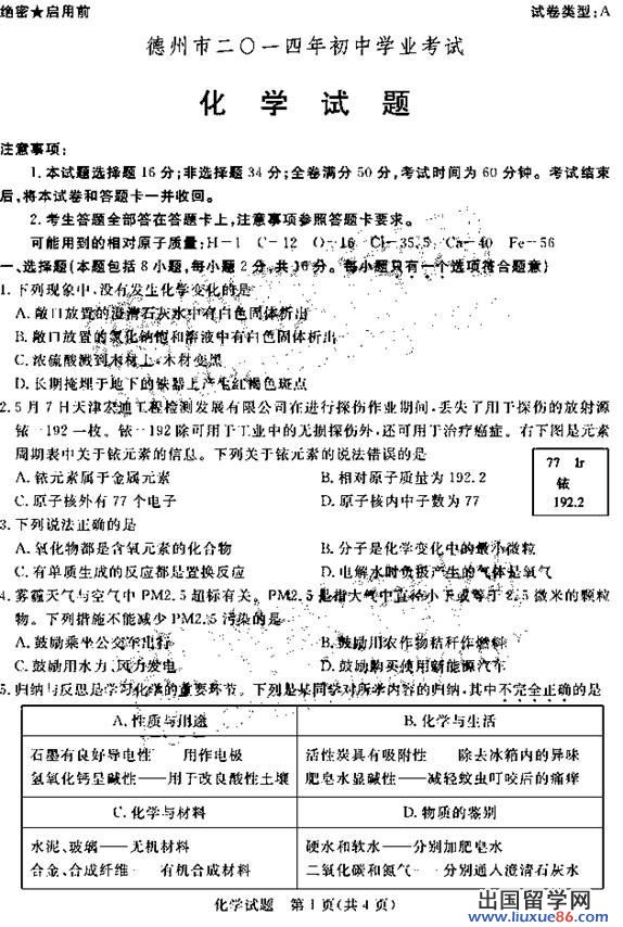
以下2014年德州中考化学真题及答案由出国留学网中考频道为您提供,希望对您有所帮助!
与2014德州中考化学真题与答案相关的中考试题
2014德州中考化学真题与答案推荐访问
搜索更多内容
2014德州中考化学真题与答案相关推荐
编辑推荐
热点推荐