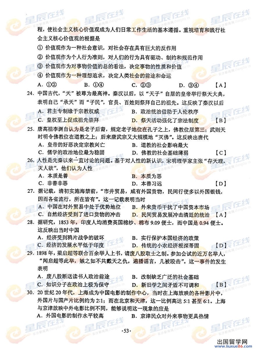
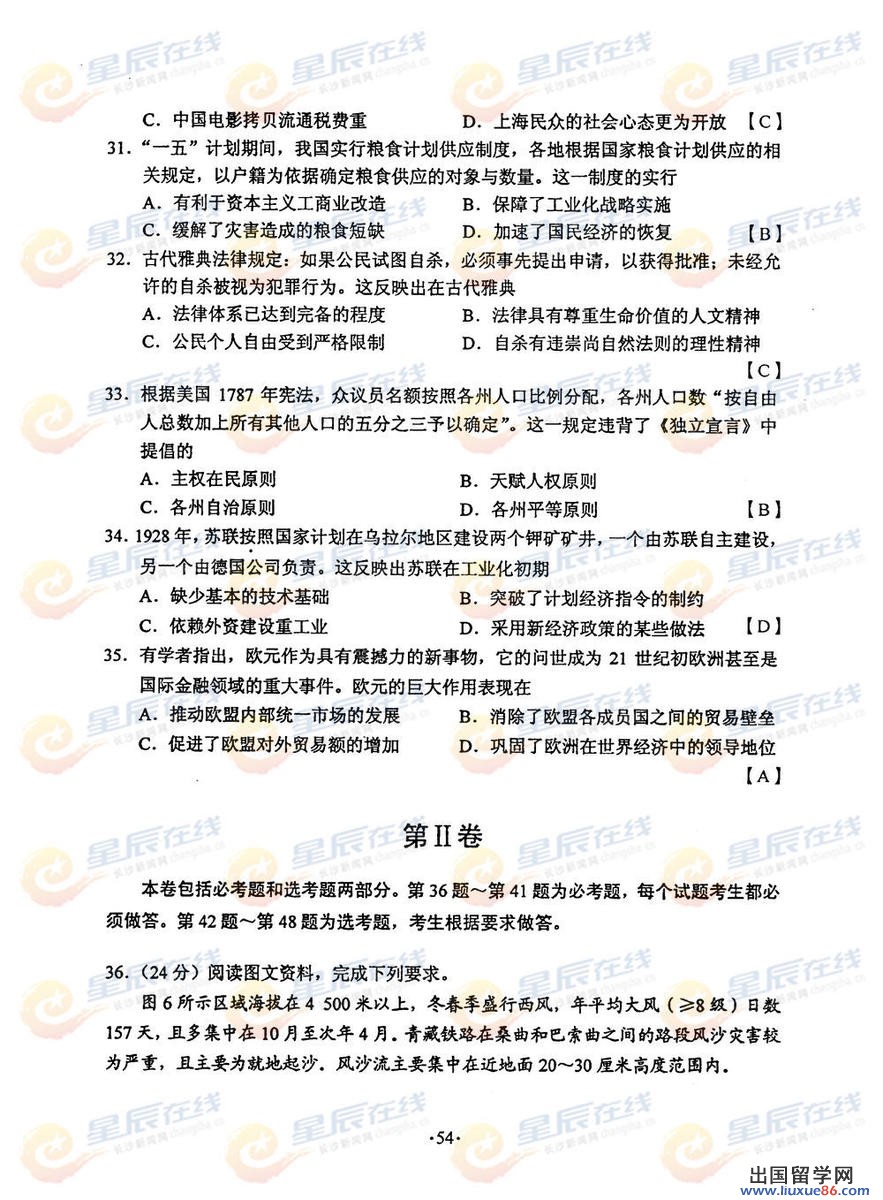
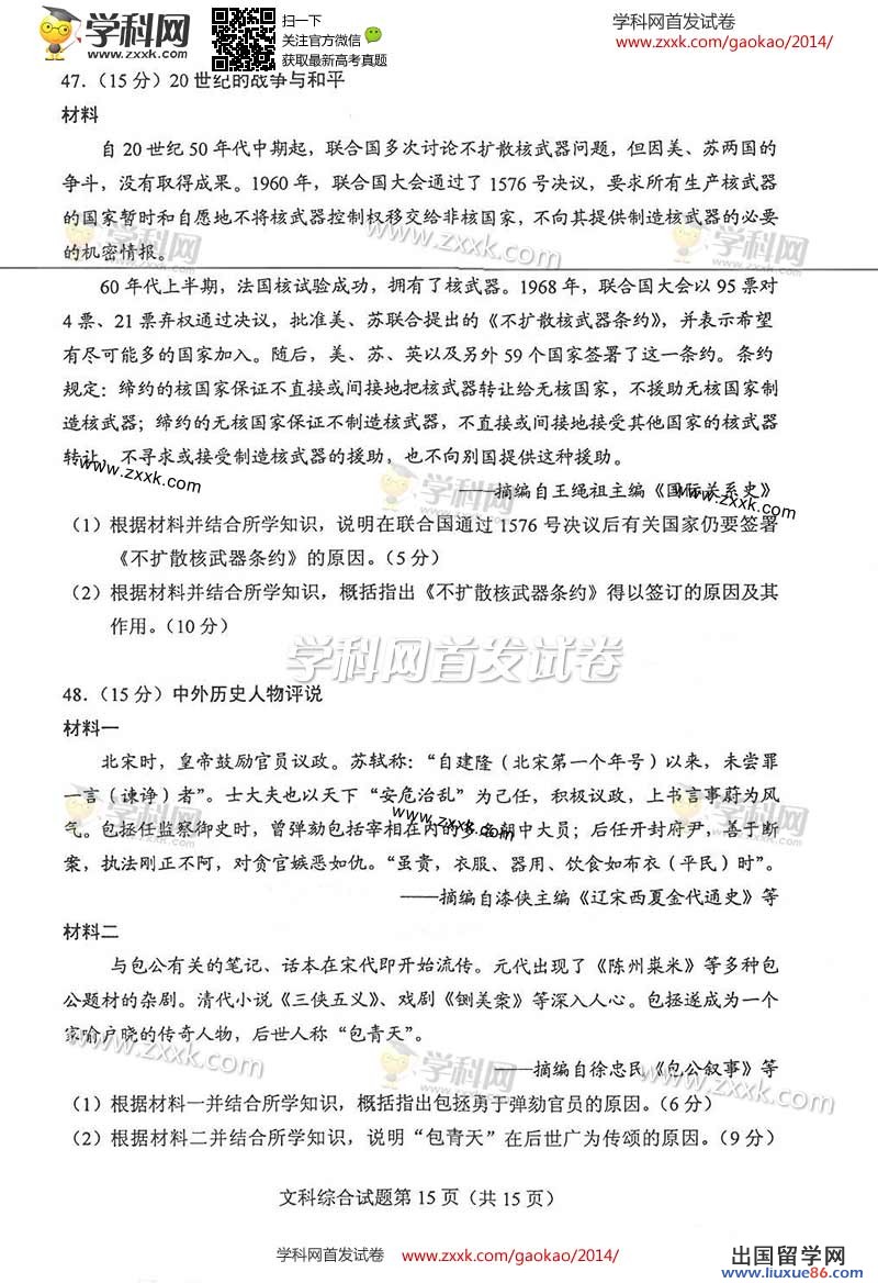
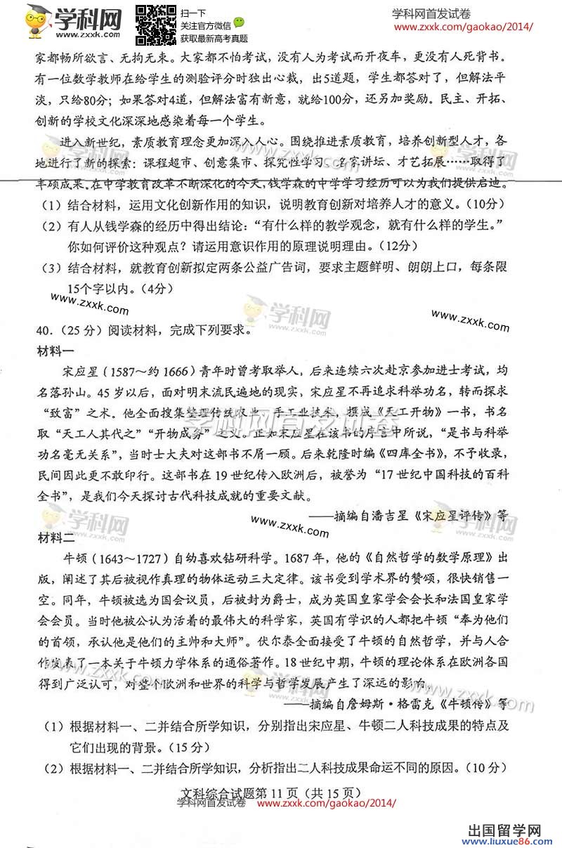
出国留学网专题频道2014湖北高考文综真题栏目,提供与2014湖北高考文综真题相关的所有资讯,希望我们所做的能让您感到满意!
06-09
学习知识很重要,坚强性格更为好。高考不是独木桥,勤奋自信成大道。父母不要期盼高,孩子自觉最有效。状元经年量不少,今有几人能知晓。人生面临许多考,平和应对乐逍遥。愿今年参加高考的同学能以平和之心迎接考试。出国留学网高考频道第一时间为您提供2014湖北高考文综真题及答案解析,让全国各位考生更全面及时地了解高考最新相关信息资讯,懂的分析成败。















06-09
因为有了高考这个火热的六月也成了各位考生心目中的黑色六月,不管怎样,该面对的始终都要面对,出国留学网高考频道会及时为广大考生提供2014年湖北高考文综真题及答案,请家长与各位考生关注本站更新(ctrl+D收藏即可)。一旦2014北京高考真题及答案发布,将在此表页的头条显示,如果您需要查找的真题及答案没有显示,请按ctrl+F5进行刷新。















06-08
2014高考的大幕已经拉上,在您高考之后大学的校门将为您开启,您的高考成绩将直接关系着您就读什么样的学校,所以你一定要尽自己所能考出最好的成绩,出国留学网高考频道会及时为广大考生提供2014年湖北高考文综真题及答案,请您密切关注,我们会为您及时更新最新信息,请您收藏本站!!!
















06-08
六月的号角已经吹响,900万人即将开启他们的战场。战场上战士们剑指四方,战场下出国留学网高考频道小编紧密关注2014年湖北高考文综真题及答案,一旦公布,将发布在频道首页。如没有查看到所需信息,请按ctrl+F5进行刷新。
















...
06-08
2014年高考如约而来,所有考生都尽自己最大的努力拼搏,希望考入理想大学。2014年北京高考真题及时公布,出国留学网高考频道小编紧密关注2014年湖北高考文综真题及答案,发布后第一时间你将在此页面看到,请广大考生及家长关注本页面内容,高考真题及答案将在此表页的头条出现,你可以按crtl+F5进行刷新,以便最新看到最新内容。小编建议您收藏本网站(ctrl+D收藏即可),方便查看。
2014高考频道精心推荐:
...06-08
一个人在长大的过程中,总是要经历些风雨的。而经历风雨的过程,就是长大的过程,就是一个人成熟的过程。高考就是一个成长中那抹最好的色彩,2014年高考已经结束,出国留学网高考频道为您首发2014年湖北高考文综真题及答案,希望能对自己的发挥有个初步的估计。

2014高考真题栏目精心推荐:
06-08
高考是同学们人生需要经历的第一个重大转折,因此不管是再大的困难都要克服,我们的第一目标就是好成绩,出国留学网高考频道小编紧密关注2014湖北高考文综真题最新发布,我们会在考后第一时间为您公布,请您关注出国留学网高考频道,预祝您取得好成绩。

2014高考真题栏目精心推荐:
06-08
2014年的高考已经开始,出国留学网高考频道小编紧密关注2014年湖北高考文综真题及答案,我们一天24小时不间断为您提供最新的高考真题答案以及其他高考信息,请及时关注高考频道头条页面,获取最新信息您还可以按CTRL+F5刷新,我们预祝您取得理想的成绩。

2014高考真题栏目精心推荐:
06-08
2014高考已经圆满结束了,湖北高考频道考后为您首发2014湖北高考文综试题,并为您提供详细的答案解析,高考真题及答案发布后,将在此表页的头条显示,请按crtl+F5进行刷新。高考网小编提醒广大考生,只要尽自己最大的努力就行了,不要太在乎结果。

2014高考真题栏目精心推荐:
06-08
湖北高考过后我们都会有一个美好的暑假,所以你在奋战脱离苦海,高考网也在奋战寻找对错,我们在第一时间为你提供2014湖北高考文综真题试卷,你看,你的答案在上面,你的对错在其中,还有那美好的暑假,还有那走向大学的门,你相信自己吗?

2014高考真题栏目精心推荐:
2014湖北高考文综真题推荐访问