出国留学网专题频道2014湖南高考语文真题栏目,提供与2014湖南高考语文真题相关的所有资讯,希望我们所做的能让您感到满意!
出国留学网为您提供2014湖南高考语文真题,更多高考试题信息请您密切关注出国留学网。

以上由出国留学网高考频道为您精心提供,更多高考语文复习资料大全尽在本网站,希望对您的高考语文复习有所帮助。
小编精心为您推荐:
| 2015高考作文预测汇总 | |
| 2015高考作文预测汇总 | 2015年高考作文预测汇总 |
06-09
北京高考过后我们都会有一个美好的暑假,所以你在奋战脱离苦海,高考网也在奋战寻找对错,我们在第一时间为你提供2014湖南高考语文真题试卷,你看,你的答案在上面,你的对错在其中,还有那美好的暑假,还有那走向大学的门,你相信自己吗?
2014高考频道精心推荐:
2014年湖南数学高考真题及答案 ...06-09
2014高考时间是6月7-9日,出国留学网小编在此提醒各位学子注意北京高考期间的天气,不要让天气影响了考试的心情。我们应广大考生要求,在考后为大家首发2014湖南高考语文真题及答案。如果您需要查找的真题及答案没有显示,请按ctrl+F5进行刷新。
2014高考频道精心推荐:
...06-08
高考网是为考生们提供所有有关高考的网站,包括高考前的考题预测,自然也包括高考真题及答案。本网站会在高考结束后,以最快的速度将2014湖南高考语文真题最新发布呈现给大家,大家高考结束后,如果想要查看高考真题及答案,可以登陆本网站进行查阅,如果您需要查找的真题及答案没有显示,请按ctrl+F5进行刷新。希望对大家有所帮助。

2014高考真题栏目精心推荐:
06-08
2014高考之役的枪声已经打响,数以万计的考生奔赴“战场”,奋笔疾书,挥洒汗水。高考网也同各位战友们一同关注战事的整个过程,在此,我们特意为大家整理出2014湖南高考语文真题及答案,供大家参考。同时,高考网小编在此温馨提示各位考生,高考并不能决定着你的未来,好好享受过程,不比过分在意结果。
2014高考频道精心推荐:
...06-08
有人说高考给了每一个人一次重新投胎的机会,因为通过高考农民的孩子可以出人头地,普通人可以变为受人尊敬的知识分子,似乎还是有那么点道理的,不管结局如何,你能做到的就是抓住这个机会,努力拼搏一把。转眼就是2014年的高考,出国留学网高考频道第一时间为您提供2014湖南高考语文真题及答案(Word版),希望广大考生时时关注出国留学网,以免错过最新考试资讯。
2014高考频道精心推荐:
...06-07
十年磨一剑,现如今,中国几百万学生正在高考的考场上奋战,为了自己的前途和那时年少的梦想而努力。小编也没闲着,出国留学网高考频道小编会及时为广大考生提供2014年湖南高考语文真题及答案展示在此页面,紧跟高考科目进度,陆续更新其他学科真题以及答案,希望广大考生实时刷新网页获取信息,了解最新高考动态。
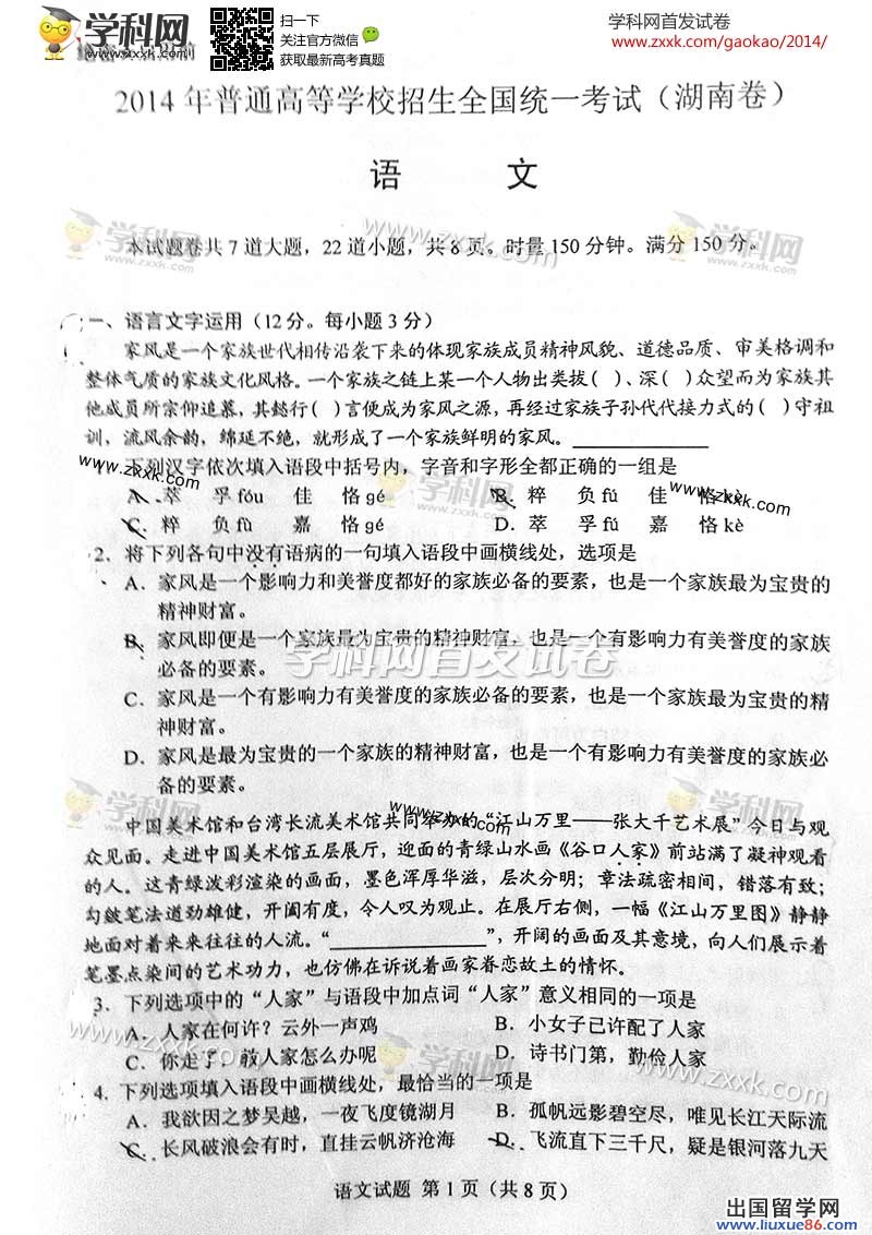
2014年普通高等学校招生全国统一考试(湖南卷)
语 文
一、语言的运用
家风是一个家族世代相传沿袭下来的体现家族成员精神风貌、道德品质、审美格调和整体气质的家族文化风格。一个家族之链上某一个任务出类拔( )、深( )众望而为家族其他成员所宗仰追慕。其懿行( )言便成为家风之源,再经过家族子孙代代接力式的( )守祖训,流风余韵,绵延不绝,就形成了一个家族鲜明的家风。
1、下列汉字依次填入语段中括号内,字音和字形全部正确的一组是
A、萃 孚fóu 佳 恪gé B、粹 负fú 佳 恪kè
C、粹 负fù 嘉 恪gé D、萃 孚fú 佳 恪kè
2、将下列各句中没有语病的一句填入语段中画横线处,选项是
A、家风是一个影响力和美誉度都好的家庭必备的要素,也是一个家庭最为宝贵的精神财富。
B、家风即便是一个家庭最为宝贵的精神财富,也是一个有影响里有美誉度的家族必备的要素。
C、家风是一个有影响力有美誉度的家庭必备的要素,也是一个家庭最为宝贵的精神财富。
D、家风是最为宝贵的一个家族的精神财富,也是一个有影响力有美誉度的家庭必备的要素。
中国美术馆和台湾长流美术馆共同举办的“江山万里————张大千艺术展”今日与观众见面。走进中国美术馆五层展厅,迎面的青绿山水画《谷口人家》前站满了凝神观看的人。这青绿泼彩渲染的画面,令人叹为观止。在展厅右侧,一副《江山万里图》静静地面对着来来往往的人流。“ ”开阔的画面及其意境,向人们展示着笔墨点染间的艺术动力,也模仿在诉说着画家眷恋故土的情怀。
3、下列选项中的“人家”与语段中加点词“人家”意义相同的一项是
A、人家在何许?云外一声鸡 B、小女子已许配了人家
C、你走了,教人家怎么办呢 D、诗书门第,勤俭人家
4、下列选项填入语段中画横线处,最恰当的一项是
A、我欲因之梦吴越,一夜飞度镜湖月 B、孤帆远影碧空尽,唯见长江天际流
C、长风破浪会有时,直挂云帆济沧海 D、飞流直下三千尺,疑是银河落九天
点击下载:
06-07
高考是考生顶着万千压力在考场做题,那么考后的答案校对则变成最为重要的一环,之前的努力所换来的结果也只有在此刻才得以知道结果,是好是坏,我们帮你分晓,出国留学网高考频道小编紧密关注2014湖南高考语文真题公布(Word版),希望能够为您提高帮助。
2014年普通高等学校招生全国统一考试(湖南卷)
语 文
一、语言的运用
家风是一个家族世代相传沿袭下来的体现家族成员精神风貌、道德品质、审美格调和整体气质的家族文化风格。一个家族之链上某一个任务出类拔( )、深( )众望而为家族其他成员所宗仰追慕。其懿行( )言便成为家风之源,再经过家族子孙代代接力式的( )守祖训,流风余韵,绵延不绝,就形成了一个家族鲜明的家风。
1、下列汉字依次填入语段中括号内,字音和字形全部正确的一组是
A、萃 孚fóu 佳 恪gé B、粹 负fú 佳 恪kè
C、粹 负fù 嘉 恪gé D、萃 孚fú 佳 恪kè
2、将下列各句中没有语病的一句填入语段中画横线处,选项是
A、家风是一个影响力和美誉度都好的家庭必备的要素,也是一个家庭最为宝贵的精神财富。
B、家风即便是一个家庭最为宝贵的精神财富,也是一个有影响里有美誉度的家族必备的要素。
C、家风是一个有影响力有美誉度的家庭必备的要素,也是一个家庭最为宝贵的精神财富。
D、家风是最为宝贵的一个家族的精神财富,也是一个有影响力有美誉度的家庭必备的要素。
中国美术馆和台湾长流美术馆共同举办的“江山万里————张大千艺术展”今日与观众见面。走进中国美术馆五层展厅,迎面的青绿山水画《谷口人家》前站满了凝神观看的人。这青绿泼彩渲染的画面,令人叹为观止。在展厅右侧,一副《江山万里图》静静地面对着来来往往的人流。“ ”开阔的画面及其意境,向人们展示着笔墨点染间的艺术动力,也模仿在诉说着画家眷恋故土的情怀。
3、下列选项中的“人家”与语段中加点词“人家”意义相同的一项是
A、人家在何许?云外一声鸡 B、小女子已许配了人家
C、你走了,教人家怎么办呢 D、诗书门第,勤俭人家
4、下列选项填入语段中画横线处,最恰当的一项是
A、我欲因之梦吴越,一夜飞度镜湖月 B、孤帆远影碧空尽,唯见长江天际流
C、长风破浪会有时,直挂云帆济沧海 D、飞流直下三千尺,疑是银河落九天
点击下载:
06-07
明后天就要进行高考了,可是现在很多考生还心心念念的惦记着自己有哪些题不会做,这种心态是不能有的,你应该有大丈夫无惧无畏的心态来面对这场考试,高考也不过如此!出国留学网高考频道小编紧密关注2014年湖南高考语文真题及答案,为各位考生坚守好大本营!

2014高考频道精心推荐:
06-07
成功就在前方不远处向我们招手,让我们一起努力,一起奋斗,相互支持与鼓励,共同走过人生中最重要的一道坎,迈向明天美好的生活……我坚信,我们付出了汗水,经受了考验,理想中大学殿堂的大门就一定会为我们而敞开,出国留学网高考频道第一时间为您提供2014湖南高考语文真题。
2014年普通高等学校招生全国统一考试(湖南卷)
语 文
一、语言的运用
家风是一个家族世代相传沿袭下来的体现家族成员精神风貌、道德品质、审美格调和整体气质的家族文化风格。一个家族之链上某一个任务出类拔( )、深( )众望而为家族其他成员所宗仰追慕。其懿行( )言便成为家风之源,再经过家族子孙代代接力式的( )守祖训,流风余韵,绵延不绝,就形成了一个家族鲜明的家风。
1、下列汉字依次填入语段中括号内,字音和字形全部正确的一组是
A、萃 孚fóu 佳 恪gé B、粹 负fú 佳 恪kè
C、粹 负fù 嘉 恪gé D、萃 孚fú 佳 恪kè
2、将下列各句中没有语病的一句填入语段中画横线处,选项是
A、家风是一个影响力和美誉度都好的家庭必备的要素,也是一个家庭最为宝贵的精神财富。
B、家风即便是一个家庭最为宝贵的精神财富,也是一个有影响里有美誉度的家族必备的要素。
C、家风是一个有影响力有美誉度的家庭必备的要素,也是一个家庭最为宝贵的精神财富。
D、家风是最为宝贵的一个家族的精神财富,也是一个有影响力有美誉度的家庭必备的要素。
中国美术馆和台湾长流美术馆共同举办的“江山万里————张大千艺术展”今日与观众见面。走进中国美术馆五层展厅,迎面的青绿山水画《谷口人家》前站满了凝神观看的人。这青绿泼彩渲染的画面,令人叹为观止。在展厅右侧,一副《江山万里图》静静地面对着来来往往的人流。“ ”开阔的画面及其意境,向人们展示着笔墨点染间的艺术动力,也模仿在诉说着画家眷恋故土的情怀。
3、下列选项中的“人家”与语段中加点词“人家”意义相同的一项是
A、人家在何许?云外一声鸡 B、小女子已许配了人家
C、你走了,教人家怎么办呢 D、诗书门第,勤俭人家
4、下列选项填入语段中画横线处,最恰当的一项是
A、我欲因之梦吴越,一夜飞度镜湖月 B、孤帆远影碧空尽,唯见长江天际流
C、长风破浪会有时,直挂云帆济沧海 D、飞流直下三千尺,疑是银河落九天
点击下载:
2014湖南高考语文真题推荐访问