出国留学网专题频道2014湖南高考语文答案栏目,提供与2014湖南高考语文答案相关的所有资讯,希望我们所做的能让您感到满意!
06-08
六月高考,你的心情如何呢?是期待、紧张、兴奋还是百感交集?出国留学网高考频道第一时间为您提供2014湖南高考语文真题及答案解析,让全国各位考生更了解高考动向,了解自己在考场中的得与失。
2014高考频道精心推荐:
2014年湖南数学高考真题及答案 ...06-07
2014年高考已然拉开帷幕,十几年的准备和积淀,或许都是为了这场决定人命运的考试。出国留学网高考频道小编会及时为广大考生提供2014年湖南高考语文真题及答案展示在此页面,紧跟高考科目进度,陆续更新其他学科真题以及答案,希望广大考生实时刷新网页获取信息,了解最新高考动态。
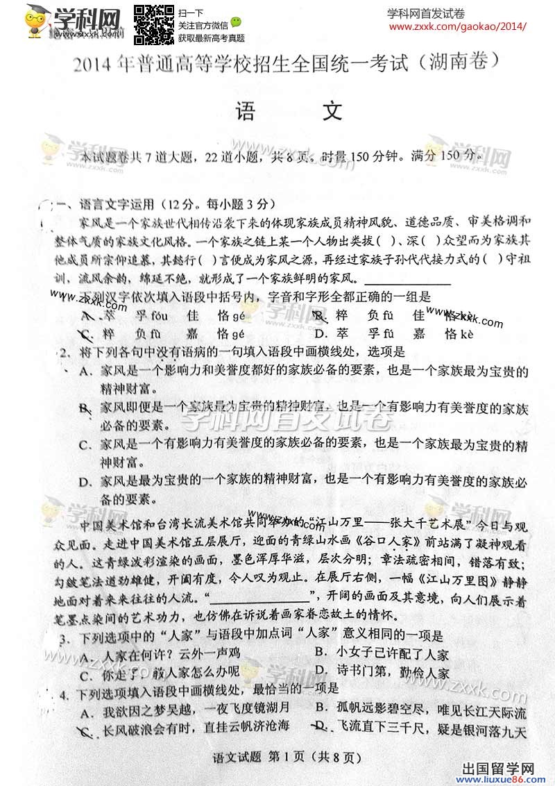
2014年普通高等学校招生全国统一考试(湖南卷)
语 文
一、语言的运用
家风是一个家族世代相传沿袭下来的体现家族成员精神风貌、道德品质、审美格调和整体气质的家族文化风格。一个家族之链上某一个任务出类拔( )、深( )众望而为家族其他成员所宗仰追慕。其懿行( )言便成为家风之源,再经过家族子孙代代接力式的( )守祖训,流风余韵,绵延不绝,就形成了一个家族鲜明的家风。
1、下列汉字依次填入语段中括号内,字音和字形全部正确的一组是
A、萃 孚fóu 佳 恪gé B、粹 负fú 佳 恪kè
C、粹 负fù 嘉 恪gé D、萃 孚fú 佳 恪kè
2、将下列各句中没有语病的一句填入语段中画横线处,选项是
A、家风是一个影响力和美誉度都好的家庭必备的要素,也是一个家庭最为宝贵的精神财富。
B、家风即便是一个家庭最为宝贵的精神财富,也是一个有影响里有美誉度的家族必备的要素。
C、家风是一个有影响力有美誉度的家庭必备的要素,也是一个家庭最为宝贵的精神财富。
D、家风是最为宝贵的一个家族的精神财富,也是一个有影响力有美誉度的家庭必备的要素。
中国美术馆和台湾长流美术馆共同举办的“江山万里————张大千艺术展”今日与观众见面。走进中国美术馆五层展厅,迎面的青绿山水画《谷口人家》前站满了凝神观看的人。这青绿泼彩渲染的画面,令人叹为观止。在展厅右侧,一副《江山万里图》静静地面对着来来往往的人流。“ ”开阔的画面及其意境,向人们展示着笔墨点染间的艺术动力,也模仿在诉说着画家眷恋故土的情怀。
3、下列选项中的“人家”与语段中加点词“人家”意义相同的一项是
A、人家在何许?云外一声鸡 B、小女子已许配了人家
C、你走了,教人家怎么办呢 D、诗书门第,勤俭人家
4、下列选项填入语段中画横线处,最恰当的一项是
A、我欲因之梦吴越,一夜飞度镜湖月 B、孤帆远影碧空尽,唯见长江天际流
C、长风破浪会有时,直挂云帆济沧海 D、飞流直下三千尺,疑是银河落九天
点击下载:
06-07
2014高考已经结束了,湖南高考频道考后为您首发2014湖南高考语文试题,并为您提供答案解析,高考真题及答案一旦发布,将在此表页的头条显示,请按crtl+F5进行刷新。高考网小编提醒广大考生,考一门丢一门,不要过分关注已考科目,要专心备考后面的考试科目!加油!你能行的。

2014高考频道精心推荐:
06-07
今天和明天是高考的重要日子,第一场考试至关重要,因为会影响到考生后面的考试,但是,出国留学网的小编在这里还是要提醒大家,不要太在意已经考过的科目,因为后面的考试无疑才是最重要的,在所有的考试结束后大家再去比对一下答案,做到心中有数就行。而出国留学网高考频道第一时间会为您提供2014湖南高考语文真题及答案解析,有需要的高考考生可以参考一下。
独家权威发布:2014年湖南语文真题及答案
2014高考频道精心推荐:
高考网提醒考生考后关注:
05-20
谁也不能随随便便地成功,它来自彻底的自我管理和毅力。2014年高考就要来临了,2014年高考就要来临了,将在6月7日-9日举行,2014年各省高考时间及科目安排【点击查看】,出国留学网高考频道将首发2014年湖南高考语文真题【点击查看】和2014年湖南高考语文答案【点击查看】,请广大考生和家长敬请关注
点击查看2014年湖南高考试题及答案专题,了解最新2014年语文高考试题及答案发布动态
| 2014年湖南高考试题及答案 | ||
| 地区 | 真题 | |
2014湖南高考语文答案推荐访问