出国留学网专题频道2014石河子高考语文栏目,提供与2014石河子高考语文相关的所有资讯,希望我们所做的能让您感到满意!
03-26
高考结束后,大家最想看到的应该就是高考答案了。2014年石河子高考生注意了,出国留学网高考频道会在2014年石河子高考结束后,第一时间为您提供2014年石河子高考语文真题及答案解析,同时小编还为您提供2014年石河子高考成绩查询和2014石河子高考录取查询信息,助力您轻松搞定2014年石河子高考。祝广大考生考试顺利,心想事成!
延伸阅读:高考志愿填报前景分析
文凭热降温,高考志愿呈多元化趋势
“盯着名牌大学,只看热门专业”——这几乎是10年来绝大多数考生和家长的一贯择校思路。近年来,经济形势的变化使得原本的“金饭碗”变成了“冷板凳”,大学生不再是“天之骄子”。仅凭一纸文凭已无法在日益变化的市场需求中立足,许多用人单位也摒弃了“重学历轻能力”的招聘思想,使得就业与文凭之间的等号逐渐被打破。
另有资料显示:从2008年至2010年高考考生志愿填报趋势的分析上看,公立大学的填报比例从83%下降到62%,而出国留学、民办高校和职业院校的招生比例逐年上升,这其中又以民办高校表现尤为突出。据了解,近三年来十大品牌民办高校平均招生人数年增长20%左右,其中北京国际经贸学院下属的民航管理学院更是以高于二本的分数线招生。这表明,持续十多年的文凭热已逐渐降温,未来的高等教...
出国留学网高考频道在考试后及时公布各科高考试题答案和高考作文及试卷专家点评,请广大考生家长关注。时光飞逝,暑假过去了,新学期开始了,不管情愿与否,无论准备与否,我们已走进高三,走近我们的梦!祝愿决战2014高考的新高三学员能倍加努力,在2014年高考中也能取得优异的成绩。



第八套
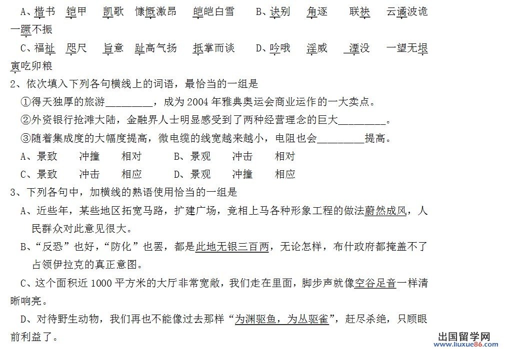
1.C(A.“皑”读“ái”,其余都读“kǎi”,B.“袂”读“mai”,其余都读“ju?”;C.都读“zhǐ”;D.“湮”读“yün”,其余都读“yín”)
2. D(“景致”不能受“旅游”修饰;“冲击”用于一方对另一方;“相对”是“比较”之义,“相应”是“呼应”之义)
3.B(“此地无银三百两”比喻打出的幌子正好暴露了所掩盖的内容。 A.感情色彩错;C.“空谷足音”比喻难得的音信、言论或事物;D.“为渊驱鱼,为丛驱雀”原意是水獭想捉鱼吃却把鱼赶到深渊去了,鹞鹰想捉麻雀吃却把麻雀赶到丛林去了。后比喻不善于团结人或笼络人。)
4.B(A.重复赘余,去掉“大幅”两字;C.主语残缺,去掉“经过”两字;D.搭配不当,去掉“和推动”三字。)
| 2013年部分省市高考试题汇总 | ||
|---|---|---|
| 2013江苏物理试题及答案解析 | 2013新疆理综试题答案 | |
2014石河子高考语文推荐访问