出国留学网专题频道2014高考数学栏目,提供与2014高考数学相关的所有资讯,希望我们所做的能让您感到满意!
06-10
这是一场没有硝烟的战场,十年的刻苦磨练,只为这一次能攻下人生一大关卡,为自己更美好的未来开启新的起点。亲爱的同学们,你们都准备好了吗?出国留学网高考频道小编紧密关注2014年天津高考文科数学真题及答案,请大家关注本页,一旦公布真题及答案,将在本页头条显示。如不显示,可按Ctrl+F5进行刷新!

2014高考真题栏目精心推荐:








<...
06-09
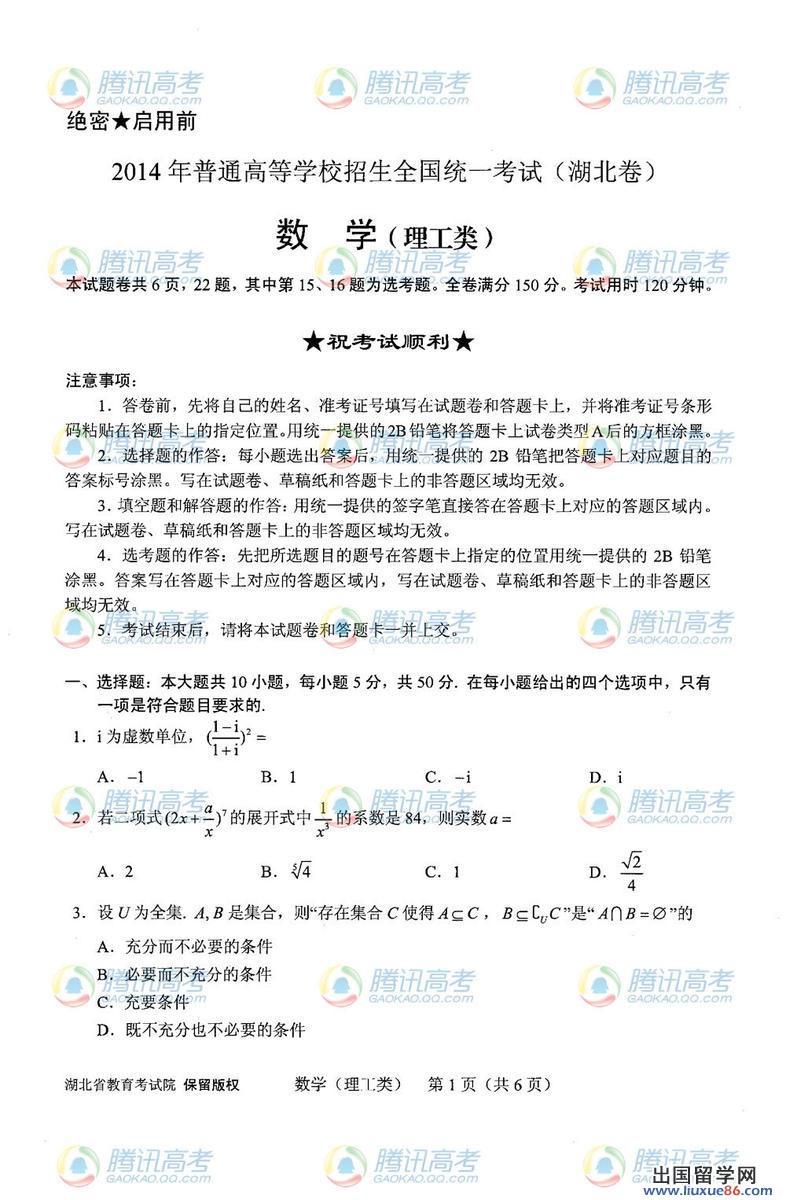
高考是一场人与知识的较量,头脑和智慧的风暴,我们希望您在这场较量中决胜对手,我们愿意与您一起应对考试,出国留学网高考频道会在第一时间为您公布2014湖北高考数学真题及答案,希望可以为您提供参考,我们预祝您取得理想的成绩!!!













2014高考真题栏目精心推荐:
06-08
高考是同学们人生需要经历的第一个重大转折,因此不管是再大的困难都要克服,我们的第一目标就是好成绩,出国留学网高考频道小编紧密关注2014年福建高考数学真题及答案,我们会在考后第一时间为您公布,请您关注出国留学网高考频道,预祝您取得好成绩。
06-08
2014年高考已经在大家的关注下结束了,养兵千日,用兵一时,十年磨剑,今朝出鞘。小编祝同学们以后新的人生旅途中一帆风顺。出国留学网高考频道为您首发2014年重庆高考数学真题及答案让同学们更好的估分。

2014高考真题栏目精心推荐:






2014高考真题栏目精心推荐:
06-08
高考是直接影响以后考生人生走向的一次考试,从考场里下来,家长和考试们也许最关注的就是考生考得怎么样了,但光凭考生的直觉是不能准确的定位考生的考试情况的,最客观的方法还是对照高考的真题及答案。下面,出国留学网高考频道的小编会第一时间为您提供2014湖南高考数学真题及答案解析,并且一经公布会在此页以头条显示,如果大家没有查找到自己想要找的内容,可以ctrl+F5进行刷新,希望对您能有所帮助。

2014高考真题栏目精心推荐:







2014高考真题栏目精心推荐:
06-08
高考无疑是重要的,但随着现在社会的进步,高考早已经不是进修的唯一途径,所以大家也不必太过紧张,而想要了解一下自己的高考情况,其实大家也不必等到高考成绩出来,可以自己对照一下2014年的江苏高考真题及答案,出国留学网高考频道小编一直紧密关注2014年江苏高考数学真题及答案,一旦官方发布2014年江苏高考数学真题及答案,出国留学网会第一时间收录,考生从这里就可以查看到高考真题和答案。
2014高考频道精心推荐:
06-07
今天和明天是高考的重要日子,第一场考试至关重要,因为会影响到考生后面的考试,但是,出国留学网的小编在这里还是要提醒大家,不要太在意已经考过的科目,因为后面的考试无疑才是最重要的,在所有的考试结束后大家再去比对一下答案,做到心中有数就行。而出国留学网高考频道第一时间会为您提供2014江西高考理科数学真题及答案解析,有需要的高考考生可以参考一下。

2014高考频道精心推荐: ...
真题和答案,大家可以对照一下自己的答案,希望对您能有所帮助。
六月的高考,你是成是败?六月的高考,你是继续前进,还是要留下?离高考成绩公布还有很长的一段时间,难道大家只能焦急的等待?不,大家是可以提前做准备的,大家要知道,高考结束后会公布高考真题和答案,安徽的高考也一样,出国留学网高考频道会一直留意安徽高考信息,会及时为广大考生提供2014年安徽高考真题及答案,考生们在真题公布后可以登陆本网站查看,如果大家找不到自己要查看的内容,可以按ctrl+F5进行刷新。希望对大家有所帮助。

2014高考真题栏目精心推荐:
...06-07
高考或许是一次艰苦的历程,但小编相信考生们一定能够凭着自己深厚的实力和优异的发挥取得满意的成绩。出国留学网高考频道也会在第一时间为大家提供2014江西数学高考真题,希望大家能够关注本站,一旦发布,会在本表页头条显示,如果没有看到,请按crtl+F5进行刷新即可。
2014高考频道精心推荐:
06-07
这是2014年高考的最后一场考试了,相信考生们正在奋力一搏,而考试后,考生们可能会对突然的松懈有些茫然,那么,大家不如来看一下2014年河北高考的真题和答案吧,大家也可以核对一下自己的答案,大概预估一下自己能得到多少分数。出国留学网高考频道第一时间为您提供2014河北高考数学真题及答案解析,让各位考生对自己的高考有充分的了解,并及时分析自己在考场中的不足。
2014高考频道精心推荐:
2014高考数学推荐访问