出国留学网专题频道2014四川高考语文栏目,提供与2014四川高考语文相关的所有资讯,希望我们所做的能让您感到满意!
06-19
我省高考分数将于6月22日公布,目前大多数科目的阅卷工作已经完成,进入最后的统分阶段。18日,阅卷教师告诉记者,今年的语文作文中,56分、57分、58分的高分不少,但有的低分作文也让阅卷老师“跌破眼镜”,而网上朋友圈里疯传的“零分作文”是假的,是网络恶搞的结果。
数据>>
全省语文平均91分左右
17日上午10点左右,全省语文试题阅卷工作进入尾声,由电脑统计了全省57万余考生的语文平均分。语文(文科)平均分为90.97,语文(理科)平均分为91.56。“虽然不是全部试卷的准确平均分,但剩下的试卷已经很少,这大概接近了准确数目。”一位阅卷老师说。
对于这两个数据,有阅卷老师认为,“整体显示出考生可能因为学业压力大,不是特别喜欢读书,作文中用了不少常见的案例,缺乏一些新意”。一位命题老师表示,目前各科平均分陆续出炉,全省考生考试成绩水平有所提高。
现代文分值下降近1分
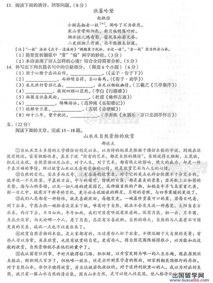
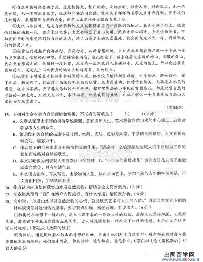
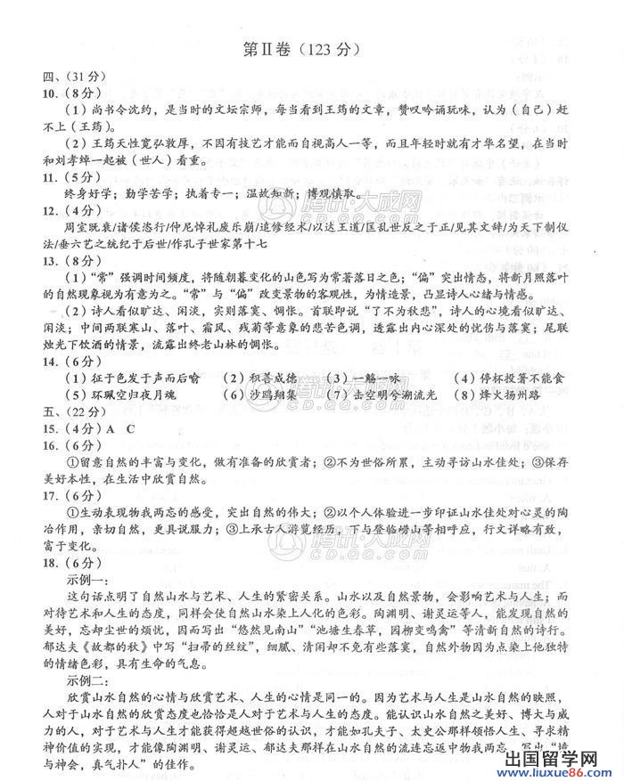
今年的现代文阅读选用著名作家郁达夫的文章《山水及自然景物的欣赏》,这是四川自主命题以来首次选用现代作家做现代文大阅读材料,体现了课改方向。不过,据阅卷现场的统计,现代文的分值下降了近1分。阅卷老师表示,分值的降低并不能表示这届学生就比上一届成绩差,这与选文关系较大。“在课本中,郁达夫的作品只出现了《故都与秋》,学生接触较少,其余文章即便接触也在选修教材中。考题也是关于审美,属于学生不熟悉的领域。”一位阅卷老师说,结合现代文阅读、诗歌鉴赏与作文等多方面呈现出的答题情况,也能窥见如今的学生阅读涉猎还不够广泛,不是经常练习的就不太会。
问题>>
审题不够严谨“或”理解成“和”倒扣分
从数据上看并不能说明考生整体水平的升降,但阅卷老师表示,主观题中考生们还是存在审题与书写问题,在“规范性”上有待提高。
今年语文第20题为:“‘和’是中华文化的精髓之一,不少名著都蕴含有尚和精神,结合《论语》或《三国演义》的有关内容,运用排比修辞手法,写一段意思完整的话,不少于60字。”阅卷老师说,有不少学生审题不严谨,将“或”理解为“和”,既写了《论语》又写了《三国演义》的例子,导致被扣1-2分。还有学生将宋江、李逵等人物写在答案里,将《水浒传》的人物写在了《三国演义》中,老师认为这种常识问题可能是由于在高考时考生太过紧张造成。
书写整体较差字迹潦草作文难以卒读
在主观题上,有考生出现了“后位”答题,比如将19题答在了20题的位置,20题又答在了其它区域,因书写位置不规范造成这两题得零分。“可能是因为现在的学生用笔练习书写的时间比较少,整体的作文书写水平都不高。”记者采访的三位阅卷老师都表示遗憾,感叹字迹优美的作文并不多,而且相当一部分考生的书写都很潦草。“如今的作文阅卷都是在电脑上看扫描件,有的字我都识别不清楚,难以卒读,只能大概辨别。”卷面问题不会在作文阅卷过程中扣分,不过老师们都提醒下一届考生,“干净整洁的卷面会让老师眼前一亮,字迹其实也会在一定程度上影响分数”。
写作文时恶搞请老师打分后加QQ告知
据阅卷老师讲,...
06-09
这个六月注定是一个风生水起的六月,因为2014年高考安排在六月,我们致力于把最快最新考生最需要的信息提供给广大高考学子,出国留学网第一时间为您提供2014四川高考语文真题及答案,希望对您有帮助,您需要关于高考的任何信息都可以登录出国留学网高频频道进行查询,预祝您取得好成绩。

2014高考真题栏目精心推荐:






06-09
付出终有回报,信心绝对重要。现在就到高考,别忘面带微笑。抽空睡个好觉,不必紧张煎熬。敞开鲲鹏怀抱,直上青云九霄。出国留学网小编为您提供2014四川高考语文真题及答案。祝愿各位考生取得好成绩。

2014高考真题栏目精心推荐:







2014高考真题栏目精心推荐:
06-09
把梦想放大到心里,信心满满;把才华展示在考场中,尽情发挥;把智慧放逐到笔端,挥洒精彩;把心思投入到高考中,如鱼得水。四川高考频道考后为您首发2014四川高考语文试题。出国留学网小编在这里祝愿各位考试取得好成绩。

2014高考真题栏目精心推荐:







2014高考真题...
06-09
世上或许有不劳而获,但高考一定是需要努力学习去不断提高自己的实力的。在高考里,你付出了多少便会得到多少。出国留学网高考频道会在最快时间里为大家提供2014四川高考语文真题及答案已公布,一旦公布,将会在此页面显示,请广大考生及家长留意本页面更新。在此,小编也祝愿考生朋友们能够冷静发挥,取得优异的成绩。

2014高考真题栏目精心推荐:






<...
06-08
高考的魅力不在于成绩出来那一刻,而在于你用汗水浇灌了自己的前途,在于你用心奋斗的每分每秒,这个时候结果在你心中已经没有那么重要了。四川高考频道考后为您首发2014四川高考语文试题,并为您附上答案解析,一旦高考真题及答案发布,将在此表页的头条显示,请按ctrl+F5进行刷新。







2014高考真题栏目精心推荐:
...
你有你的赤橙黄绿,我有我的青蓝靛紫,天空同属于我们,因为我们年轻。出国留学网高考频道会及时为广大考生提供2014年四川高考语文真题及答案,请密切关注。若您需要的信息没有及时更新,请按ctrl+F5进行刷新。







2014高考真题栏目精心推荐:
06-08
六月的高考是全国瞩目的一次考试,这次的高考对于很多考生来说都是决定未来的一次考试,因此,在考试过后,很多考生都想核对一下答案,好做到心中有数。出国留学网高考频道的小编会及时为广大考生提供2014年四川高考语文真题及答案,有需要的考生可以在考题公布后刷新本页面(按ctrl+F5),希望对大家有所帮助。







2014高考真题栏目精心推荐:
...06-08
2014年高考已然拉开帷幕,十几年的准备和积淀,或许都是为了这场决定人命运的考试。出国留学网高考频道小编会及时为广大考生提供2014年四川高考语文真题及答案展示在此页面,紧跟高考科目进度,陆续更新其他学科真题以及答案,希望广大考生实时刷新网页获取信息,了解最新高考动态。







2014高考真题栏目精心推荐:
...06-08
不要着急、不要心慌;要脚踏实地,查缺补漏,稳扎稳打;一年一度的高考即将落下帷幕,过去都不重要了,要保持良好而稳定的心态,抵住压力,耐得住寂寞……坚持到最后,你就是胜利者!出国留学网四川高考频道考后为您首发2014四川高考语文试题,并为您附上答案解析,一旦高考真题及答案发布,将在此表页的头条显示,请按crtl+F5进行刷新。







2014高考真题栏目精心推荐:
...2014四川高考语文推荐访问