出国留学网专题频道2014昌吉高考语文栏目,提供与2014昌吉高考语文相关的所有资讯,希望我们所做的能让您感到满意!
03-26
高考成绩昭示着你的成功和失败,往往高考结束后的考生也许是最紧张的,2014昌吉高考时间为6月7日至9日,届时,出国留学网高考频道将会在最快的时间内为您发布2014年昌吉高考语文真题及答案,还有更多的2014年昌吉高考成绩查询和2014昌吉高考录取查询等信息,请广大考生密切关注本站更新!
高考志愿填报的基本方式
答:我国高考志愿填报的基本方式大致分为三种:高考前的猜分填报志愿,高考后的估分填报志愿和据分填报志愿。分批次填报志愿的,一般是上述某两种的结合使用。
所谓猜分填报志愿,是指填报高考志愿的时间主要在5月中下旬,即高考还未进行之前,考生只能根据自己的平时学习情况和模考成绩猜测高考分数,据此填报高考志愿。2010年,北京市和上海市采取的是高考前猜分填报志愿。
2014高考频道精心推荐:
出国留学网高考频道在考试后及时公布各科高考试题答案和高考作文及试卷专家点评,请广大考生家长关注。时光飞逝,暑假过去了,新学期开始了,不管情愿与否,无论准备与否,我们已走进高三,走近我们的梦!祝愿决战2014高考的新高三学员能倍加努力,在2014年高考中也能取得优异的成绩。


第十套
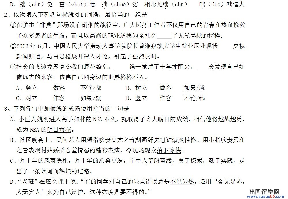
1、D(A形骸hái , B越俎zǔ代庖,C沏q?茶)
2、B(竖立:指物体垂直,一端向上,一端接触地面或埋在地里。多用于具体事物,如:宝塔竖立在山顶上/门前竖立一根旗杆。树立:建立。多用于抽象的好的事情,如:树立榜样/树立典型/树立助人为乐的好风尚。做客:当客人。如:到姑妈家做客。作客:指寄居在别处。如:作客他乡。“不管??都”、“不论??都”均用于条件关系的复句,“如果??就”则表示假设关系。)
3、C(A、“明日黄花”出自苏轼《九日次韵王巩》诗:“相逢不用忙归去,明日黄花蝶也愁。”农历九月九日为重阳节,节后的黄花都将逐渐枯黄,纵然蝴蝶来了也没有什么值得玩赏的了。现用“明日黄花”比喻过时的事物。B、拍手称快:拍着手喊痛快,多指仇恨得到消除。该句宜用“拍手叫绝”或“拍案叫绝”。C、荜路蓝缕:驾着柴车,穿着破旧的衣服去开辟山林。形容艰苦创业。该成语使用正确。D、不以为然:不认为是对的,表示不同意〈别人的观点〉,含有轻视之意。该句宜用“不以为意” 〈不把它放在心上,表示不重视〉。)
4、C(A、句式杂煣,应将“大多是以高二年级的师生为主”改为“大多是高二年级的师生”或“以高二年级的师生为主”;B、搭配不当,“缓解??负担”动宾不搭配,应将“负担”改为“压力”;D、成分残缺,“扰乱”缺少宾语中心语,应在“社会”一词后面加上“秩序”。)
| 2013年部分省市高考试题汇总 | ||
|---|---|---|
| 2013江苏物理试题及答案解析 | ||
2014昌吉高考语文推荐访问