出国留学网专题频道2015天津高考报名时间栏目,提供与2015天津高考报名时间相关的所有资讯,希望我们所做的能让您感到满意!
11-01
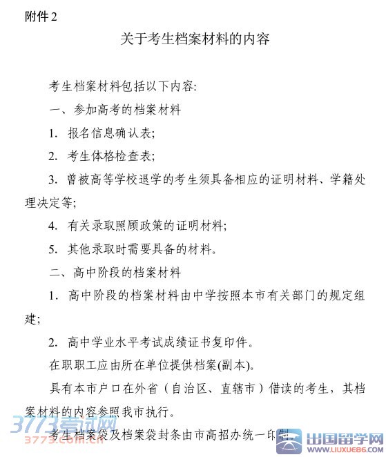
出国留学网高考频道讯 2015年天津高考报名通知通知已经公布,报名时间为2014年11月17日至30日,以下为详细信息。
高考频道精心推荐:
天津高考信息汇总频道
与2015天津高考报名时间相关的高考报名
07-08
如果你浪费了自己的年龄,那是挺可悲的。因为你的青春只能持续一点儿时间——很短的一点儿时间。2015年天津高考报名时间大概是2014年11月-12月之间,届时出国留学网高考频道将第一时间发布2015年天津高考报名具体时间,期待您的关注。
2015年天津高考报名时间发布详情《点击查看》
2015天津高考报名时间推荐访问
搜索更多内容
2015天津高考报名时间相关推荐
编辑推荐
热点推荐