出国留学网2015海南高考化学

出国留学网专题频道2015海南高考化学栏目,提供与2015海南高考化学相关的所有资讯,希望我们所做的能让您感到满意!

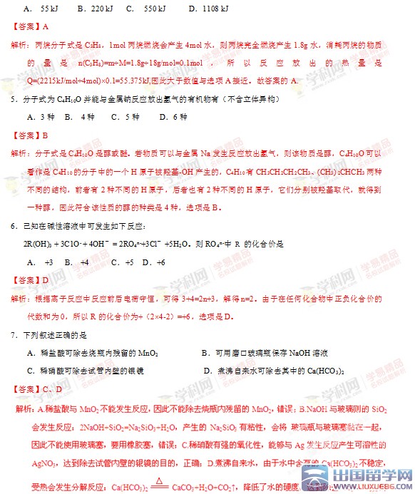
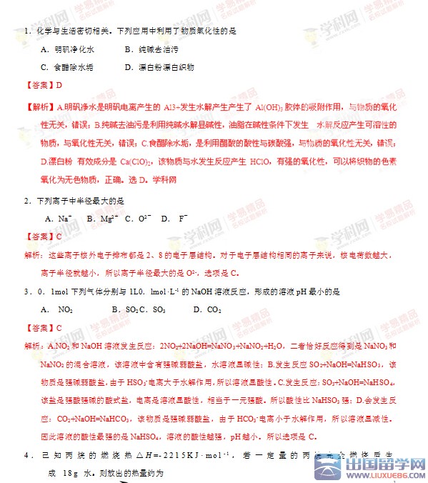
2015海南高考化学真题及答案

 

  六月高考,一次站在天堂口的较量,成与败,天堂或地狱,都是自己手掌的线,牵一发而动全身。海南高考这场无硝烟的战场,你站在那仰望何处?出国留学网高考频道第一时间为您提供2015海南高考化学真题及答案解析,让全国各位考生更了解高考,懂的分析成败。


2015年海南高考化学试题及答案发布入口

  以下出国留学网海南高考试题及答案频道为大家提供的2015年海南高考试题及答案:


2015年海南高考试题及答案
地区 真题 答案
海南

2015海南高考化学试卷及答案

 

  高考已经落下帷幕,海南高考频道考后为您首发2015海南高考化学试题,并为您附上答案解析,一旦高考真题及答案发布,将在此表页的头条显示,请按ctrl+F5进行刷新。在此,高考网小编提醒各位考生,无论自己这一关表现的怎么样,都不要影响接下来的发挥,要以平和的心态继续战斗,加油!


2015年海南高考化学试题及答案发布入口

  以下出国留学网海南高考试题及答案频道为大家提供的2015年海南高考试题及答案:


2015年海南高考试题及答案
地区 真题 答案