出国留学网专题频道2015考研合肥工业大学考试大纲栏目,提供与2015考研合肥工业大学考试大纲相关的所有资讯,希望我们所做的能让您感到满意!
08-23
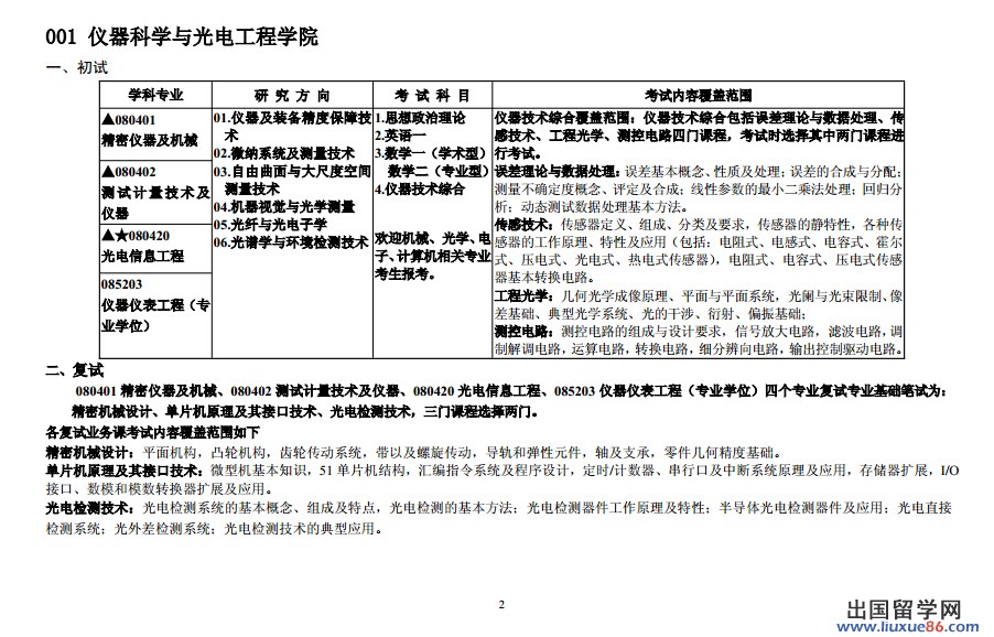
2015年考研合肥工业大学考试大纲已经发布,出国留学网考研大纲频道为大家提供2015年考研合肥工业大学考试大纲,欢迎大家查看。
2015年考研合肥工业大学考试大纲
2015年考研合肥工业大学考试大纲下图所示:







更多合肥工业大学考研信息>> 点击查看<...
09-11
2015年合肥工业大学考研大纲预计会在9月份出来,出国留学网考研频道将第一时间为您首发合肥工业大学考研大纲,点击进入:2015年合肥工业大学考研大纲发布入口,点击查看更多合肥工业大学考研信息
英语、数学、政治都是全国通用大纲,一般也是9月中旬发布
2015年英语一考研大纲》》》
点击查看 2015年英语二考研大纲》》》点击查看2015年政治考研大纲》》》》点击查看 2015年数学一考研大纲》》》点击查看
08-23
出国留学网考研频道为大家提供2015合肥工业大学考研报考条件,希望大家喜欢。
2015合肥工业大学考研报考条件主要有以下7点:
(一)考生身份为中华人民共和国公民,且拥护中国共产党的领导,愿为社会主义现代化建设服务,品德良好,遵纪守法,身体健康。
(二)考生必须符合下列学历等条件之一
1.国家承认学历的应届本科毕业生;
2.具有国家承认的大学本科毕业学历的人员(自考本科生和网络教育本科生须在报名现场确认截止日期(2014年11月14日)前取得国家承认的大学本科毕业证书方可报考);
3.获得国家承认的高职高专学历后满2年(从毕业后到2015年9月1日)或2年以上,达到与大学本科毕业生同等
学力的人员,除工商管理(MBA)、公共管理(MPA)专业领域外,报考我校其他学科和专业领域的考生,须英语通过国家四级(成绩为425分以上);且还应有地市级以上科研获奖证书(排名前2位)或在国家核心学术期刊上发表有与本学科内容相关的学术论文。
4.国家承认学历的本科结业生和成人高校(含普通高校举办的成人高等学历教育)应届本科毕业生,按本科毕业生同等学力身份报考(其他报考附加条件同上面第3点);
5.已获硕士、博士学位的人员。
(三)报名参加法律硕士(非法学)专业学位硕士研究生招生考试的人员,须符合下列条件:
1.符合(一)、(二)中的各项要求。
2.报考之前在高校学习的专业为非法学专业(普通高等学校本科专业目录法学门类中的法学类专业[代码为0301]毕业生不得报考)。
(四)报名参加法律硕士(法学)专业学位硕士研究生招生考试的人员,须符合下列条件:
1.符合(一)、(二)中的各项要求。
2.报考之前在高校学习的专业为法学专业(仅普通高等学校本科专业目录法学门类中的法学类专业[代码为0301]毕业生方可报考)。
(五)报名参加工商管理硕士、公共管理硕士、工程管理硕士、工程硕士中的项目管理专业学位硕士研究生招生考试的人员,须符合下列条件:
1.符合(一)中的各项要求。
2.大学本科毕业后有3年或3年以上工作经验的人员;或获得国家承认的高职高专学历后,有5年或5年以上工作经验,达到与大学本科毕业生同等学力的人员;或已获硕士学位或博士学位并有2年或2年以上工作经验的人员。
(六)报名参加单独考试的人员,须符合下列条件:
1.符合(一)中的各项要求。
2.取得国家承认的大学本科学历后连续工作4年或4年以上,业务优秀,已经发表过研究论文(技术报告)或者已经成为业务骨干,经考生所在单位同意和两名具有高级专业技术职称的专家推荐,定向就业本单位的在职人员;或获硕士学位或博士学位后工作2年...
出国留学网考研频道为大家提供2015年合肥工业大学考研新增专业,希望广大考生注意招生变化的信息。
2015合肥工业大学考研新增专业
各位考生:
2015年,我校研究生招生出现一些新的情况。为方便广大考生报考,现将具体新情况公告如下:
一、新增专业学位硕士研究生招生专业(领域)
2015年,经国务院学位委员会批准,我校新增金融硕士、法律硕士(法学)、法律硕士(非法学)等专业学位硕士研究生招生专业(领域)。
二、新增研究生招生二级单位
2015年,我校科学技术研究院、合锻研究院作为二级机构,单列计划招收硕士、博士研究生;宣城校区、智能制造技术研究院作为二级机构,单列计划招收硕士研究生。单列计划招生,其录取标准、奖助政策、培养要求、学位授予等与合肥工业大学其他学院完全一致。
特此公告。
合肥工业大学招生办公室
2014年8月
2015年安徽考研报名入口 >>点击查看08-23
出国留学网考研频道为大家提供2015合肥工业大学考研网上报名时间,希望大家喜欢。
2015合肥工业大学考研网上报名时间为2014年10月10日至31日
1.网上报名时间:2014年10月10日至31日
2.现场确认时间:2014年11月10至14日
3.考试时间:2015年1月(具体时间以教育部有关文件为准)
学费标准及奖助政策
1.学费标准:硕士学费标准为8000元/年(MBA、MPA、金融硕士等专业实际收费以国家和安徽省物价局核定的培养费收费标准为准)。
2.奖助政策:全日制非定向硕士研究生(MBA/MPA研究生除外),在规定的学制年限内,且能够承担“三助”工作者,全部享受0.72万元/年的国家及学校助学金。其中有20%的硕士研究生享受1.2万元/年的学业奖学金,40%的硕士研究生享受1万元/年的学业奖学金,30%的硕士研究生享受0.8万元/年的学业奖学金。
特别说明
1.现场信息确认时,请考生务必携带本人有效身份证件、学历证书原件。其中,以大学本科毕业生同等学力身份报考者,还需提供国家大学英语四级等级证书或成绩单、科研证书或已发表学术论文原件及复印件;报名期间未通过网上学历(学籍)校验的考生,还需提供网上学历认证报告(未提供学历学籍认证报告的,原则上不予现场确认);应届本科毕业生提供学生证原件。
2.报考美术学(专业代码:130400)的考生、单独考试的考生考点必须选择合肥工业大学(考点代码:3459)。
3.2015年我校20个单独考试计划(实际计划数以教育部文件为准)分配情况:
机械与汽车工程学院1个;电气与自动化工程学院1个;计算机与信息学院1个;土木与水利工程学院1个;建筑与艺术学院1个(仅限报考专业代码前两位为08的工科专业和领域);管理学院8个(仅限报考专业代码前两位为
08的工科专业和领域);马克思主义学院2个(仅限报考专业代码为010108、030500的专业);数学学院1个;外国语学院2个(仅限报考专业代码前四位为0502的专业);经济学院2个(仅限报考专业代码前四位为0202的专业)。(其他学院所属专业一律不招收单独考试生)
4.2015年我校宣城校区、科学技术研究院、合锻研究院、智能制造技术研究院单列计划招生,其录取标准、奖助政策、培养要求、学位授予与合肥工业大学其他学院完全一致。另,宣城校区所招收的硕士研究生学习、生活在宣城校区。
5.目录中专业代码前标注有“▲”,表明具有博士学位授予权;专业名称前标注有“★”,表明为自主设置的二级学科、专业。
02-28
出国留学网考研调剂频道讯:2015合肥工业大学考研调剂信息发布
2015合肥工业大学考研调剂信息发布
根据往年调剂信息发布时间推算,2015合肥工业大学考研调剂信息一般在3-5月公布。
为及时帮助大家第一时间获得合肥工业大学2015考研调剂信息,请广大考生密切关注2015年考研调剂信息汇总(大家可以按Ctrl+F刷新网页,以便查看最新信息!)。
调剂的重要性不言而喻,如何把握这最后一个机会,考生就要耳听八路、眼观四方,注意方方面面的信息和意见。怎样快速获取考研调剂信息,是调剂成功的制胜法宝!大家在没有找到以上学校的调剂信息时,不防看看出国留学网小编为大家提供的怎样快速获取考研调剂信息!
获取考研调剂信息大致有以下三种渠道:
第一条是网上渠道。
不少大学的研究生部网页都有网上调剂信息登记系统,大家可以通过登陆系统提出调剂申请,请注意,一定要准确、完整填写个人信息。首次登录时一般要靠准考证和身份证号码登录。在填写时还应注意:
1、所填写的基本信息应与你原始报名信息卡一致。
2、待国家分数线下达后,符合该校调剂条件的考生,学院将与考生本人联系,请及时将调剂材料(原始报名材料)寄交所选择的学院。
第二条是电话渠道。
调剂要尽早并且准确。一旦得出自己的分数可能达不到报考院校分数线的要求,除了上网查询并申请调剂外,还可以选定几所有可能录取自己的学校,向他们的研究生院打电话获得最新信息,并最好联系上该学院相关专业的导师,往往导师的肯定在这时能起到关键性的作用。电话号码怎么查?这也有很多渠道,首先落实院校名称,可以向当地114查询;另外,上网查询、向师兄师姐、考友打听也是比较省钱的办法。
第三条是人情渠道。
这条渠道要求你和报考专业的导师有比较良好的关系。可以请求他们为你介绍其他的学校或导师。一般他们处于同情和惜才的心理都会帮助你,而他们说一句话能为你节省不少时间,避免一些无谓的周折。
考生在关注以上的三大信息渠道考生同时要注意以下几点:
一、主动出击,保持信息领先
每年分数一出来网上就会公布很多调剂的相关信息,那么大家一定要密切地关注,努力争取调剂的机会。其竞争激烈的程度可想而知。这时,除非你初试分数或其他方面非常优秀,希望也不是很大。因为调剂不同与公开招考,很多信息是灰色的,不确定的。也不是说学校故意隐瞒,而是学校在未最后确...
08-23
出国留学网考研频道为大家提供2015合肥工业大学考研招生简章,希望大家喜欢。
2015合肥工业大学考研招生简章
合肥工业大学是教育部直属的全国重点大学、国家“211工程”重点建设高校和“985工程”优势学科创新平台建
设高校,是教育部、工业和信息化部与安徽省共建高校。学校有3个国家重点学科、1个国家重点培育学科、28个省级重点学科;有12个博士后科研流动站、12个博士学位授权一级学科、32个硕士学位授权一级学科;有9种专业学位授予权。学校现有硕士、博士导师1200多人;全日制在读硕士、博士研究生11800余人。

一、招生基本情况
1.招生规模:2015年计划招收学术型、专业学位全日制硕士研究生合计2600名(含推荐免试生,且具体计划数以教育部下达指标为准)。
2.招生专业领域:我校有110个(含自主设置)硕士学位学科和专业招收学术型硕士研究生。有包括金融硕士、资产评估硕士、法学硕士、翻译硕士、建筑学硕士、工程硕士(涵盖机械工程、材料工程、电气工程等25个领域)、工商管理硕士(MBA)、公共管理硕士(MPA)、会计硕士、工程管理硕士、艺术硕士等11种专业学位领域招收全日制专业学位硕士研究生。
3.录取方式:2015年招收硕士研究生将按照“推荐免试”和“报名考试”两种方式录取。
二、报考基本条件
(一)考生身份为中华人民共和国公民,且拥护中国共产党的领导,愿为社会主义现代化建设服务,品德良好,遵纪守法,身体健康。
(二)考生必须符合下列学历等条件之一
1.国家承认学历的应届本科毕业生;
2.具有国家承认的大学本科毕业学历的人员(自考本科生和网络教育本科生须在报名现场确认截止日期(2014年11月14日)前取得国家承认的大学本科毕业证书方可报考);
3.获得国家承认的高职高专学历后满2年(从毕业后到2015年9月1日)或2年以上,达到与大学本科毕业生同等
学力的人员,除工商管理(MBA)、公共管理(MPA)专业领域外,报考我校其他学科和专业领域的考生,须英语通过国家四级(成绩为425分以上);且还应有地市级以上科研获奖证书(排名前2位)或在国家核心学术期刊上发表有与本学科内容相关的学术论文。
4.国家承认学历的本科结业生和成人高校(含普通高校举办的成人高等学历教育)应届本科毕业生,按本科毕业生同等学力身份报考(其他报考附加条件同上面第3点);
5.已获硕士、博士学位的人员。
(三)报名参加法律硕士(非法学)专业学位硕士研究生招生考试的人员,须符合下列条件:
1.符合(一)、(二)中的各项要求。
2.报考之前在高校学习的专业为非法学专业(普通高等学校本科专业目录法学门类中的法学类专业[代码为0301]毕业生不得报考)。
...
05-13
考研复试公告各院校已经发布出来了,下面由出国留学网小编为你精心准备了“2020合肥工业大学考研复试公告”,持续关注本站将可以持续获取更多的考试资讯!
2020合肥工业大学考研复试公告
依据教育部、安徽省有关文件规定和会议精神,结合我校2020年硕士研究生招生复试录取工作实际情况,制定本方案。
一、指导思想
以习近平新时代中国特色社会主义思想为指导,贯彻落实习近平总书记关于统筹推进经济社会发展工作的重要讲话和重要指示批示精神,坚持“坚定信心、同舟共济、科学防治、精 准施策”总要求,将考生和教师生命安全和身体健康放在第一位,坚持“按需招生、全面衡量、择优录取、宁缺毋滥”的总原则,在确保安全性、公平性、科学性的基础上,统筹兼顾、严格管理,科学稳妥做好我校2020年全国硕士研究生招生考试复试录取工作。
二、组织领导
(一)学校研究生招生工作领导小组
学校研究生招生工作领导小组全面负责全校硕士研究生复试录取工作,领导小组下设若干工作组。
(二)学院研究生招生工作领导小组
学院研究生招生工作领导小组负责指导、协调、监督本单位硕士研究生复试录取工作。
(三)学院研究生招生工作监督小组
学院研究生招生工作监督小组负责对本单位硕士研究生复试录取工作进行全程监督检查。
(四)复试小组
各学院成立若干复试小组,负责具体复试考核工作。复试小组成员不少于5人,设组长1人,另设秘书2人,其中一人为线上秘书,一人为线下秘书。
三、复试办法
(一)复试比例
实行差额复试,合格生源充足的学科(专业)复试比例为120%;合格生源不足招生规模120%的学科(专业),所有满足本学科(专业)复试基本要求的考生均可参加复试。
(二)复试分数线及复试名单
1、在符合一区《2020年全国硕士研究生招生考试考生进入复试初试成绩基本要求》的前提下,按照120%复试比例确定学科(专业)复试分数线及复试名单,复试人数小数点部分全部进位,最后一名并列时全部进入复试。具体如下:
学术型:(招生计划 - 推免人数)×1.2 = 复试人数。
专业型:(全日制招生计划 + 非全日制招生计划 - 推免人数)×1.2 = 复试人数。
2、“退役大学生士兵专项计划”复试分数线在教育部《2020年全国硕士研究生招生考试考生进入复试的初试成绩基本要求》的基础上,总分降20分,单科降5分。
3、“少数民族高层次骨干人才计划”复试分数线248分,单科不限;报考管理类联考考生复试分数线149分,单科不限。
4、125100工商管理、125200公共管理、单独考试复试分数线及复试名单由管理学院MBAMPA中心另行制定方案公布。
(三)复试形式
根据《教育部办公厅关于做好2020年全国硕士研究生复试工作的通知》(教学厅[2020]4号)、《关于印发2020年安徽省硕士研究生复试组织工作方案的通知》(皖招委[2020]2号)等文件精神,本着将...
2015考研合肥工业大学考试大纲推荐访问