出国留学网专题频道2016中考政治栏目,提供与2016中考政治相关的所有资讯,希望我们所做的能让您感到满意!
鹰击天风壮,鹏飞海浪春。 出国留学网中考频道的小编会及时为广大考生提供:湖南张家界2016中考政治试卷及答案,有需要的考生可以在考题公布后刷新本页面(按ctrl+F5),希望对大家有所帮助。
湖南张家界2016中考政治试卷及答案






以下是张家界2016年全部科目的试题发布入口:
| 地区 | 中考试题 |
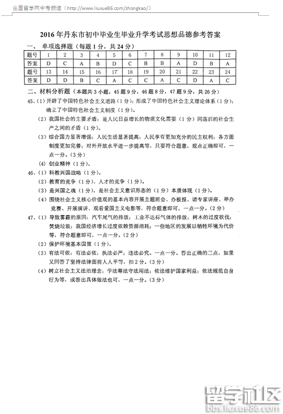
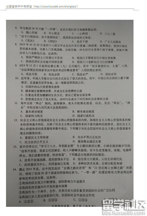
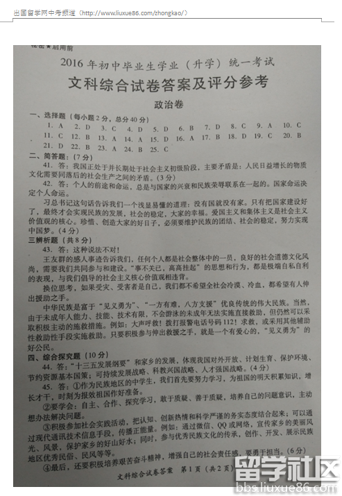
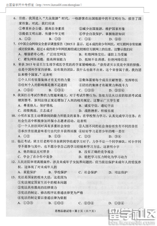
中考在即,下面是出国留学网中考频道第一时间发布辽宁丹东2016中考政治试卷及答案,考友们可以登录本网站查看最新各科目中考答案发布最新动态。
辽宁丹东2016中考政治试卷及答案






以下是丹东2016年全部科目的试题发布入口:
| 地区 | 中考试题 |
07-04
出国留学网小编为大家提供的贵州黔南州2016中考政治试卷及答案,详细内容如下,希望能对大家有所帮助!小编预祝同学们取得好成绩!加油!
贵州黔南州2016中考政治试卷及答案





以下是黔南2016年全部科目的试题发布入口:
| 地区 | 中考试题 |
07-04
出国留学网为您提供云南昆明2016中考政治试卷(含答案),详细内容如下,希望能对大家有所帮助!更多中考真题尽在出国留学网!
云南昆明2016中考政治试卷(含答案)









以下是昆明2016年全部科目的试题发布入口:
07-04
出国留学网小编为大家提供的四川内江2016中考政治试卷及答案,详细内容如下,希望能对大家有所帮助!小编预祝同学们取得好成绩!加油!
四川内江2016中考政治试卷及答案






以下是内江2016年全部科目的试题发布入口:
| 地区 | 中考试题 |
06-29
出国留学网小编为大家提供的贵州安顺2016中考政治试卷及答案,详细内容如下,希望能对大家有所帮助!小编预祝同学们取得好成绩!加油!
贵州安顺2016中考政治试卷及答案

以下是安顺2016年全部科目的试题发布入口:
出国留学网为您提供广西南宁2016中考政治试卷及答案,详细内容如下,希望能对大家有所帮助!更多中考真题尽在出国留学网!
广西南宁2016中考政治试卷及答案




以下是南宁2016年全部科目的试题发布入口:
| 地区 | <... |
出国留学网中考频道的小编会及时为广大考生提供2016年中考政治知识点99条,希望对大家有所帮助。
2016年中考政治知识点99条
一、法律常识部分:
1。依法治国――是我国的基本国策
2。依法治国的核心是――依宪治国。
3。法律最主要的特征是――由国家强制力保证实施。
4。我国民主法制建设中推行“依法治国”和“以德治国”的治国方略。
5。青少年要学法、懂法、守法、护法,增强法制观念。
6。社会公共生活要有共同的准则——法律。
7。什么是法律?――法律是由国家制定和认可,由国家强制力保证实施,对全体社会成员具有普遍约束力的行为规范。
8。社会主义精神文明建设的核心是――社会主义思想道德建设。
9。当公民的合法权益受到不法侵害时――依法自律,用法律武器维护自己的合法权益(如:消费者权益保护法)
10。经济活动的参与者――(生产者、销售者、消费者)必须依法规范自己的行为。
11。法律打击各种经济犯罪保障社会主义经济建设的发展。
12。社会主义道德风尚的形成和巩固,一要靠教育,二要靠法律。
13。违法和犯罪之间没有不可逾越的鸿沟。(一般违法发展下去就是犯罪)
14。国家的根本大法(治国安邦的总章程)――宪法(母法)
15。刑法的作用是――保护国家和人民的利益、惩治犯罪。
16。人与自然和谐发展,并要逐步学会依法保护环境。
17。犯罪的本质特征是――具有社会危害性。
18。违法不一定犯罪,犯罪肯定违法(违反的刑法)
19。违法(一般违法)和犯罪之间的联系两者都是违法行为,都具有社会危害性。
20。犯罪要受到惩罚、刑罚
21。刑法的目的――预防和减少犯罪
22。什么是宪法――在内容上规定国家生活中最根本的问题,在法律效力上具有最高法律效力,在制定和修改程序上的普通法律更为严格。
23。宪法是人民权利的最重要的法律保障。
24。我国的根本制度――社会主义制度
25。我国的国家性质(国家制度)――工人阶级领导的,以工农联盟为基础的人民民主专政的社会主义国家。
26。我国的根本政治制度――人民代表大会制度
27。我国的基本政治制度――中国***领导的多党合作和政治协商制度
28。我国的权力机关――人民代表大会及其常务委员会
29。我国的最高国家权力机关――全国人民代表大会及常务委员会
30。既是公民权利又是公民义务的有――受教育和劳动。(体现的权利义务的一致性)
31。青少年健康成长离不开法律(用法律约束青少年的行为、优化青少年成长的环境、协调社会的青少年的教育保护职责)
32。对青少年的成长法律给予特殊保护(家庭保护、学校保护、社会保护、司法保护)、国家的特殊关注。
33。保...
06-25
2016中考政治推荐访问