出国留学网专题频道2016中考政治试题及答案栏目,提供与2016中考政治试题及答案相关的所有资讯,希望我们所做的能让您感到满意!
以下是出国留学网小编为大家带来的湖北黄石2016中考政治试题及答案(图片版),详细内容如下,希望能对大家有所帮助!预祝各位考生都能取得好的成绩!
湖北黄石2016中考政治试题及答案(图片版)





以下是黄石2016年全部科目的试题发布入口:
| 地区 | 中考试题 |
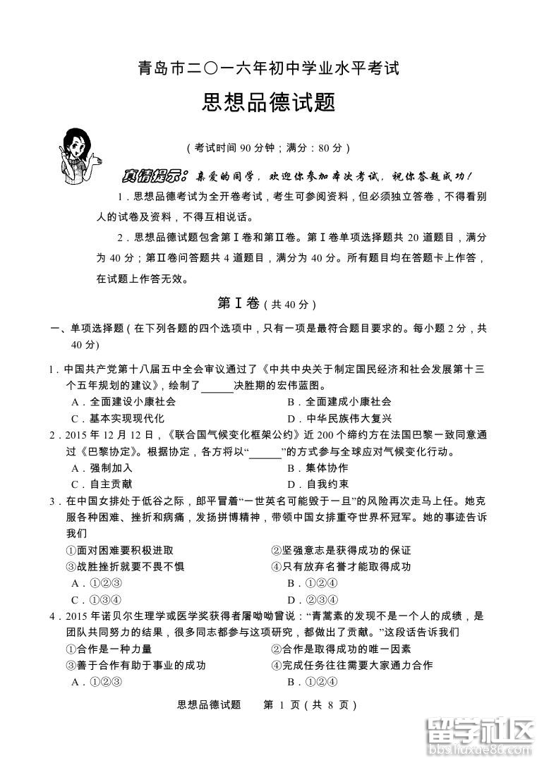
以下是出国留学网小编为大家带来的山东青岛2016中考政治试题及答案,详细内容如下,希望能对大家有所帮助!预祝各位考生都能取得好的成绩!
山东青岛2016中考政治试题及答案









小编精心为您推荐:
11-21
出国留学网中考网为大家提供2016年中考政治模拟题及答案:选择题,更多中考资讯请关注我们网站的更新!
2016年中考政治模拟题及答案:选择题
选择题:
1.2009年10月31日,中国航天科技事业的先驱和杰出代表,被誉为“中国航天之父”和“火箭之王”的科学巨星______在北京逝世,享年98岁。
A.王选 B.季羡林 C.吕正操 D.钱学森
2.2009 年12 月7 日至19 日,世界_______大会在丹麦首都哥本哈根举行。经过马拉松式的艰难谈判,达成不具法律约束力的《哥本哈根协议》。
A.金融危机 B.国际减灾 C.气候变化 D.反海盗国际
3.有人这样比喻亲子间的冲突:“孩子是火种,父母是火药,火药是怎么堆起来的?是用爱堆起来的,你对他越是不断的付出,付出一分,这儿的火药多一点,有一天它让你不高兴了,他这一点,爆炸了。”这启示我们在以“逆反”言行回应父母时,要想到
A.父母对我们的爱 B.受到伤害的是父母
C.父母是要负主要责任的 D.冲突是由子女引起的
4.下课时,李里不小心碰掉了袁媛课桌上的文具和课本,于是连忙说:“对不起!”并立即弯腰捡起文具和课本。袁媛则说:“没关系,我自己来捡吧。”这一情境表明,和谐的生活需要
①相互尊重 ②讲求原则 ③彼此宽容 ④学会竞争
A.①② B.③④ C.①③ D.②④
5.2009年12月7日晚,湖南省湘潭市辖内的湘乡市一私立学校育才中学学生晚自习下课,学生们在下楼梯的过程中,一学生跌倒,引发拥挤,造成8人死亡,26人受伤。沉痛的代价再一次给青少年的安全问题敲响了警钟。这场悲剧启示我们中学生
①生命是脆弱的,此类事件无法避免 ②应增强自我保护意识和能力
③牢记血的教训,不要到人多的地方去 ④举止文明,上下楼梯要遵守秩序,避免拥堵
A.①② B.②④ C.③④ D.①③
6.2009年5月20日,《中国青年报》评论员文章指出,要以“我与祖国共奋进”为主题,引导广大青年自觉把个人的成长同祖国的发展紧紧联系在一起,在投身社会主义和谐社会建设的实践中实现自身价值。青少年要实现自身价值,就应该

①必须把个人利益放在第一位
②追求积极向上的人生目标并为之而奋斗
③用自己的知识和本领为祖国为人民服务
④必须以振兴中华为己任
A.①②③ B.①②④ C.①③④ D.②③④
7.2009年6月,重庆掀起了“打黑”风暴。截至8月15日,成功破获黑势力团伙104个,逮捕陈明亮、马当等67名涉黑涉恶团伙首犯及骨干人员。累计破获查处各类案件1009起,其中破获刑事案件892起。下列说法正确的是
①我国法律维护社会公平正义 ②违法犯罪行为必须承担相应的法律责任
③惩治黑恶势力,利国利民,大快人心 ④我国官员**...
2016中考政治试题及答案推荐访问