出国留学网专题频道2016中考语文栏目,提供与2016中考语文相关的所有资讯,希望我们所做的能让您感到满意!
07-21
出国留学网中考小编为大家提供的内蒙古通辽2016中考语文试题及答案(word版),详细内容如下,希望能对大家有所帮助!留学网小编祝大家取得好成绩!
内蒙古通辽2016中考语文试题及答案(word版)
内蒙古通辽2016中考语文试题及答案(word版)>>>点击下载

以下是通辽2016年全部科目的试题发布入口:
| 地区 | 中考试题 | 中考答案 |
07-21
07-12
出国留学网为您提供柳州2016中考语文试题及答案,详细内容如下,希望能对大家有所帮助!更多中考真题尽在出国留学网!
柳州2016中考语文试题及答案









以下是柳州2016年全部科目的试题发布入口:
| 地区 |
07-07
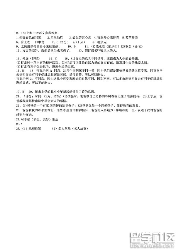
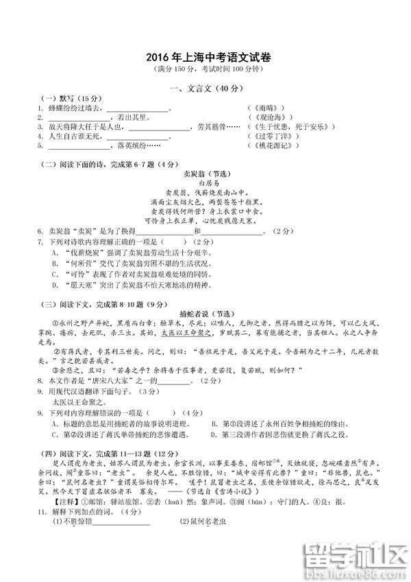
2016年中考即将来临,为了方便广大考生估分,出国留学网中考频道小编就紧密关注了福建厦门2016中考语文试卷及答案(扫描版),只要2016年中考试卷和答案公布,本网站就会为大家发布,大家可以收藏我们的网站查看最新的中考试卷和正确的答案,大家对照之后相信可以做到心中有数。
福建厦门2016中考语文试卷及答案(扫描版)
福建厦门2016中考语文试卷及答案(扫描版)>>> 点击下载

以下是厦门2016年全部科目的试题发布入口:
| 地区 | 中考试题 | 中考答案 |
07-07
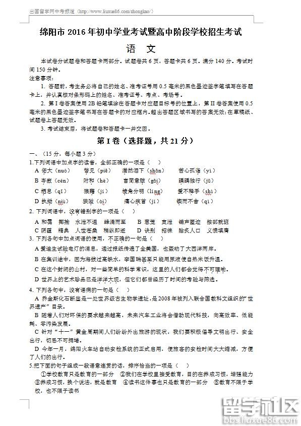
2016年中考即将来临,为了方便广大考生估分,出国留学网中考频道小编就紧密关注了云南曲靖2016中考语文试卷及答案(图片版),只要2016年中考试卷和答案公布,本网站就会为大家发布,大家可以收藏我们的网站查看最新的中考试卷和正确的答案,大家对照之后相信可以做到心中有数。
云南曲靖2016中考语文试卷及答案(图片版)
云南曲靖2016中考语文试卷及答案(图片版)>>> 点击下载

以下是曲靖2016年全部科目的试题发布入口:
| 地区 | 中考试题 | 中考答案 |
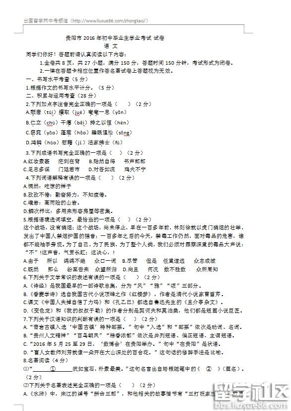
以下是出国留学网小编为大家带来的广西桂林2016中考语文试题及答案(图片版),详细内容如下,希望能对大家有所帮助!预祝各位考生都能取得好的成绩!
广西桂林2016中考语文试题及答案(图片版)





以下是桂林2016年全部科目的试题发布入口:
06-29
2016中考语文推荐访问