出国留学网专题频道2016兰州中考英语试题栏目,提供与2016兰州中考英语试题相关的所有资讯,希望我们所做的能让您感到满意!
06-25
以下是出国留学网小编为大家带来的2016年甘肃兰州中考英语试题,详细内容如下,希望能对大家有所帮助!预祝各位考生都能取得好的成绩!
2016年甘肃兰州中考英语试题
与2016兰州中考英语试题相关的中考试题
2016兰州中考英语试题推荐访问
搜索更多内容
2016兰州中考英语试题相关推荐
编辑推荐
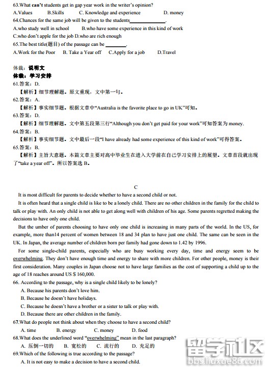
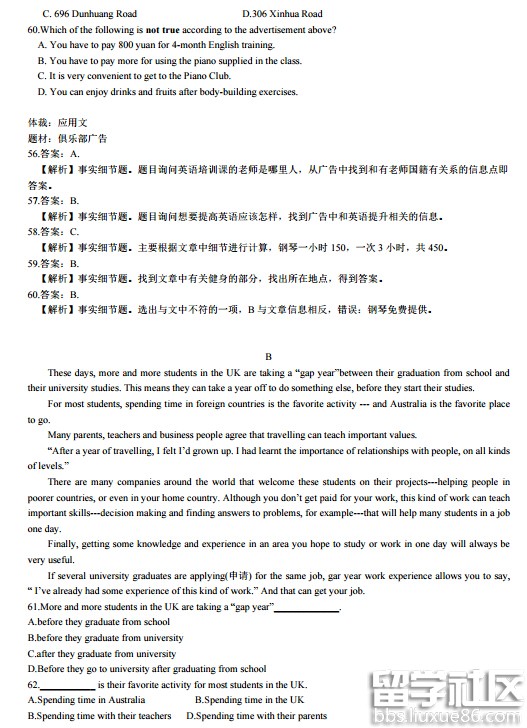
热点推荐