出国留学网专题频道2016浙江高考报名栏目,提供与2016浙江高考报名相关的所有资讯,希望我们所做的能让您感到满意!
2016年浙江高考报名将在2月份开始,出国留学网高考网为大家提供2016浙江高考报名网址:www.zjzs.net,更多浙江高考报名资讯请关注我们网站的更新!
2016浙江高考报名网址:www.zjzs.net
点击下面图片即可进入高考报名:
以下是2016年浙江省普通高校招生考试报名办法:
一、报名条件
(一)同时符合下列条件的我省户籍人员,具备报名资格:
1.遵守中华人民共和国宪法和法律;
2.高级中等教育学校毕业或具有同等学力;
3.身体状况符合相关要求。
(二)符合上述条件,同时符合《浙江省人民政府办公厅转发省教育厅等4部门<关于做好外省籍进城务工人员随迁子女接受义务教育后在我省参加升学考试工作实施意见>的通知》(浙政办发[2012]160号)规定条件的外省籍进城务工人员随迁子女(以下简称随迁子女),具备报名资格。
随迁子女在我省可报考普通院校、公安现役院校、军队院校(军队院校地方计划除外),不能报考公安院校、浙江警官职业学院、北京电子科技学院等需政审或按户籍实行定向招生的院校(专业),具体以浙江省教育考试院公布的招生计划为准。
(三)在中国定居、持有我省公安机关签发的《中华人民共和国外国人永久居留证》或《外侨居留证》,并符合我省户籍人员上述报名条件的外国侨民,具备报名资格。
(四)下列人员不得报名:
1.具有高等学历教育资格的高等学校的在校生;
2.高级中等教育学校非应届毕业的在校生;
3.在高级中等教育非应届毕业年份以弄虚作假手段报名并违规参加普通高校招生考试(包括全国统考、省统考和高校单独组织的招生考试,以下简称高校招生考试)的应届毕业生;
4. 在往年参加国家教育考试中,因违规舞弊而受到暂停参加高校招生考试处罚尚处于暂停期内的人员;
5.因触犯刑律被有关部门采取强制措施或正在服刑者。
二、报名办法
报名分报名信息网上远程输入和报名信息现场确认两个阶段进行。报考普通高校的所有考生(包括文科、理科、艺术、体育、自主招生、三位一体综合评价招生、高职提前招生、运动训练专业、民族传统体育专业单独招生、保送生等)均须参加报名。
(一)报名信息网上输入
1.报名时间:
2016浙江高考报名时间为2月1日至29日(春节法定假日期间网络关闭)。出国留学网高考网为大家提供2016浙江高考报名入口:www.zjzs.net,更多浙江高考报名资讯请关注我们网站的更新!
2016浙江高考报名入口:www.zjzs.net
点击下面图片即可进入高考报名:
以下是2016年浙江省普通高校招生考试报名办法:
一、报名条件
(一)同时符合下列条件的我省户籍人员,具备报名资格:
1.遵守中华人民共和国宪法和法律;
2.高级中等教育学校毕业或具有同等学力;
3.身体状况符合相关要求。
(二)符合上述条件,同时符合《浙江省人民政府办公厅转发省教育厅等4部门<关于做好外省籍进城务工人员随迁子女接受义务教育后在我省参加升学考试工作实施意见>的通知》(浙政办发[2012]160号)规定条件的外省籍进城务工人员随迁子女(以下简称随迁子女),具备报名资格。
随迁子女在我省可报考普通院校、公安现役院校、军队院校(军队院校地方计划除外),不能报考公安院校、浙江警官职业学院、北京电子科技学院等需政审或按户籍实行定向招生的院校(专业),具体以浙江省教育考试院公布的招生计划为准。
(三)在中国定居、持有我省公安机关签发的《中华人民共和国外国人永久居留证》或《外侨居留证》,并符合我省户籍人员上述报名条件的外国侨民,具备报名资格。
(四)下列人员不得报名:
1.具有高等学历教育资格的高等学校的在校生;
2.高级中等教育学校非应届毕业的在校生;
3.在高级中等教育非应届毕业年份以弄虚作假手段报名并违规参加普通高校招生考试(包括全国统考、省统考和高校单独组织的招生考试,以下简称高校招生考试)的应届毕业生;
4. 在往年参加国家教育考试中,因违规舞弊而受到暂停参加高校招生考试处罚尚处于暂停期内的人员;
5.因触犯刑律被有关部门采取强制措施或正在服刑者。
二、报名办法
报名分报名信息网上远程输入和报名信息现场确认两个阶段进行。报考普通高校的所有考生(包括文科、理科、艺术、体育、自主招生、三位一体综合评价招生、高职提前招生、运动训练专业、民族传统体育专业单独招生、保送生等)均须...
出国留学网高考网为大家提供2016浙江高考报名系统:www.zjzs.net,更多浙江高考报名资讯请关注我们网站的更新!
2016浙江高考报名系统:www.zjzs.net
点击下面图片即可进入高考报名:
以下是2016年浙江省普通高校招生考试报名办法:
一、报名条件
(一)同时符合下列条件的我省户籍人员,具备报名资格:
1.遵守中华人民共和国宪法和法律;
2.高级中等教育学校毕业或具有同等学力;
3.身体状况符合相关要求。
(二)符合上述条件,同时符合《浙江省人民政府办公厅转发省教育厅等4部门<关于做好外省籍进城务工人员随迁子女接受义务教育后在我省参加升学考试工作实施意见>的通知》(浙政办发[2012]160号)规定条件的外省籍进城务工人员随迁子女(以下简称随迁子女),具备报名资格。
随迁子女在我省可报考普通院校、公安现役院校、军队院校(军队院校地方计划除外),不能报考公安院校、浙江警官职业学院、北京电子科技学院等需政审或按户籍实行定向招生的院校(专业),具体以浙江省教育考试院公布的招生计划为准。
(三)在中国定居、持有我省公安机关签发的《中华人民共和国外国人永久居留证》或《外侨居留证》,并符合我省户籍人员上述报名条件的外国侨民,具备报名资格。
(四)下列人员不得报名:
1.具有高等学历教育资格的高等学校的在校生;
2.高级中等教育学校非应届毕业的在校生;
3.在高级中等教育非应届毕业年份以弄虚作假手段报名并违规参加普通高校招生考试(包括全国统考、省统考和高校单独组织的招生考试,以下简称高校招生考试)的应届毕业生;
4. 在往年参加国家教育考试中,因违规舞弊而受到暂停参加高校招生考试处罚尚处于暂停期内的人员;
5.因触犯刑律被有关部门采取强制措施或正在服刑者。
二、报名办法
报名分报名信息网上远程输入和报名信息现场确认两个阶段进行。报考普通高校的所有考生(包括文科、理科、艺术、体育、自主招生、三位一体综合评价招生、高职提前招生、运动训练专业、民族传统体育专业单独招生、保送生等)均须参加报名。
(一)报名信息网上输入
1.报名时间:2月1日至29日<...
01-15
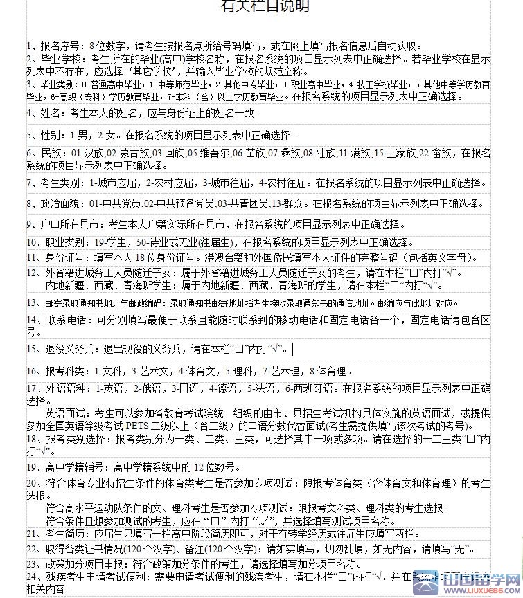
出国留学网高考网为大家提供2016年浙江省普通高校招生考试考生报名信息录入样表,更多浙江高考报名资讯请关注我们网站的更新!
2016年浙江省普通高校招生考试考生报名信息录入样表>>>点击下载

小编精心为您推荐:
01-15
出国留学网高考网为大家提供关于做好浙江省2016年普通高校招生考试报名工作的通知,更多浙江高考报名资讯请关注我们网站的更新!
关于做好浙江省2016年普通高校招生考试报名工作的通知
各市、县(市、区)教育考试院(考试中心、招生办):
现将 《 2016年浙江省普通高校招生考试报名办法》和《2016年浙江省高职(单考单招)招生考试报名办法》印发给你们,请遵照执行,并将本通知转发到当地各有关高级中学、中等职业学校。
2016年报名时间正值中学假期和春节,各地要通过中学、当地主要媒体等渠道广泛宣传考试招生政策,将报名时间、报名办法和有关政策周知考生。要严格按规定实施高考报名各项工作,加强对考生信息和报名条件的核查,尤其是考生报考资格、加分资格和户口所在地等信息的审核,确保考生信息真实准确。要强化服务意识,主动为考生提供全方位服务,确保报名工作平稳有序实施。
浙江省教育考试院
2016年1月13日
附件下载:
附件2《2016年浙江省普通高校招生考试考生报名信息录入样表》.doc11-19
出国留学网高考网为大家提供2016浙江高考报名信息汇总,更多高考资讯请关注我们网站的更新!
| 2016浙江高考报名信息汇总 | |
| 1 | 2016年浙江高考报名时间 |
| 2 | 浙江新高考学考选考报名时间:2015年9月1-10日 |
| 3 | |
2016浙江高考报名推荐访问