出国留学网专题频道2016上海中考体检栏目,提供与2016上海中考体检相关的所有资讯,希望我们所做的能让您感到满意!
05-31
2016上海中考体检有哪些注意事项呢?和出国留学网小编一起来了解一下详细的内容吧!相信你会有所收获!
上海2016中考体检注意事项
3月上海的考生们还要统一经历一件事情,那就是中考体检,这也是每个城市中考必不可少的一项,那上海的体检有那些项目呢?体检应该注意那些事项呢?小编为你整理了一些注意事项。

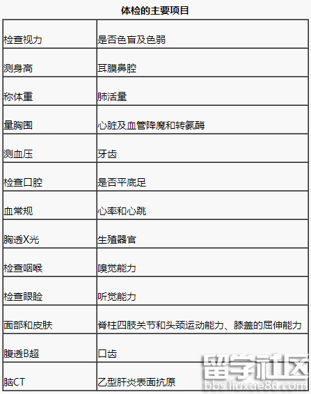
(具体检查项目视学校而定)
上表中是中考所有体检项目,部分项目根据不同的情况会有些调整。
考生体检要注意的事项
1、受检考生应当按照学校的安排,在指定时间内到达所在区(县)中小学卫生保健所或大中型医院进行体检,到达体检场所后,服从工作人员指挥,遵守纪律,并保持体检场所整洁、安静;受检考生不得让他人冒名顶替参加中考体检,一旦被校方院方发现且核实,后果自负。
2、体检当天上午参加体检的考生,不要食用早餐,少饮水。下午参加体检的考生,可以吃早饭(即9时以前可进行少许清淡饮食),但不要吃午饭,前一天晚饭也要吃些清淡食物
3、体检未结束时不得离开体检现场。体检过程中考生如有异议,可通过学校教师向主检反映,不得吵闹。考生不得擅自涂改或更换体检表,如出现涂改影响录取,责任自负。
4、体检项目全部检查完成后再离开体检场所,以免遗漏检查项目而影响体检结果。
5、体检结束后,每位受检考生都会领到一张本人的体检检查结果通知书。考生拿到通知书后,先详细阅读全部内容,然后和家长商量,在填报志愿时要根据身体情况避开限报专业。(中职志愿对体检要求比较严格)。
体检温馨小贴士
1、体检前尽量不要服用药物、不吃保健品(若有长期服用保健品或补药的受检考生,建议在中考体检前一周停服保健品或补药)。
2、初三生学习比较紧张,不少人喜欢"开夜车",但在体检前一天不要熬夜,要保证睡眠在8小时以上,因为睡眠不足会导致抵抗力下降,容易感冒,也会引起转氨酶增高。体检前,考生还要避免剧烈运动,以免血压升高,影响体检结果。
3、体检时最好不要戴隐形眼镜,以免摘取困难并易损坏;
4、体检当天要穿宽松的、便于穿脱的衣服,以为测量身高体重作好准备。
小编精心为您推荐:
| 2016年 |
2016上海中考体检推荐访问