出国留学网专题频道2016云南中考地理栏目,提供与2016云南中考地理相关的所有资讯,希望我们所做的能让您感到满意!
07-04
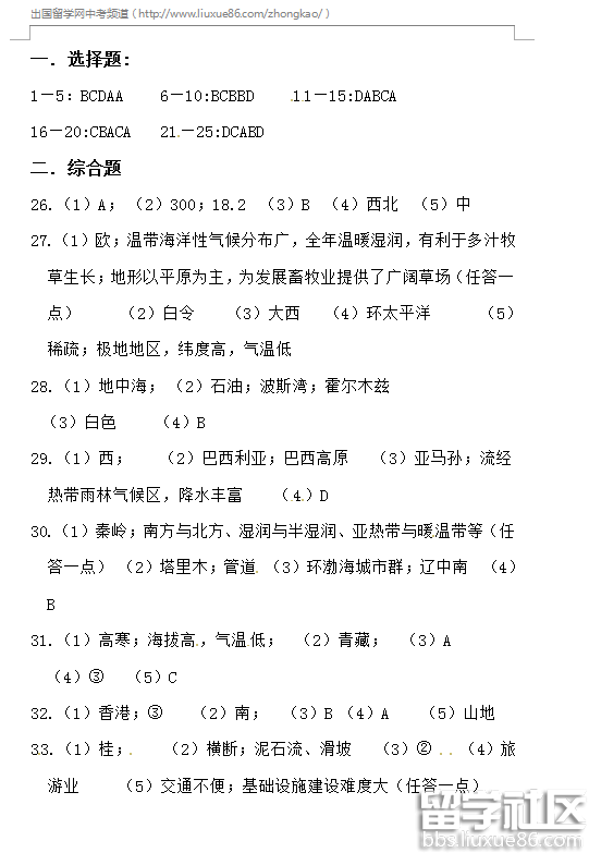
出国留学网中考频道小编为大家提供的云南省2016中考地理试题及答案(图片版),详细内容如下,希望能对大家有所帮助!小编预祝同学们取得好成绩!加油!
云南省2016中考地理试题及答案(图片版)









以下是云南2016年全部科目的试题发布入口:
把握船帆的平衡才能到达胜利的彼岸。出国留学网中考频道第一时间为您发布2016云南中考地理真题及答案,希望对您有所帮助,欢迎您访问出国留学网浏览更多中考资讯,了解最新信息请按CTRL F5刷新页面。更多云南中考分数线、云南中考成绩查询、云南中考志愿填报、云南中考录取查询信息等信息请关注我们网站的更新!
| 2016云南地理中考真题及答案发布入口 |
以下是2016年云南中考真题及答案:
| 2016年云南中考真题及答案汇总 | ||
| 科目 | 2016中考真题及答案 | 查看详情 |
2016云南中考地理推荐访问