出国留学网专题频道2017考研参考书目栏目,提供与2017考研参考书目相关的所有资讯,希望我们所做的能让您感到满意!
09-12
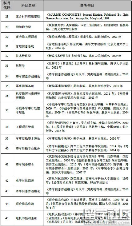
出国留学考研网为大家提供海军工程大学2017考研参考书目,更多考研资讯请关注我们网站的更新!
海军工程大学2017考研参考书目





小编精心为您推荐:
...09-02
出国留学考研网为大家提供2017河北工业大学材料科学与工程学院考研参考书目,更多考研资讯请关注我们网站的更新!
2017河北工业大学材料科学与工程学院考研参考书目
| 学院代码 | 科目代码 | 科目名称 | 参考书 | 出版社 | 作者 |
| 018 | 880 | 材料科学基础(Ⅰ) | 《材料科学基础》 | 上海交通大学出版社 | 胡赓祥等 |
| 018 | 881 | 物理化学 | 《物理化学》 | 上海科学技术出版社 | 程兰征 |
| 018 | 882 | 量子力学(Ⅰ) | 《量子力学教程》 | 高等教育出版社 | 周世勋 |
| 018 | 883 | 金属物理 | 《金属物理》 | 科学出版社 | 丘第荣编著 |
| 018 | 884 | 金属学及热处理(Ⅰ) | 《金属学及热处理》 | 机械工业出版社 | 崔忠圻 |
| 018 |
09-02
出国留学考研网为大家提供河北工业大学计算机科学与软件学院2017考研参考书目,更多考研资讯请关注我们网站的更新!
河北工业大学计算机科学与软件学院2017考研参考书目
| 学院 代码 | 科目 代码 | 科目名称 | 参考书 | 出版社 | 作者 |
| 021 | 802 | 数据结构 | 《数据结构(C语言版)》 | 清华大学出版社 | 严蔚敏、吴伟民 |
| 021 | 803 | 数据结构与程序设计 | 《数据结构(C语言版)》 《C程序设计思想与方法》 | 清华大学出版社 机械工业出版社 | 严蔚敏、吴伟民 尹宝林 |
| 021 | 804 | 软件工程及应用 | 《软件工程导论》(第三版) | 清华大学出版社 | 张海潘 |
| 021 | 808 | 计算机组成原理 | 《计算机组成原理》 | 科学出版社 | 白中英 |
| 021 | 809 | 数据通信与计算 机网络 | 《计算机网络》 | 电子工业出版社 | ... |
09-02
出国留学考研网为大家提供2017河北工业大学电子信息工程学院考研参考书目,更多考研资讯请关注我们网站的更新!
2017河北工业大学电子信息工程学院考研参考书目
| 学院代码 | 科目代码 | 科目名称 | 参考书 | 出版社 | 作者 |
| 019 | 890 | 半导体物理学 | 《半导体物理学》 | 西安交大出版社 | 刘恩科、朱秉生、罗晋生等编 |
| 019 | 891 | 晶体管原理 | 半导体器件基础 | 电子工业出版社 | Robert F.Pierret著,黄如等译 |
| 019 | 892 | 高频电子线路 | 《电子线路》(非线性部分)第五版 | 高等教育出版社 | 冯军 谢嘉奎 |
| 019 | 893 | 通信原理 | 《通信原理》 《现代通信原理》 | 国防工业出版社 国防工业出版社 | 樊昌信 沈保锁 |
| 019 | 894 | 脉冲与数字电路 | 《数字电子技术基础》第五版 | 高等教育出版社 | 闫石主编... |
09-02
出国留学考研网为大家提供河北工业大学外国语学院2017考研参考书目,更多考研资讯请关注我们网站的更新!
河北工业大学外国语学院2017考研参考书目
| 学院 代码 | 科目 代码 | 科目名称 | 参考书 | 出版社 | 作者 |
| 022 | 211 | 翻译硕士英语 | 《非文学翻译理论与实践》 | 中国对外翻译出版公司 | 李长栓 |
| 《实用翻译教程》 | 上海外语教育出版社 | 冯庆华 | |||
| 357 | 英语翻译基础 | 《英汉翻译简明教程》 | 外语教学与研究出版社 | 庄绎传 | |
| 《新编汉英翻译教程》 | 上海外语教育出版社 | 陈宏薇 | |||
| 《高级英语》 | 外语教学与研究出版社 | 张汉熙 | |||
| 《现代大学英语》5、6册 | 外语教学与研究出版社 | 梅仁毅 | |||
| 448 | 汉语写作与百科知识 | 《中国文化概论》 |
09-02
出国留学考研网为大家提供2017河北工业大学建筑与艺术设计学院考研参考书目,更多考研资讯请关注我们网站的更新!
2017河北工业大学建筑与艺术设计学院考研参考书目
| 学院代码 | 科目代码 | 考试科目 | 参考书 | 出版社 | 作者 |
| 023 | 724 | 建筑理论综合 | 中国建筑史(第六版) | 中国建筑工业出版社 | 潘谷西 |
| 外国建筑史(第三版) | 中国建筑工业出版社 | 陈志华 | |||
| 外国近现代建筑史(第二版) | 中国建筑工业出版社 | 罗小未 | |||
| 建筑构造(上、下册) | 中国建筑工业出版社 | 重庆建筑大学编著 | |||
| 023 | 725 | 城市规划理论综合 | 城市规划原理(第四版) | 中国建筑工业出版社 | 李德华 |
| 中国城市建设史(第三版) | 中国建筑工业出版社 | 董鉴泓 | |||
| 外国城市建设史 | 中国建筑工业出版社 |
09-02
出国留学考研网为大家提供2017河北工业大学土木与交通学院考研参考书目,更多考研资讯请关注我们网站的更新!
2017河北工业大学土木与交通学院考研参考书目
| 学院 代码 | 科目 代码 | 考试科目 | 参考书 | 出版社 | 作者 |
| 016 | 860 | 综合力学(Ⅰ) | 《材料力学简明教程》 | 清华大学出版社 | 景荣春 |
| 《土力学》 | 中国建材工业出版社2006 | 徐东强 | |||
| 《结构力学》 | 高等教育出版社 | 龙驭球 | |||
| 016 | 861 | 水力与分析化学(Ⅰ) | 《水力学》 | 华南理工大学出版社 | 于布 |
| 《水分析化学》 | 中国建筑工业出版社 | 黄君礼 | |||
| 016 | 862 | 道路与交通工程基础(Ⅰ) | 《路基路面》 | 人民交通出版社 |
09-02
出国留学考研网为大家提供2017河北工业大学经济管理学院考研参考书目,更多考研资讯请关注我们网站的更新!
2017河北工业大学经济管理学院考研参考书目
| 学院代码 | 科目代码 | 科目名称 | 参考书 | 出版社 | 作者 |
| 017 | 870 | 微观经济学 | 《西方经济学·微观部分》(第五版) | 中国人民大学出版社 | 高鸿业主编 |
| 017 | 871 | 运筹学 | 《运筹学》 | 机械工业出版社(2006) | 孔造杰等 |
| 017 | 872 | 管理学 | 《管理学》 | 清华大学出版社 | 徐国华等 |
| 017 | 873 | 管理基础知识 | 《管理学》 | 清华大学出版社(2001) | 徐国华等 |
| 《运筹学》 | 机械工业出版社(2006) | 孔造杰 | |||
| 017 | 970 | 宏观经济学 |
09-02
出国留学考研网为大家提供河北工业大学化工学院2017考研参考书目,更多考研资讯请关注我们网站的更新!
河北工业大学化工学院2017考研参考书目
| 学院 代码 | 科目 代码 | 科目名称 | 参考书 | 出版社 | 作者 |
| 015 | 750 | 物理化学(Ⅰ) | 《物理化学》 | 高等教育出版社 | 天津大学编(第四版)或傅献彩编(第五版) |
| 015 | 751 | 有机化学(Ⅰ) | 《有机化学》(第二版) | 高等教育出版社 | 徐寿昌(第二版) |
| 015 | 850 | 无机化学 | 《无机化学》 | 高等教育出版社 | 天津大学(第四版)或吉林大学等编(第二版) |
| 015 | 851 | 物理化学(Ⅱ) | 《物理化学》 | 高等教育出版社 | 天津大学编(第四版)或傅献彩编(第五版) |
| 015 | 852 | 高分子化学 | 《高分子化学》(三版) | 化学工业出版社2003 | 潘祖仁 |
09-02
出国留学考研网为大家提供河北工业大学电气工程2017考研参考书目,更多考研资讯请关注我们网站的更新!
河北工业大学电气工程2017考研参考书目
| 学院 代码 | 科目 代码 | 科目名称 | 参考书 | 出版社 | 作者 |
| 014 | 840 | 电工基础 | 《电路理论基础》 | 中国科学技术出版社 | 白惠珍等 |
| 《电路理论基础学习指导》 | 黑龙江人民出版社 | 白惠珍等 | |||
| 《模拟电子技术基础》(第四版) | 高等教育出版社 | 童诗白,华成英 | |||
| 《数字电子技术基础》(第五版) | 高等教育出版社 | 阎石 | |||
| 014 | 845 | 电路 | 《电路理论基础》 | 中国科学技术出版社 | 白惠珍等 |
| 《电路理论基础学习指导》 | 黑龙江人民出版社 | 白惠珍等 | |||
| 014 |
2017考研参考书目推荐访问