出国留学网专题频道2017自主招生简章栏目,提供与2017自主招生简章相关的所有资讯,希望我们所做的能让您感到满意!
出国留学高考网为大家提供北京航空航天大学2017自主招生简章,更多高考资讯请关注我们网站的更新!
北京航空航天大学2017自主招生简章
为贯彻落实《国务院关于深化考试招生制度改革的实施意见》和《教育部关于进一步完善和规范高校自主招生试点工作的意见》,2017年我校将进一步推进自主招生试点工作改革,实施自主招生“寰宇计划”、“卓越计划”、“珠峰计划”和“知行计划”,旨在选拔具有浓厚的专业兴趣、卓越的学科特长、突出的创新潜质和广阔的全球视野的优秀拔尖人才,探索多元化的人才招录新模式,坚持立德树人,践行社会主义核心价值观,培养“理想高远、学识一流、胸怀寰宇、致真唯实”的中国特色社会主义事业建设者和接班人。
一、招生对象、招生专业、招生计划及报名条件
I. 寰宇计划
1. 招生对象
具有远大的理想抱负、强烈的爱国情怀、卓越的学科特长和创新潜质以及广阔的全球视野。数理基础扎实,对国际化培养有浓厚的兴趣,能够适应全英语或全法语授课形式的高中优秀毕业生。
2. 招生专业
理科试验班类(中法工程师学院)
工科试验班类(国际通用工程学院)
3. 招生计划:20人(每个专业原则上不超过15人)
4. 报名条件
符合2017年高考报名要求,具有远大的理想信念、优秀的思想品德、诚实守信、遵纪守法,并满足以下报名条件之一的高中理科(或选考科目符合相应报名专业选考要求的)毕业生:
(1)高中阶段在全国中学生学科奥林匹克竞赛(数学、物理、化学、生物学、信息学)省赛区竞赛中获得一等奖(含)以上者;
(2)高中阶段在全国青少年科技创新大赛或“明天小小科学家”奖励活动中获得全国三等奖(含)以上者;
(3)高中阶段获得国际性英语、法语竞赛(作文、演讲、辩论竞赛等)决赛三等奖(含)或全国性英语、法语竞赛决赛二等奖(含)或省级英语、法语竞赛决赛一等奖(含)以上者;
(4)高中阶段在学科特长、科技创新、发明创造、科研实践等方面具有突出表现并提供相应证明材料者。
II.卓越计划
1. 招生对象
具有远大的理想和抱负,对航空航天、信息等科学与技术有浓厚的兴趣,具有卓越的学科特长和创新潜质,同时兼具坚定的信念、超群的思考力、高效的学习能力、果敢的行动力和高度的社会责任感,立志服务国家战略,探究国际学术前沿,为国家经济社会发展做出贡献的优秀高中毕业生。
2. 招生专业
理科试验班类(高等理工学院)
工科试验班类(航空航天类)
工科试验班类(信息类)
3. 招生计划:110人,其中理科试验班类(高等理工学院)原则上不超过10人,工科试验班类(信息类)原则上不超过25人,工科试验班类(航空航天类)原则上不超过90人。
4. 报名条件
符合2017年高考报名要求,具有远大的理想信念、优秀的思想品德、诚实守信、遵纪守法,并满足以下报名条件之一的高中理科(或选考科目符合相应报名专业选考要求的)毕业生...
出国留学高考网为大家提供天津大学2017自主招生简章,更多高考资讯请关注我们网站的更新!
天津大学2017自主招生简章
根据《国务院关于深化考试招生制度改革的实施意见》和《教育部关于进一步完善和规范高校自主招生试点工作的意见》的要求,结合我校“实事求是”的校训和培养具有“家国情怀、全球视野、创新精神和实践能力的卓越人才”的目标,积极推进招生录取制度改革,天津大学2017年继续坚持“综合评价,多元录取”的选才理念,坚持立德树人,践行社会主义核心价值观,选拔具有学科特长和创新潜质的优秀学生。
一、报名条件
符合教育部规定的2017年高考报名条件,具有突出学科特长和创新潜质,自觉践行社会主义核心价值观,品德优良、诚实守信、遵纪守法的高中毕业生,符合下列条件之一:
(一) 高中阶段参加全国中学生学科奥林匹克竞赛(数学、物理、化学、信息学)、青少年科技创新大赛(青少年创新项目)等竞赛,获得省级赛区一等奖(含)以上;
(二) 高中阶段获得全国中小学生创新作文大赛高中组全国决赛特等奖;
(三) 高中阶段以第一发明人身份获得国家授权发明专利;
(四) 在学科特长或创新潜质方面有突出才能或极大潜力(要求自附详细材料说明)。
二、报名及材料准备
符合上述报名条件的考生请登录“试点高校自主招生报名平台”(网址:http://gaokao.chsi.com.cn/zzbm/ ),按要求进行网上报名,如实填写相关信息并按要求上传以下报名材料:
(一) 天津大学2017年普通自主招生申请表(由报名系统打印,含基本信息、中学成绩、个人自述、志愿信息、获奖记录等,须所在中学校长签字且加盖学校公章);
(二) 高中阶段成绩单(含年级排名):须由中学教务部门出具并盖章;
(三) 证明材料:考生在高中阶段的获奖证书、发明专利证书、参加社会公益活动情况证明、综合素质发展情况证明等材料,及其他可证明学科特长或创新潜质的相关材料。
注:
1. 我校不接收考生纸介质报名材料,所有报名材料均须上传至报名系统,报名材料须保证信息完整、材料真实、页面整洁、文字清晰,格式为jpeg(扩展名为.jpg或.jpeg);
2. 请考生参照附件《天津大学2017年自主招生专业目录》,根据自身情况在报名系统中“填报志愿”时,选填不超过6个意向专业并进行优先级排序,且服从专业调剂;
3. 请考生注意在“确认志愿”前详细检查材料的完整性,一经确认志愿,报名系统中所有信息不得再进行修改;
4. 报名材料中所有签字信息均须本人亲笔签名;
5. 因考生没有按时报名、没有按要求上传报名材料、信息填写错误等个人原因导致报名未成功的,考生自行承担相应后果。
三、选拔程序
(一) 初审
我校组织相关学科专家对考生提交的有效报名材料,按照满足条件、优中选优的原则,兼顾生源质量和地区分布等因素进行审核筛选,经我校招生工作领导小组集体商讨后,确定最终参加考核考生名单,初审结果将在报名系统中公布,并在教育部阳光高考信息平台及我校本...
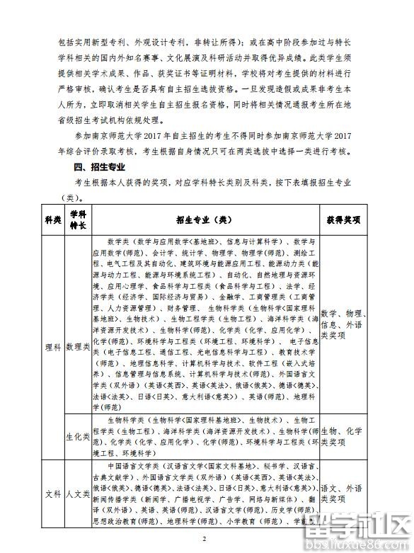
出国留学高考网为大家提供南京师范大学2017自主招生简章已公布,更多高考资讯请关注我们网站的更新!
南京师范大学2017自主招生简章已公布






小编精心为您推荐:
出国留学高考网为大家提供东南大学2017自主招生简章,更多高考资讯请关注我们网站的更新!
东南大学2017自主招生简章
东南大学是我国最早建立的高等学府之一,秉承“止于至善”的校训,赢得了“以科学名世,以人才报国”的广泛赞誉。根据教育部文件要求, 2017年我校继续组织自主招生工作,选拔具有学科特长和创新潜质的优秀学生,着力培养拔尖创新领军人才。
一、机构与原则
我校自主招生工作在东南大学本科生招生工作领导小组的领导下,由东南大学招生办公室负责具体工作的组织和实施。
东南大学2017年自主招生工作将本着“公平、公正、公开”的原则,严格程序,择优录取,宁缺毋滥。
二、招生对象
具备参加2017年全国普通高等学校统一招生考试资格的理科高中毕业生(浙江上海不分文理)。理想信念坚定,自觉践行社会主义核心价值观,思想品德优良,遵纪守法,品行端正;有学科特长或创新潜质,且在高中阶段符合下列条件之一均可报名(同等情况下,中西部地区、农村地区考生优先考虑):
条件1、在全国中学生学科奥林匹克竞赛全国决赛中获得一、二、三等奖或省级赛区中获得一等奖;在全国青少年科技创新大赛或“明天小小科学家”奖励活动中获得一、二等奖(获奖名单以教育部“阳光高考”平台“名单公示”《全国中学生五项学科竞赛和科技类竞赛获奖学生名单 》为依据)。
条件2、在全国中学生学科奥林匹克竞赛省级比赛中获得二等奖(含)及以上;数学、物理、化学成绩优秀及在相关学科活动中取得优异成绩(须提供相关证明材料)。
三、招生专业及计划
自主招生计划不超过东南大学当年招生计划的5%,即不超过200人。具体招生专业(类)和拟定公示人数如下:
|
招生专业(类) |
拟定公示人数 |
申请条件 |
|
|
工科Ⅰ类 |
建筑学 ... | ||
出国留学高考网为大家提供南京航空航天大学2017自主招生简章,更多高考资讯请关注我们网站的更新!
南京航空航天大学2017自主招生简章
根据国务院《国务院关于深化考试招生制度改革的实施意见》和教育部《教育部关于进一步完善和规范高校自主招生试点工作的意见》等文件精神,以我校国家教育体制改革试点项目《人才培养模式改革》实施为契机,为进一步深化招生制度改革,结合学校办学特色和学科专业培养需要,2017年我校将继续进行自主招生工作,坚持“公平竞争、公正选拔、公开程序,综合评价、择优录取”的原则,选拔具有学科特长和创新潜质的优秀高中毕业生。
一、招生范围及报考条件
1、招生范围:具有参加2017年全国普通高等学校统一招生考试资格的全国各省(直辖市、自治区)考生。
2、报考条件:具有崇高的理想信念、优良的思想品德、诚实守信、遵纪守法、身心健康且具备以下条件之一的学生,可提出申请:
(1)高中阶段在全国中学生学科奥林匹克竞赛数学、物理、化学、信息学、生物项目获得省级赛区二等奖及以上的学生;
(2)高中阶段在以下科技创新类竞赛中获得相应奖项的学生:
|
比赛名称 |
奖项要求 |
落款或主办单位 |
|
青少年科技创新大赛 |
省级二等奖及以上 |
中国科协青少年科技中心或省青少年科技中心 |
|
“明天小小科学家”奖励活动 |
获奖 |
中国科协、教育部 ... |
出国留学高考网为大家提供郑州大学2017自主招生简章,更多高考资讯请关注我们网站的更新!
郑州大学2017自主招生简章
根据《国务院关于深化考试招生制度改革的实施意见》(国发〔2014〕35号)、《教育部关于进一步完善和规范高校自主招生试点工作的意见》(教学[2014]18号)、《教育部关于做好2017年普通高校招生工作的通知》(教学[2017]1号)的要求,我校全面贯彻党的教育方针,践行社会主义核心价值观,落实立德树人根本任务,2017年在河南省本科自主招生工作中,继续加强对考生的理想信念、思想品德、诚实守信、遵纪守法等方面的考核,同时加强对考核教师师德师风教育,严格选拔评价标准,切实选拔具有学科特长及创新潜质的优秀考生,培养德智体美全面发展的社会主义建设者和接班人。
一、招生计划和招生专业
招生计划为140人。
招生专业为:
历史学、考古学、人文科学试验班(国学方向)、中国语言文学类、哲学、行政管理、计算机类、建筑类(学制5年)、生物科学类、生物工程。
二、报名条件
1.文史类考生报名条件
具有学科特长和创新潜质的优秀高中毕业生,学业水平测试相关科目等级为A(要求提供纸质证明,学校加盖公章)。还须符合下列条件之一:
①以第一作者在国家级刊物上发表过所报专业相关的文章或正式出版过所报专业相关的专著;
②高中阶段获得全国性作文比赛三等奖(省级二等奖)及以上(全国中学生创新作文大赛、全国新概念作文大赛、“语文报杯”全国中学生作文大赛);
③在所报考专业相关领域具有特殊才能(须提供能证明其具有特殊才能的相关材料)。
2.理工类考生报名条件
具有学科特长和创新潜质的优秀高中毕业生,学业水平测试相关科目等级为A(要求提供纸质证明,学校加盖公章)。还须符合下列条件之一:
①以第一作者在国家级刊物上发表过所报专业相关的文章或正式出版过所报专业相关的专著;
②高中阶段参加全国青少年科技创新大赛获三等奖及以上或参加河南省青少年科技创新大赛获一等奖,或参加“明天小小科学家”奖励活动获奖;
③高中阶段获得全国中学生(数学、物理、化学、生物学、信息学)奥林匹克学科竞赛省级赛区二等奖及以上;
④高中阶段获得国家知识产权局颁发的发明专利证书(须为第一专利授权人);
⑤高中阶段入围“中学生英才计划”(须提供培养证明);
⑥在所报考专业相关领域具有特殊才能(须提供能证明其具有特殊才能的相关材料)。
三、报名程序
1.网上报名
报名时间:2017年3月23日至4月10日
报名流程:登录“试点高校自主招生报名系统”(网址:https://gaokao.chsi.com.cn/zzbm/)报名。填写完成后按要求上传申请表。
2.申请材料
申请材料统一使用A4纸规格并按以下顺序左侧装订,无需封面。包括:
①报名系统生成的申请表(须由中学审核、填写推荐意见并...
出国留学高考网为大家提供吉林大学2017自主招生简章,更多高考资讯请关注我们网站的更新!
吉林大学2017自主招生简章
为了全面贯彻党的教育方针,积极探索“综合评价多元录取”的人才选拔机制,落实《国务院关于深化考试招生制度改革的实施意见》(国发[2014]35号),根据教育部关于高等学校自主招生改革试点工作的有关规定,我校在2017年普通高等学校招生考试录取中继续实施自主招生,以选拔有学科特长和创新潜质的优秀学生。
一、领导机构
我校自主招生工作在吉林大学招生工作领导小组的领导下,严格遵循公平公正和择优录取的原则,严格管理,规范程序,全过程公开并接受监督,由吉林大学招生办公室组织实施。
二、招生计划及专业
我校2017年自主招生计划不超过本年度本科招生计划总数的2%(约200人),具体招生专业及计划详见附表。
三、报名条件
德、智、体全面发展,思想政治品德优秀,无违纪或学术不端行为,具有学科特长和创新潜质,善于独立思考,且身体条件符合国家高考体检标准及相关专业要求,符合下列条件之一的高中毕业生,可向我校提出申请:
1、高中阶段在全国中学生学科奥林匹克竞赛中获得全国决赛一、二、三等奖者:
(1) 中国数学奥林匹克(中国数学会主办)获得一、二、三等奖;
(2) 全国中学生物理竞赛决赛(中国物理学会主办)获得一、二、三等奖;
(3) 中国化学奥林匹克(决赛)(中国化学会主办)获得一、二、三等奖;
(4) 全国中学生生物学竞赛(中国动物学会、中国植物学会主办)获得一、二、三等奖;
(5) 全国青少年信息学奥林匹克竞赛(中国计算机学会主办)获得一、二、三等奖(含信息学竞赛D类选手)。
2、高中阶段在全国中学生学科奥林匹克竞赛中获得省级赛区一等奖者:
(1)全国高中数学联赛(中国数学会主办)(省级赛区)获得一等奖;
(2)全国中学生物理竞赛(中国物理学会主办)(省级赛区)获得一等奖;
(3)中国化学奥林匹克(初赛)(中国化学会主办)(省级赛区)获得一等奖;
(4)全国中学生生物学联赛(中国动物学会、中国植物学会主办)(省级赛区)获得一等奖;
(5)全国青少年信息学奥林匹克联赛(中国计算机学会主办)(省级赛区)获得一等奖。
3、高中阶段获得全国青少年科技创新大赛(含全国青少年生物和环境科学实践活动) (中国科学技术协会主办) 、明天小小科学家奖励活动(中国科学技术协会、中国科学院、中国工程院、国家自然科学基金委员会和周凯旋基金会共同主办) 、全国中小学电脑制作活动(中央电化教育馆主办)竞赛一、二等奖者;高中阶段在国际科学与工程大奖赛、国际环境科研项目奥林匹克竞赛等国际竞赛中获奖者。
4、高中阶段在全国中学生学科奥林匹克竞赛中获得省级赛区二等奖者:
(1)全国高中数学联赛(中国数学会主办)(省级赛区)获得二等奖;...
出国留学高考网为大家提供中国石油大学(华东)2017自主招生简章,更多高考资讯请关注我们网站的更新!
中国石油大学(华东)2017自主招生简章
中国石油大学是教育部直属全国重点大学,是国家“211工程”和“优势学科创新平台”重点建设的高校。中国石油大学(华东)是教育部和五大能源企业集团公司、教育部和山东省人民政府共建的高校。学校全面贯彻党的教育方针,把立德树人作为根本任务,旨在培养基础扎实、专业精深、实践能力强、具有创新精神和国际视野的高素质人才。为进一步推进招生制度改革,选拔具有学科特长和创新潜质的优秀高中毕业生,经教育部批准,2017年学校继续开展自主招生试点工作。
一、招生计划
文理科招生计划总数为200人,面向全国招生。
二、报名条件
对于参加2017年全国统一高考,具有坚定的中国特色社会主义信念,思想品德优秀,身心健康,且符合下列条件之一的高中毕业生,均有资格报考:
1.高中阶段在省级(自治区、直辖市)及以上级别中学生学科竞赛(数学、物理、化学)中获一、二、三等奖者,或高中阶段在下列任一比赛中获一、二、三等奖者:
a.全国中学生创新英语作文大赛(《高校招生》杂志社主办)
b.全国中学生英语能力竞赛(国家基础教育实验中心外语教育研究中心主办)
c.全国新概念作文大赛(《萌芽》杂志社主办)
d.中华“圣陶杯”中学生作文大赛(《中学语文教学》杂志社主办)
e.全国“语文报杯”中学生作文大赛(《语文报》报社主办)
2.高中阶段语文、英语、数学、物理、化学任意一门课程各学期期末考试单科成绩均位于年级前5% 者。
3.高中阶段在公开发行的刊物上以第一作者身份发表相关学科的论文且相关学科平时成绩优秀者。
4.高中阶段获得国家发明专利或实用新型专利者,且本人为第一专利权人。
5.高中阶段在省级(自治区、直辖市)及以上级别全国青少年科技创新大赛或国家“明天小小科学家”奖励活动中获一、二、三等奖者,且本人为第一作者。
三、报名方式
1.考生登录“阳光高考 特殊类型招生报名平台”(https://gaokao.chsi.com.cn/zzbm/),在网上如实填写报名信息。
2.考生所在中学或原毕业中学须对考生网上提交的所有报名材料的真实性和准确性进行逐项认真审核,报名材料中有需要填写的相关意见、校长签字、盖章等内容均不能空缺,中学审核无误后,将报名材料复印件逐页加盖中学的校章,制成扫描件后,上传到报名系统。考生不需寄送纸质报名材料。
备注:
1.我校限考生只能报考1所高校。
2.上海市、浙江省的考生在填写报考专业时一定要选择与自己选考科目一致的专业。
四、选拔程序
1.材料初审:学校组织专家对考生提交的报名材料进行审查,择优给予面试资格,初审通过的考生名单将在我校本科招生网站(http://zhaosheng.upc.edu.cn)和阳光高考平台(http://gaokao.chsi.co...
出国留学高考网为大家提供电子科技大学2017自主招生简章,更多高考资讯请关注我们网站的更新!
电子科技大学2017自主招生简章
为进一步深化高等学校考试招生制度改革,促进拔尖创新人才选拔、推进素质教育实施,以及更好地贯彻落实《国务院关于深化考试招生制度改革的实施意见》(国发〔2014〕35号)、《教育部关于进一步完善和规范高校自主招生试点工作的意见》(教学〔2014〕18号)等文件精神,电子科技大学全面贯彻落实党的教育方针,本着选拔具有创新潜质、学科特长的优秀学生的目的,开展2017年自主招生工作。
一、机构与原则
我校自主招生工作在招生工作领导小组的领导下,学校纪委、监察部门全程监督,由招生办公室负责具体工作的组织和实施。
自主招生认定及录取工作按照综合评价、公平公正、宁缺毋滥的原则,择优确定入选名单,并接受社会监督。
二、选拔对象
我校2017年自主招生由“学科特长生计划”、“求实计划”、“直通格拉斯哥计划”和“领航计划”组成,旨在选拔具有创新潜质、学科特长,并且视野宽阔、思想独立、勇于创新,尤其对电子信息及相关学科领域有浓厚兴趣和突出特长的优秀理科高中毕业生。
报名条件:
1.获得全国中学生奥林匹克竞赛(数学、物理、化学、生物、信息学)省级赛区二等奖及以上或至少两个不同学科省级赛区三等奖;
2.获得全国青少年科技创新大赛、“明天小小科学家”奖励活动、全国中小学电脑制作活动决赛一、二等奖;
3.国际科学与工程大奖赛或国际环境科研项目奥林匹克竞赛中获奖、中国青少年机器人竞赛VEX机器人工程挑战赛高中组二等奖及以上、FRC区域赛冠亚军联盟成员、FTC区域赛冠亚军联盟成员;
4.具有突出的创新实践能力,在某一学科领域有突出才能、取得优异成绩、展示出明显创新潜质(需提供高中阶段取得的充分证明材料);
5.获得全国新概念作文大赛二等奖及以上、全国中小学生创新作文大赛二等奖及以上、全国创新英语作文大赛优胜奖、全国中学生英语能力竞赛三等奖及以上;
6.获得全国中学生奥林匹克竞赛(数学、物理、化学、生物、信息学)全国总决赛一、二、三等奖。
备注:考生须在高中阶段获得上述奖项,并在报名截止日前取得上述获奖证书或相关证明材料。
三、招生计划
2017年自主招生计划不超过我校当年招生总计划的5%,且不做分省计划。分专业计划详见下表:
|
招生名称 |
报名类型 |
出国留学高考网为大家提供华南理工大学2017自主招生简章,更多高考资讯请关注我们网站的更新!
华南理工大学2017自主招生简章
根据《国务院关于深化考试招生制度改革的实施意见》(国发〔2014〕35号)、《教育部关于进一步完善和规范高校自主招生试点工作的意见》(教学〔2014〕18号)和《教育部关于做好2017年普通高校招生工作的通知》(教学司函〔2017〕1号),为进一步深化高等学校招生录取制度改革,选拔具有学科特长和创新潜质的优秀人才,我校决定2017年继续开展自主招生录取工作。依照“严格程序、加强管理、公平公正、接受监督”的原则,制定2017年自主招生简章。
一、招生专业、计划与报名条件
1.主要招生专业类别(详见附件1):
1)轻工与食品类;
2)化学与化工类;
3)环境与能源类;
4)机械与材料类;
5)生物与医学类;
6)数理基础类;
7)信息与软件类;
8)社会科学类。
2.招生计划:2017年自主招生录取总人数不超过当年我校本科总招生计划数的5%(315人),各专业计划详见附件1。
3.报名条件:
我校自主招生招收具有学科特长和创新潜质、思想品德优秀、身体健康,且符合以下条件之一的高中毕业生:
1)高中阶段获得全国中学生(数学、物理、化学、生物、信息学)奥林匹克竞赛省级赛区二等奖及以上者;
2)确有佐证材料证明具备学科特长,且学业成绩满足以下基本条件者:理科数学及物理成绩在高中三年共五次期末考试(十次成绩)中累计五次及以上达到满分的85%;文科语文及英语成绩在高中三年共五次期末考试(十次成绩)中累计五次及以上达到满分的85%(上海、浙江考生数学、物理、语文、英语中任何两科)。
达不到以上基本报名条件者无法进入材料评审。上海、浙江考生所报考专业需符合所在省级教育行政部门或招生考试机构公布的选考科目要求(详见附件1,最终以考生所在省级教育行政部门或招生考试机构公布为准)。
二、测试内容
包括笔试、学科特长面试和身体条件专业受限测试。笔试主要考察学生基础知识的广度、学科特长的深度、对三观的理解等,为100道不定项选择题,分为学科测试一(适合理科或选考科目相近的不分文理科考生)和学科测试二(适合文科或选考科目相近的不分文理科考生);学科特长面试主要考察学生具有的学科特长和创新潜力;身体条件专业受限测试考察学生是否色盲色弱,该测试结果仅作为专业安排的参考,不计入总分。
获得全国中学生(数学、物理、化学、生物、信息学)奥林匹克竞赛省级赛区一等奖及以上考生无须参加笔试;所有考生均须参加学科特长面试和身体条件专业受限测试。
三、报考流程
1.报名方式:考生提出申请,考生所在中学(单位)或原毕业中学、社会团体可实名提供推荐材料并对其真实性负责,考生只可选择报考六个(含)以内专业志愿且必须服从专业调剂。
2.网上报名:拟报考自主招生的考生均需通过网上报名,报名时间为2017年3月23日08:00—4月6日1...
2017自主招生简章推荐访问