出国留学网专题频道2018湖北高考分数线栏目,提供与2018湖北高考分数线相关的所有资讯,希望我们所做的能让您感到满意!
08-30
河南理工大学高考分数线已公布,高考分数线频道为大家提供河南理工大学2018湖北高考分数线,更多高考资讯请关注我们网站的更新!
河南理工大学2018湖北高考分数线
河南理工大学2018年分省分专业录取分数情况—湖北(体育类)
| 专业名称 | 计划人数 | 录取人数 | 最高分 | 最低分 | 平均分 |
| 社会体育指导与管理 | 6 | 6 | 417.5 | 403 | 409.5 |
| 备注:专业×50%+文化×50% | |||||
河南理工大学2018年分省分专业录取分数情况—湖北(二本)
| 专业名称 | 计划人数 | 录取人数 | 最高分 | 最低分 | 平均分 | 备注 |
| 理 工 合 计 | 67 | 67 | 517 | 504 | 507.3 | 理工 |
| 国际经济与贸易 | 2 | 2 | 510 | 510 | 510 | 省控分数线为375 |
| 外国语言文学类 | 2 | 2 | 510 | 5... |
08-03
长春中医药大学2018湖北高考分数线已经公布,出国留学高考网为大家提供长春中医药大学2018湖北高考分数线,更多高考资讯请关注我们网站的更新!
长春中医药大学2018湖北高考分数线

小编精心为您推荐:
06-23
湖北高考分数线官方版已出!出国留学高考网为大家提供2018湖北高考分数线已公布,更多高考资讯请关注我们网站的更新!
2018湖北高考分数线已公布

小编精心为您推荐:
06-23
湖北高考成绩可查,分数线也已经公布!出国留学高考网为大家提供2018湖北高考分数线6月23日已公布,更多高考资讯请关注我们网站的更新!
2018湖北高考分数线6月23日已公布

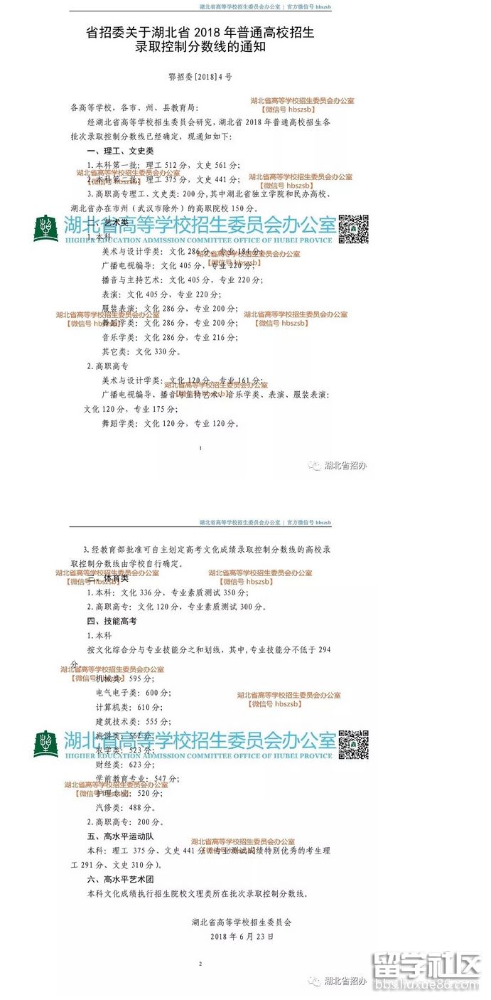
一本理512/文561,二本理375/文441,高职高专文理均200、省内民办学校和武汉市外院校150。
艺术本科美术、音乐、舞蹈、服装表演为286,播音、广电、表演405,其他330;高职高专120:专业统考合格线年初已公布。体育本科文化336/术科350,高职高专文化120/术科300。
技能高考本科分十类划线,专业技能分数线294:高职高专没有专业技能分数线,综合分200即可。
小编精心为您推荐:
05-07
出国留学网高考网为大家提供2018湖北高考分数线预测,更多高考分数线信息请关注我们网站的更新!
2018湖北高考分数线预测

以上高考分数线预测来源于网络,仅供参考!
2018高考分数线>>>点击查看最新高考分数线信息
小编精心为您推荐:
2018湖北高考分数线推荐访问