出国留学网专题频道2018湖北高考语文栏目,提供与2018湖北高考语文相关的所有资讯,希望我们所做的能让您感到满意!
06-08
高考中没有失败,它带给每个人的深刻思考刻骨铭心的经历和感受都是不可多得的财富。我们为理想而奋进的过程,出国留学网高考频道第一时间整理出湖北2018高考语文试卷评析,希望对你有帮助。
湖北2018高考语文试卷评析
一、总体评价
2018年全国高考试题的命制,严格遵循教育部修订颁布的《2018年普通高等学校招生全国统一考试大纲-语文》,既体现新《考试大纲》的精神,同时又尽量保持与往年的衔接照应,以体现稳中求新、稳中求变的命题原则。在命题思路上,体现立德树人、服务选拔、引导教学的核心立场;在考察内容上,体现必备知识、关键能力、学科素养、核心价值的考察目标;在考查形式上,体现基础性、综合性、应用性和创新性的考查导向。
二、试题分析
第一大题
第一大题为现代文阅读,分为论述类文本阅读、文学类文本阅读和实用类文本阅读三个部分。与2017年保持一致,文学类文本阅读和实用类文本阅读都是必考。
(一)论述类文本阅读
论述类文本阅读重点考查考生筛选并整合文中信息,分析原文论证以及综合文中信息进行推断的能力。阅读材料摘编自杨国荣《历史视域中的诸子学》一文,适合高中毕业水平考生的阅读和理解。3道题考点各不相同且指向明确,第1题考查筛选整合文中信息的能力,第2题考查分析原文论证的能力,第3题考查综合文中信息进行推断的能力。
(二)文学类文本阅读
文学类文本阅读重点考查文章内容的理解和艺术特色的分析鉴赏。阅读材料是阿成的小说《赵一曼女士》。选择这篇材料作为高考文学类阅读材料,追忆了革命先烈,彰显了爱国精神,且具有重要的教育和导向意义。第4题作为客观题,考查的综合性较强,涉及到文章内容的理解,也涉及到艺术特色的分析鉴赏;第5题考查文中关键句子的含意;第6题考查艺术特色的鉴赏。
(三)实用类文本阅读
本题为实用类文本阅读,它是包含图表在内的非连续性文本阅读。本题目的文本注重真实性和实用性,要求学生能够了解文体的基本特征,准确解读文本,筛选整合信息,分析原文内容。实用类文本阅读的目的性非常明确,文本材料总要基于一定的逻辑进行谋篇布局。学生在阅读时,应该认识到文本背后的逻辑架构,对其行文内容进行分析。
从2017年实用类和文学类阅读变成必答题的华丽转身之后,今年的实用类阅读题在保持去年面貌的基础上,又产生了一些新的变化。从分值上来看,虽然总分依然是12分,但却把5分的多选变为了3分的单选,多出来的两分加在了主观题上。和文学类阅读12分的主观题相比,可以看出实用类阅读的特色是主观客观并重,既要求学生能够了解文体的基本特征、准确解读文本、筛选整合信息、分析原文内容,也需要学生拥有良好的论证和表达能力。
2018年全国卷实用类阅读在选材上和2017年相似,都具有实际性和科普性,变化在于去掉了图表,用的是文字材料,更注重学生的文字阅读功底。
总的来看,今年全国卷的实用类阅读题,仍偏重于对材料本身的分析和理解,材料本身清晰简明,总体上通俗易懂,不难把握。
第二大题
第二大题为古代诗文阅读,分为...
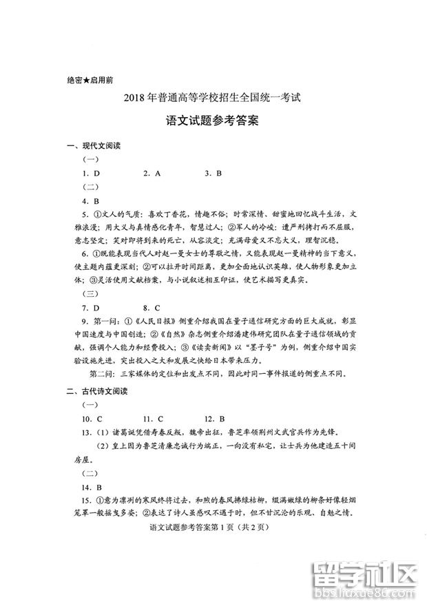
愿你执才高八斗生辉笔,饮才思万千智慧水,带气定神闲满面笑,拥胸中成竹满怀志,书锦绣 嫣然好答卷,定折取桂冠来题名。出国留学网高考栏目为你准备了2018湖北高考语文真题答案公布。更多高考资讯尽在 本站!


图片来源新东方
小编精心为您推荐:
其实,高考不仅考的是知识,还在考验我们的方式方法,为高考做好准备是必须的,保证资讯的准确性就显得格外重要,以下是出国留学网小编给您整理的2018湖北高考语文试题已公布,以供参考。
2018湖北高考语文试题已公布
2018年全国卷1高考语文试题:








2018湖北高考语文推荐访问