出国留学网专题频道2018青海高考报名栏目,提供与2018青海高考报名相关的所有资讯,希望我们所做的能让您感到满意!
09-07
出国留学网高考网为大家提供青海2018年高考报名有12大变化,更多高考资讯请关注我们网站的更新!
青海2018年高考报名有12大变化
从青海省招办获悉,省招委、省教育厅、省公安厅日前联合下发了《关于做好2018年普通高考报名工作的通知》(青教招委〔2017〕47号),对2018年普通高考报名工作做出了安排。和往年相比,青海省2018年高考报名工作有一些创新务实举措,更加突出了方便考生的人性化服务理念,将首次实行网上报名和现场采集考生照片、身份证信息,在报考资格的审查和流程等方面也更加严格和规范,有关规定和要求也更加明确和具体,通知所附政策解读更加方便考生、家长和有关部门精准把握政策要求。主要体现在12个方面。
变化1:报名时间有所提前。根据教育部的工作要求,结合省情实际,青海省2018年普通高考报名有关工作从2017年8月下旬开始,截止时间为2017年10月30日,较往年有较大提前。这主要是考虑到青海省考生类别构成复杂,政策性加分覆盖面较大,需确认的考生信息内容较多的实际情况,以及方便省外借读生的报考而做出的报名时间选择。
变化2:全面实行“网上报名”。省招办开发了普通高考网上报名系统,将在2018年普通高考报名中投入使用。在高考报名过程中,所有考生须使用本人二代身份证,才能顺利进行高考报名和信息采集。省招办再次提醒广大考生:(1)尚未办理好本人二代身份证的考生要尽快办理。(2)在信息采集之后,考生要在规定时间(2017年11月5日至15日),使用本人考生号、初始登录密码(采集信息时有考区招办发给考生本人),登录“青海省教育考试网”(http://www.qhjyks.com )高考报名系统,填写有关个人报考信息。
变化3:信息管理更为严格。为了杜绝高考报名信息尤其是照顾条件信息中的随意补报、工作马虎造成漏报和不规范问题,从2018年普通高考报名开始,对于考生照顾条件信息等将采取更加严格和多重把关措施,首先是考生的民族信息严格从考生身份证中由机器读取,不再进行任何手工填写录入;其次,考生的基本信息,包括学习经历、户籍状况和除少数民族以外的照顾加分条件等,由考生本人填写后,考区招办将组织人员进行逐一核实,核实工作必须实行A、B岗制度,谁签字、谁负责;经核实的信息无误后,由考生本人现场签字确认。信息一经确认报送省招办,不得再进行任何更改。
变化4:报考人员范围有所放宽。根据教育部有关政策规定,从2018年普通高考开始,我省将允许具有高级中等学校毕业同等学历的社会青年参加普通高考报名,具体条件和办法是:以同等学历报名参加普通高考的社会青年,须为出生地在青海、户籍一直在省内且无省外迁移轨迹者,同时在省内初中毕业3年以上并参加了全省普通高中学业水平考试。同等学历的认定以市、州教育行政部门出具的相关证明文件为准。
变化5:考生体检流程更加严密。在2018年普通高考报名中,首次明确了青海省人民医院作为考生体检存在异议的终检医院。同时,要求各级医院的体检结果必须告知考生本人并由考生本人签字确认后,方可有效并作为招生录取的材料之一提供给有关高校使用。
变化6:报考资格条件审查更加明确具体。主要体现在三个方面:(1)由于在新一轮高考改革中全国大部分省市合并了本科录取批次等原因,从2018年起我省普通高考限报条件中,将正式取消按照考生原籍分数线选...
09-01
出国留学网高考网为大家提供2018青海高考报名信息汇总,更多高考资讯请关注我们网站的更新!
| 2018青海高考报名信息汇总 | |
| 1 | 2018青海高考报名系统:www.qhjyks.com |
| 2 | 2018年青海高考报名费 |
| 3 | |
09-01
出国留学网高考网为大家提供2018青海高考报名系统:http://www.qhjyks.com,更多高考资讯请关注我们网站的更新!
2018青海高考报名系统:http://www.qhjyks.com
点击下面图片进入高考报名系统:
为了推进考务管理信息化,我省 2018 年普通高考报名程序将实行网络化管理(即网上报名),考生本人身份证信息、本人照片信息由考区招办(省内高职单考单招、“专升本”考生信息采集由相关招生院校负责)负责组织人员进行现场采集(采集项目详见附件 1,采集程序另下发,各考区招办不得委托报名点学校代为采集),高考报名其他相关信息由考生本人在规定时间内登录省教育考试网普通高考报名系统自行填报。具体流程如下:
(一)各考区招办(报名点)使用“青海省普通高考报名信息采集系统”(连接身份证阅读器、摄像头)直接读取考生第二代居民身份证上的基本信息(包括姓名、性别、民族、出生年月、身份证号码、身份证照片等),并同时通过摄像头在全省统一制作的背景布前现场拍照(与身份证照片一同作为考生准考证的证照)。对中学在校生进行信息采集时班主任必须到场签字确认,对考生身份的真实性负责。
(二)领取密码:考生完成报名申请、现场信息采集(机读二代身份证和现场拍照)后,领取考生号和网上报名初始密码。
(三)考生上网填报个人报考信息:考生本人凭考生号和网上报名密码自行登录“青海省教育考试网”(http://www.qhjyks.com),认真阅读《报名须知》、《考试规则》和《刑法修正案(九)》、《国家教育考试违规处理办法》、《普通高等学校招生违
规行为处理暂行办法》,签订《考生诚信考试承诺书》(点击确认)后,对本人的网上《高考报名登记表》相关信息进行填报。
凡不按规范要求填写个人相关信息,造成信息误填、错填或填报虚假信息而影响考试,甚至不能录取的,后果由考生本人负责。网上信息填报期间(时间为 2017 年 11 月 5 日至 15 日),考生可以对网报信息进行更改,网上报名结束后不得自行更改。如需更改,必须在 2017 年 11 月 20 日前到县(区)招考办书面申请更改。
(四)校验信息:2017 年 11 月 15 日后,各报名点审核、校验考生信息。信息校验要实行 A、B 岗制度,建立严格的复核机制,确保考生基本信息、照顾条件等所有报考信息的准确和无遗漏。11 月 30 日前,各考区审核备份后提交考生报名数据。
(五)信息确认:2017 年 11 月 20 日—11 月 30 日,各报名点统一打印考生《高考报...
09-01
09-01
出国留学网高考网为大家提供2018青海省普通高中学校高一学生户籍审查情况告知书(存根),更多高考资讯请关注我们网站的更新!
2018青海省普通高中学校高一学生户籍审查情况告知书(存根)

小编精心为您推荐:
2018青海高考最新资讯
...
09-01
出国留学网高考网为大家提供2018青海普通高中学校高一学生户籍情况登记表,更多高考资讯请关注我们网站的更新!
2018青海普通高中学校高一学生户籍情况登记表

小编精心为您推荐:
09-01
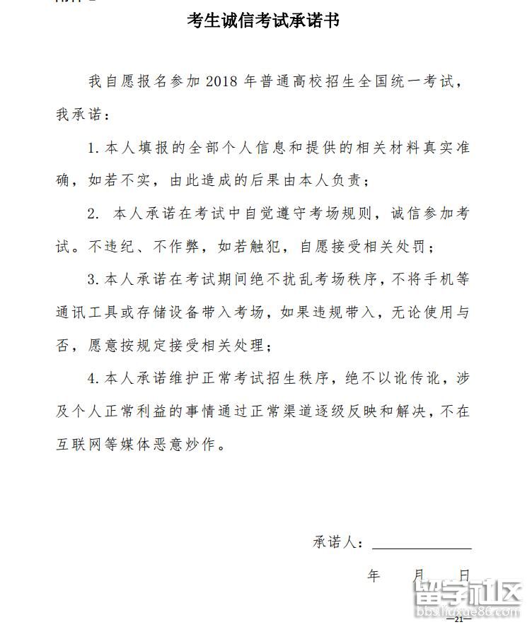
出国留学网高考网为大家提供2018青海高考:考生诚信考试承诺书,更多高考资讯请关注我们网站的更新!
2018青海高考:考生诚信考试承诺书

小编精心为您推荐:
2018青海高考报名推荐访问