出国留学网专题频道2018年考研栏目,提供与2018年考研相关的所有资讯,希望我们所做的能让您感到满意!
01-19
2018年燕山大学考研分数线是怎样的?小编为大家提供燕山大学2018年考研复试分数线,一起来看看吧!希望能帮到大家!
燕山大学2018年考研复试分数线
学院码 | 学院名称 | 专业代码 | 专业名称 | 计划招生人数 | 推免人数 | 复试分数线 | 备注 |
001 | 机械学院 | 080201 | 机械制造及其自动化 | 25 | 3 | 260/34/51 |
10-13
考研报名频道为大家提供信阳学院报考点2018年考研报名现场确认公告,请大家仔细阅读!更多考研资讯请关注我们网站的更新!
信阳学院报考点2018年考研报名现场确认公告
信阳学院报考点就2018年硕士研究生招生考试网上报名及现场确认工作有关事宜公告如下:
一、本报考点约束条件
1、信阳学院报考点代码:4159。
2、信阳学院报考点只接收本校应届本科毕业生报考。
3、按省招办规定,报考2018年全国硕士研究生考试中涉及的:
202俄语、314数学(农)、315化学(农)、414植物生理学与生物化学、415动物生理学与生物化学、203日语、408计算机学科专业基础综合、307临床医学综合能力(中医)、311教育学、312心理学、313历史学、法律(法学)、法律(非法学)、管理类这些科目及专业的考生,须选择指定的报名点进行网上报名和现场确认,具体可登录“信阳市招生考试办公室”(http://www.xyszsb.com/)查询“信阳市报考点2018年全国硕士研究生招生考试网报及现场确认公告”或查询“中国研究生招生信息网--网报公告”。
4、凡不符合本报考点要求的考生请勿选择本报考点,否则,一切后果由考生自负。
二、网上报名
2018年全国硕士研究生招生考试报名包括网上报名和现场确认两个阶段。所有参加2018年硕士研究生招生考试的考生均须进行网上报名、网上支付报考费,并亲自到报考点现场确认网报信息、采集身份证、指纹、面部照片等相关电子信息。
1、网上报名时间:2017年9月24日至9月27日每天9:00—22:00,为应届本科毕业生网上预报名时间;2017年10月10日—31日每天9:00—22:00,为网上报名时间。考生登录“中国研究生招生信息网”(公网网址:http://yz.chsi.com.cn),按网站的提示和要求真实、完整、准确填写本人网上报名信息。考生须在规定的网上报名时间内以网上支付的方式缴纳报考费112元/人(现场确认期间不接受现场缴费),收到缴费成功信息后,方可持报名号在规定时间内到本报考点进行现场确认,否则报名信息无效。
2、考生完成网上报名后,请打印出清单并牢记本人在网上报名中生成的报名号。考生在提交网上报名信息和网上支付报考费前,务必认真核准各项信息。报名期间,考生可自行修改网上报名信息或重新填报报名信息,但一位考生只能保留一条有效信息。逾期不再补报,也不...
08-17
北京有色金属研究总院考研分数线是多少?出国留学考研网为大家提供北京有色金属研究总院2018年考研分数线,更多考研资讯请关注我们网站的更新!
北京有色金属研究总院2018年考研分数线
2018年我院硕士研究生复试分数线定为:
材料科学与工程(一级学科):总分≥260分,政治、英语≥34分,业务课1、业务课2≥51分;
冶金工程(一级学科):总分≥255分,政治、英语≥34分,业务课1、业务课2≥51分;
矿物加工工程专业:总分≥255分,政治、英语≥34分,业务课1、业务课2≥51分;
分析化学专业:总分≥280分,政治、英语≥38分,业务课1、业务课2≥57分。
因时间关系我院不再向考生邮寄书面复试通知书,一志愿上线考生可直接参加复试,如达到分数线要求,拟放弃来我院参加复试的考生请向招办书面申请FAX:010-62043760。
小编精心为您推荐:
...08-17
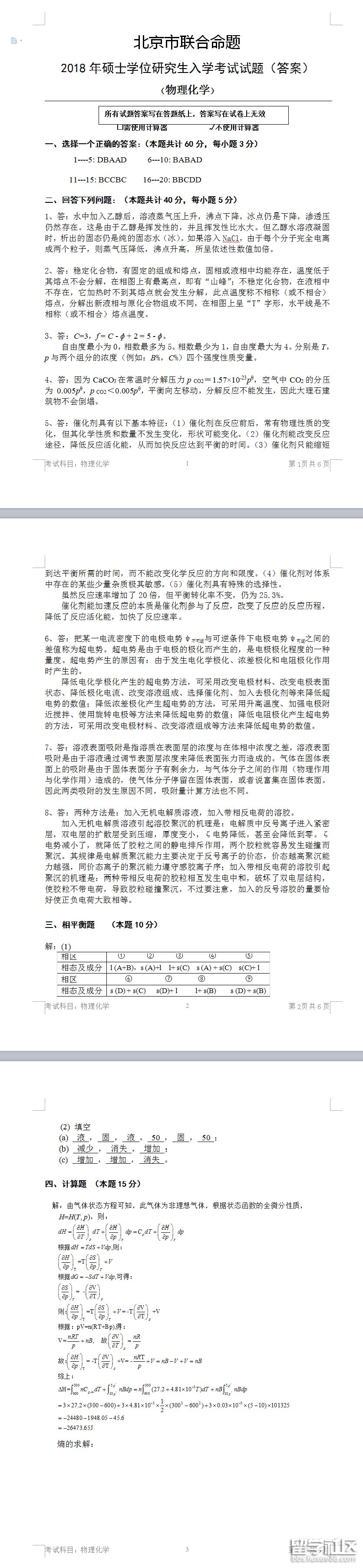
做完北京有色金属研究总院2018年考研物理化学试题后,是不是要对答案呢?出国留学考研网为大家提供北京有色金属研究总院2018年考研专业课答案:物理化学,更多考研资讯请关注我们网站的更新!
北京有色金属研究总院2018年考研专业课答案:物理化学


小编精心为您推荐:
08-17
北京有色金属研究总院物理化学考什么呢?出国留学考研网为大家提供北京有色金属研究总院2018年考研专业课试题:物理化学,更多考研资讯请关注我们网站的更新!
北京有色金属研究总院2018年考研专业课试题:物理化学


小编精心为您推荐:
出国留学网考研网为大家提供西安工程大学2018年考研复试录取办法,更多考研资讯请关注我们网站的更新!
西安工程大学2018年考研复试录取办法
根据《教育部关于印发<2018年全国硕士研究生招生工作管理规定>的通知》(教学〔2017〕9号)、《教育部关于加强硕士研究生招生复试工作的指导意见》(教学〔2006〕4号)、《教育部办公厅关于做好硕士研究生招生调剂工作的通知》(教学厅函〔2018〕14号)、《关于做好2018年硕士研究生招生录取工作的通知》(陕招办〔2018〕6号)文件精神,结合我校实际,特制定本办法:
一、指导思想和原则
(一)坚持科学发展观。正确处理发展与质量的关系,积极采取措施,切实提高生源质量。加强对优秀生源的吸引和选拔,对具有科研创新能力和成果的本科毕业生予以适当照顾;
(二)坚持科学选拔。遵循高层次专业人才选拔规律,采用多样化的考察方式,择优录取,确保生源质量;统筹兼顾,优化学科专业结构和生源结构;
(三)坚持公平公正。复试录取工作要求做到政策透明、程序公正、结果公开、监督机制健全,维护考生的合法权益,维护我校研究生招生工作良好信誉;
(四)全面提高复试教师素质,强化研究生导师在复试中的责任,针对不同学科专业特点和生源情况,对复试教师进行有关复试内容和复试方法等方面的培训,提高其选拔评价能力;
(五)坚持全面考查,突出重点。在对考生德智体等各方面全面考察基础上,突出对专业素质、实践能力以及创新能力等方面的考核;
(六)坚持客观评价。量化业务课考核成绩,综合素质考核要有较明确的等次结果;
(七)坚持以人为本,增强服务意识。
二、招生规模
以当年教育部下达我校的招生计划为准,在综合考虑各学院所属硕士点导师队伍、科研项目以及上一年度招生规模等因素的基础上,制订出我校当年分专业计划。
三、复试分数线
根据当年学术学位类和专业学位类全国硕士研究生招生考试考生进入复试的初试成绩基本要求及我校生源上线实际,合理确定我校当年全国硕士研究生招生考试考生进入复试的初试成绩基本要求。
四、基本要求
复试工作是招生的重要环节,具有创新人才和拔尖人才的选拔作用,所有拟录取考生必须经过复试,复试过程要全程录音录像。
(一)各硕士点所属学院要成立面试领导小组,面试领导小组负责制定本学院面试办法、具体内容、评分标准、程序,组织本学院所属各硕士点面试小组,监督各硕士点的面试组织、评判工作。
面试领导小组组长对本学院面试工作负责。
面试工作由各硕士点面试小组具体组织实施。面试小组成员一般为3-5人,但不少于3人,每生面试时间一般不少于20分钟;面试小组成员须现场不记名独立评分,最后得分按平均分计算。
面试小组组长对本硕士点面试工作负责。面试成绩须经面试小组全体成员签字后有效。
各学院党总支负责安排专人全面监督本学院各硕士点的面试工作。监督人员在面试工作中进行巡视和纪律检查。本学院面试工作结束后,监督人员应...
出国留学网考研网为大家提供佳木斯大学2018年考研调剂信息,更多考研资讯请关注我们网站的更新!
佳木斯大学2018年考研调剂信息
调剂专业及缺额为动态,请考生及时关注。
口腔医学有部分缺额,请考生关注。
口腔已录满。
4月4日发布:现有部分专业存在缺额,请考生关注。
小编精心为您推荐:
2018考研调剂系统:http://yz.chsi.com.cn/yztj/
出国留学网考研网为大家提供2018年考研调剂信息汇总(3月29日),更多考研资讯请关注我们网站的更新!
2018年考研调剂信息汇总(3月29日)
吉林
湖北
陕西
北京
华北计算机系统工程研究所2018考研调剂(北京4月2日复试)
海南
湖南
中南大学2018高级管理人员工商管理硕士(EMBA)校外考研调剂通知
小编精心为您推荐:
03-29
出国留学网考研网为大家提供吉林师范大学2018年考研调剂(3月29日),更多考研资讯请关注我们网站的更新!
吉林师范大学2018年考研调剂(3月29日)
根据我校硕士研究生复试情况,拟在部分专业继续接收调剂生,现将有关事宜通知如下:

注:①旅游与地理科学学院、生命科学学院、美术学院、音乐学院、体育学院五个学院及文学院汉语国际教育专业、历史文化学院中国史专业满族历史与文化方向的全日制硕士研究生及全部非全日制硕士研究生在我校四平校区培养,其他全日制硕士研究生均在长春校区培养。
②传媒学院考生复试地点在我校长春校区,其他学院考生复试均在我校四平校区。
二、调剂基本条件
1.符合调入专业的报考条件。
2.初试成绩符合第一志愿报考专业在国家A类线的教育部《2018年全国硕士研究生招生考试考生进入复试的初试成绩基本要求》。
3.考生调剂基本条件须符合教育部《2018年全国硕士研究生招生工作管理规定》中的考生调剂基本条件”。
4.985、211院校毕业生优先,并可获得优秀新生奖学金(985、211院校普通全日制应、往届毕业生并具有学士学位)。
三、调剂流程及说明
1.系统开放时间为2018年3月29日16:30,考生登陆研究生招生信息网(http://yz.chsi.com.cn )凭本人帐号和密码进入调剂系统,填报调剂志愿。
2.我校通过研招网调剂系统对拟接收的调剂考生发送复试通知,接到我校复试通知的调剂考生须在规定时间内登录调剂系统确认。36小时内未收到我校复试通知的调剂考生,可自行选择修改调剂志愿。
3.接到我校复试通知的调剂考生在规定时间内登录调剂系统确认,并登录我校研究生院网站查看我校复试通知及招生目录规定的复试科目。
4.复试结束后,我校会通过研究生招生信息网向考生发放待录取通知,考生规定时间内接受待录取,否则取消录取资格。
5.因在调剂工作过程中,各学科专业调剂志愿满额后将适时关闭“调剂系统”,具体可调剂专业以调剂系统公布为准。
四、联系方式
联系部门:吉林师范大学研究生招生办公室
联系人:刘老师
地点:吉林师范大学(四平校区)田家炳教学楼二楼
联系电话:0434-3294603
通讯地址:吉林省四平市铁西区海丰大街1301号吉林师范大学研究生招生办公室,...
03-28
出国留学网考研网为大家提供青海师范大学2018年考研复试时间,更多考研资讯请关注我们网站的更新!
青海师范大学2018年考研复试时间
一、3月30日上午9:00——下午5:30全体复试考生报到,办理相关手续。5:30以后报到者,请先与报考院系联系,自行安排住宿事宜,第二天面试结束后办理报到手续。
二、3月31日上午到指定医院参加体检(含空腹抽血)。
三、3月31日下午14:30——16:30,全体复试考生参加专业课笔试。
四、4月1日上午8:20——12:30,全体复试考生参加由各院系组织的专业综合素质面试
五、4月1日下午,未完成专业综合面试的专业继续组织考生进行专业综合面试,同等学历考生加试。
六、所有考生报到时交验以下材料:
1、身份证原件和复印件;
2、准考证;
3、学历证书原件和复印件;
4、业绩证明材料原件和复印件;
5、大学历年学习成绩登记表(交至院系);
6、应届本科毕业生学籍证明或学生证(交至院系);
七、享受少数民族政策的考生须在3月26日前向相关院系提供教育部要求的相关材料。(1、报考地处二区招生单位,且毕业后在国务院公布的民族区域自治地方就业的少数民族普通高校应届本科毕业生考生;或者2、工作单位在国务院公布的民族区域自治地方,且定向就业原单位的少数民族在职人员考生。)
八、复试考生在报到时准备本人近期正面免冠1寸照片一张(体检表使用);
九、复试考生在报到时按要求交纳体检费(100元);
报到地点:青海师范大学北校区田家炳教育书院楼前。
青海师范大学研究生院
二〇一八年三月十七日
小编精心为您推荐:
2018年考研推荐访问