出国留学网专题频道2020中考报名时间栏目,提供与2020中考报名时间相关的所有资讯,希望我们所做的能让您感到满意!
06-03
中考考试补考报名时间已经出来了,还不知道的小伙伴们看过来,下面由出国留学网小编为你精心准备了“2020河北石家庄中考信息技术学科考试补考报名时间【通知】”,持续关注本站将可以持续获取更多的考试资讯!
2020河北石家庄中考信息技术学科考试补考报名时间【通知】
从石家庄市政府了解到,2020河北石家庄中考信息技术学科考试补考报名时间已公布,具体如下:
石家庄市教育局日前印发《石家庄市2020年初中信息技术学科升学考试补考工作实施方案》,未参加石家庄市2019年初中信息技术学科升学考试的现初三学生、社会考生6月4至5日报名补考,6月23日正式考试,考试成绩计入中考总成绩。
此次补考报名对象为未参加石家庄市2019年初中信息技术学科升学考试的现初三学生,包括从我省外地市或外省转入到我市的现初三年级学生、因各种原因未能参加石家庄市2019年初中信息技术学科升学考试的现初三学生和准备参加今年中考的社会考生。已参加过石家庄市2019年初中信息技术学科升学考试的现初三学生,一律不得再参加补考。
据悉,考试依托我市教育城域网完成。6月4日至5日,登录网上报名系统上报考生数据和考生电子照片;6月9日,考点认定、考场安排;6月10日,打印准考证;6月18日,系统测试;6月23日,正式考试。每场考试规定用时30分钟,考生交卷后计算机评分系统自动完成阅卷并显示成绩。考试内容、考试题型及分值按“石家庄市初中信息技术学科升学考试说明”执行,试卷满分100分,考生考试成绩最终折算成10分制成绩计入中考总成绩。
市教育局特别提醒,需要补考考生切勿错过报名时间,详情请咨询所在县(市、区)教育局信考办,并严格遵守防控措施,规范参加考试。
推荐阅读:
05-16
当我们心中梦想努力奋斗时,梦想也会离我们更进一步,下面由出国留学网小编为你精心准备了“河北保定2020中考报名时间”,持续关注本站将可以持续获取中考资讯!
河北保定2020中考报名时间
保定市教育考试院最新消息,2020年中考报名工作将于5月18日至28日进行。所有到考试院报名的借读生均须提前通过微信下载搜索“冀时办”下载“河北健康码”,如实填写个人信息。
2020年中考报名工作将于5月18日至28日进行。初中在校生中考报名时间为5月18日至28日,主城区在外地借读和非在校考生报名时间为5月28日。各县(市、区)在外地借读考生的报名时间由县(市、区)自定。
报名时,在校就读的毕业生由学籍所在学校到市教育考试院、县(市、区)招办办理集体报名手续。
主城区在外地借读的考生和往届考生在市教育考试院(莲池北大街632号)报名。所需材料应届生为:《户口簿》、借读地学籍管理部门出具并加盖印章的学生学籍基本信息证明、报名费。往届考生为毕业证、《户口簿》、报名费。考虑当下疫情,所有到我院报名的借读生均须提前通过微信下载搜索“冀时办”下载“河北健康码”,如实填写个人信息。
各县(市、区)在外地借读的考生到县(市、区)招办指定的地点报名。
...05-16
中考时间已经出来,还不知道的考生赶紧看过来,下面出国留学网小编为你精心准备了“2020新疆克拉玛依中考报名时间”,快来了解吧,关注本站资讯,将提供及时中考信息!
2020新疆克拉玛依中考报名时间
今年我市初中学业水平测试(简称“中考”)网上报名工作将于18日截止。由考生所就读学校统一使用“2020年初中学业水平测试招生管理系统”网上报名,网址为新疆招生网(http://www.xjzk.gov.cn/)。
昨日,记者从克拉玛依市招生考试中心获悉,按照《关于做好克拉玛依市2020年自治区初中学业水平测试报名工作的通知》(以下简称《报名工作通知》)要求,目前在我市就读且有学籍的2020年应届初中毕业生均可报名参加考试。
根据《报名工作通知》要求,报名内地新疆高中班、内地新疆中职班的学生必须满足以下五个条件:首先,拥护四项基本原则,自觉维护社会稳定和民族团结,遵纪守法,无违法犯罪记录,思想政治品德考核合格;其次,应届初中毕业生,报名内高班的考生年龄不超过17岁(2003年1月1日以后出生);第三,在疆初中阶段三年完整学籍且连续实质性就读。学籍状态正常,学籍信息与身份证信息一致;第四,身体健康;第五,考生及其父亲或母亲或其他法定监护人在疆内有常住户籍(2017年1月1日前迁入)。
市招生考试中心工作人员表示,举办内高班和内职班是国家重要的惠民政策,推荐成绩优异的学生报考内高班;鼓励普通高中升学困难的学生根据自己的实际情况报考内职班。
特别值得注意的是,区内初中班毕业生在报名时必须在“考生特征”勾选“区内初中班毕业生”这一特征,并且在“是否报名内高班/内职班”选项中统一选择“报名内高班”。非区内初中班毕业生根据实际在“是否报名内高班/内职班”选项中从“否、报名内高班、报名内职班”三者中选择一项。考生被内高班或内职班录取后,不再参与后续批次录取。
该工作人员特别提醒,根据疫情防控要求,所有考生和考务人员在考前40天内不得跨县域流动(即离开克拉玛依)。
今年,按照自治区教育厅“中考不出校”的原则,考生将在各就读学校参加考试。
...05-16
中考时间即将到来,为了帮助考生能够更好的备考中考,下面由出国留学网小编为你精心准备了“山西晋中2020中考报名时间”,持续关注本站将可以持续获取更多的中考资讯!
山西晋中2020中考报名时间

现将晋中市2020年高中阶段教育学校招生考试(以下简称“中考”)报名工作安排如下。
一、组织领导
2020年中考报名工作在市招委、市教育局的领导下,由各县(区、市)教育、招生部门具体负责组织实施。各县(区、市)要高度重视中考报名期间的疫情防控工作,依据国家和省、市、县有关疫情防控要求和精神制定切实可行的防控工作方案和应急预案,建立内部疫情防控组织体系,坚决杜绝因报名环节疏漏而产生疫情防控风险,确保中考报名工作安全、有序、顺利进行。
二、报名
1、报名条件
①遵守中华人民共和国宪法和法律;
②身体健康;
③2020年参加中考招生录取的考生应为应届初中毕业生或具有同等学力的考生;2021年参加中考招生录取的考生原则上要求具有晋中市初二年级学籍。
2、报名时间、报名范围
①2020年5月13日8:00至5月15日23:00,报名参加初二年级起点,文化课考试科目为地理、生物的考生,须符合下列条件之一:
2021年参加中考招生录取的初二年级应届考生;
2020年参加中考招生录取,未取得晋中市2019年地理、生物中考成绩的考生;
2020年参加中考招生录取,初中阶段休(复)学考生和九年级不在学籍所在地报名的我市应届考生。
②参加2020年中考招生录取的考生,应在2020年5月18日8:00至5月19日23:00,参加初三年级起点,文化课考试科目为语文、数学、英语、历史、道德与法治、物理、化学的考试报名。
3、报名方式:网上报名。
应届初中毕业生原则上在学籍所在县(区、市)报名,由所在学校集体办理报名手续;非应届初中毕业生到户籍所在县(区、市)招办或由其指定的报名点办理报名手续。
考生报名时,不分报考类别。晋中市直属学校(单位)的考生由榆次区招考中心负责组织管理。
4、网上报名要求
考生应在规定时间自行登录“晋中教育网”(http://jyj.sxjz.gov.cn),进行网上报名。报名期间,考生可自行修改网上报名信息。逾期不安排补报名,也不得修改报名信息。
三、现场确认
1、考生须按要求在各县(区、市)招办或由其指定的现场确认点进行现场确认,并按要求持第二代居民身份证号、户口簿(身份证)、学力证明等有效证件进行信息采集、缴纳报名考试等费用。
2、2020年参加中考招生录取的下列考生现场确认时需持有关部门出据的留有存根的正式证明或证件(资料)原件。
①烈士...
05-16
新一轮的中考时间已经出现,还不知道的考生看过来,下面由出国留学网小编为你精心准备了“湖北荆门2020中考报名时间”,持续关注本站将可以持续获取更多的中考资讯!
湖北荆门2020中考报名时间
01
报名对象
2020年全市应届初中毕业生
02
报名时间安排
初中毕业生数据库导入:
5月20—25日
电子照相、报名信息审核:
5月26—29日
2020年中考报名要求全市统一使用“湖北省高中阶段学校招生管理信息系统”, 实行网上统一报名。具有我市初中学籍的应届初中毕业生在学籍所在学校报名参加中考。各地中考报名人数将作为分解下达高中阶段学校招生计划的重要依据。
03
报名流程
★ 学校将符合报名条件的考生,按要求输入(或导入)基本信息。
★ 学校持网上报名系统生成的考生名册,到当地教育局基教科(股)审核考生报名资格(市直相关学校到市教育局基教科审核)。
★ 学校将审核合格名册报送当地中考办备案,并生成考生报名号。
各相关单位应指派专人负责考生资格审查工作,认真核对考生姓名、身份证号码、国编初中学籍号等关键信息,确保报名信息与学籍信息完全一致。关键信息没有通过省级比对的,将无法注册普通高中学籍。报名工作结束后,将不再另行安排补报和信息修改。
...01-02
中考报名时间已经出来了,还不知道的考生赶紧看过来,出国留学网小编为你精心准备了“上海2020中考报名时间【已公布】”,快来了解吧,关注本站资讯,将提供及时中考信息!
上海2020中考报名时间【已公布】
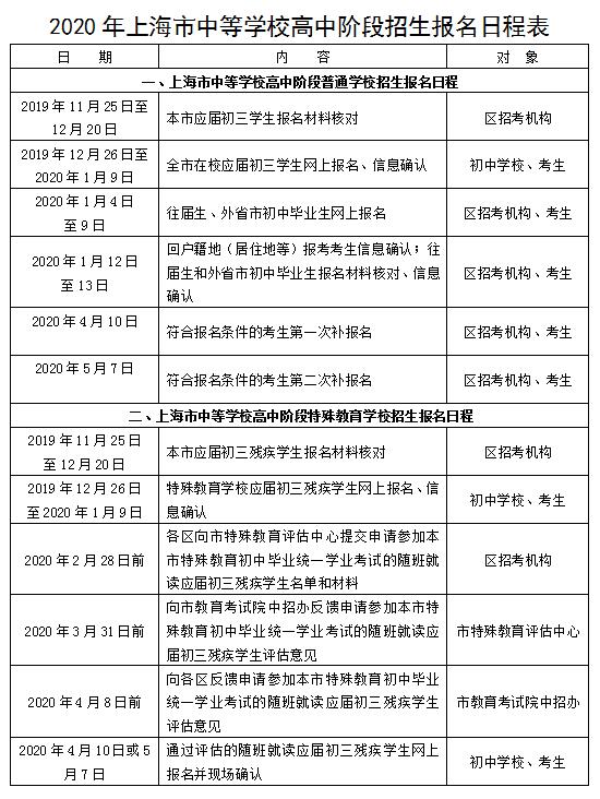
根据上海市教育考试院发布的《关于做好2020年上海市中等学校高中阶段招生报名工作的通知》获悉,2020年上海中考报名时间安排如下:
一、报名时间及方式
2020年上海市中等学校高中阶段招生报名工作由上海市教育考试院具体负责。本市应届初三学生基本信息由本市“基础教育学生学籍信息系统”直接对接报名库。
(一)核查报名材料
符合本通知报名条件的考生须提供相关证明材料的原件及复印件,由初中学校和各区招生考试机构(以下简称“区招考机构”)进行核查、留档。
本市应届初三学生报名材料核对时间为2019年11月25日—12月20 日。核对信息后,学生信息如需修改的,关健信息须在“基础教育学生学籍信息系统”中进行修改后对接到中考报名库,其余信息可在中考报名库中进行修改。其他符合条件的考生报名材料在网上报名成功后进行核对。
考生关健信息采集来源要求:中国大陆居民以户口本信息为准;港澳台居民以《中华人民共和国港澳居民居住证》/《中华人民共和国台湾居民居住证》或港澳居民来往大陆通行证/台湾居民来往大陆通行证信息为准;外籍学生以护照信息为准。
2020年2月28日前,各区向市特殊教育评估中心提交申请参加本市特殊教育初中毕业统一学业考试的随班就读应届初三残疾学生名单和材料,评估结果于2020年4月8日前反馈各区招考机构。
(二)网上报名和信息确认
1.集体报名
符合本通知报名条件的本市应届初三学生由其学籍学校统一组织网上报名,时间为2019年12月26日—2020年1月9日。其中在学籍所在区参加报名的本市应届初三学生的信息确认与网上报名同时进行,回户口所在地(居住地等)参加报名的本市应届初三学生的信息确认时间为2020年1月12日—13日。
通过评估的随班就读应届初三残疾学生网上报名并现场确认的时间与补报名时间同步。
2.个别报名
符合本通知报名条件的本市往届初中毕业生、结业生或外省市初中毕业生网上报名时间为2020年1月4日—9日,材料核对、信息确认时间为2020年1月12日—13日。
(三)补报名
符合本通知第一部分第(一)(二)(四)款规定的报名对象,如在统一报名时未能取得有效的证明材料,最迟应于2020年5月7日前持有效证明材料向区招考机构提出申请,经区招考机构核对并报市教育考试院中招办后予以补报名。参加补报名的考生从获得报名资格起按本市中招相关政策执行。
二、具体日程安排见附件

2020中考报名时间推荐访问