出国留学网专题频道2020初级会计师考试大纲栏目,提供与2020初级会计师考试大纲相关的所有资讯,希望我们所做的能让您感到满意!
06-12
初级会计师备考已经进入关键时刻,知识点对于考生的作用无比重要,下面由出国留学网小编为你精心准备了“2020初级会计师《会计实务》考试大纲【下】”,持续关注本站将可以持续获取更多的考试资讯!
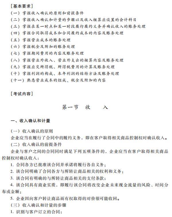
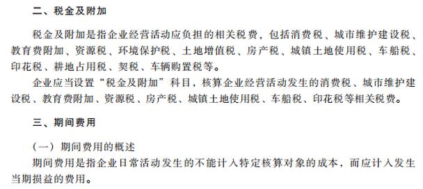
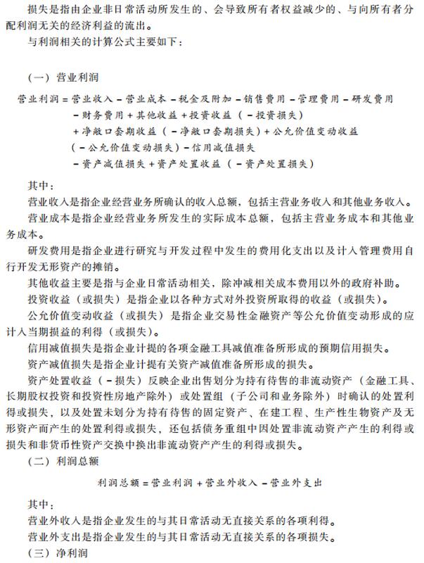
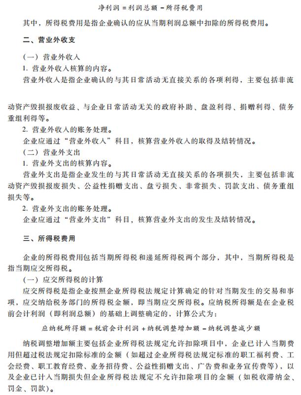
——第五章 收入、费用和利润







06-12
现如今已经进入备考状态中,备考好知识点非常重要,下面由出国留学网小编为你精心准备了“2020初级会计师《会计实务》考试大纲【上】”,持续关注本站将可以持续获取更多的考试资讯!
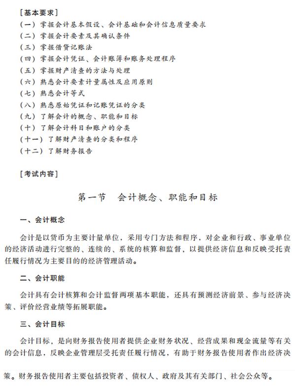
财政部2020年初级会计实务考试大纲已发布,大家可以按大纲进行复习备考了,2020年初级会计实务考试大纲第一章如下:
——第一章 会计概述







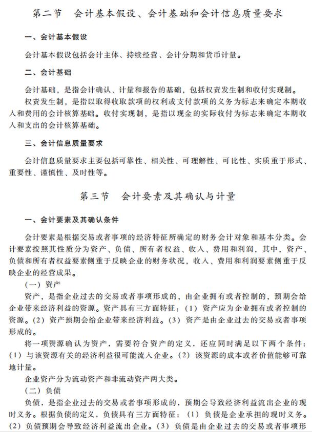
——第二章 资产
...
2020初级会计师考试大纲推荐访问