出国留学网专题频道2020江苏高考文综试卷栏目,提供与2020江苏高考文综试卷相关的所有资讯,希望我们所做的能让您感到满意!
07-11
全国高考试题已经陆续出完,想知道考试试题的考生赶紧了解一下,下面由出国留学网小编为你精心准备了“2020江苏高考文综试卷及答案(图文版)”,持续关注本站将可以持续获取高考资讯!
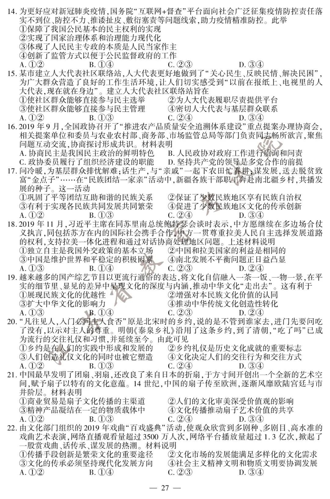
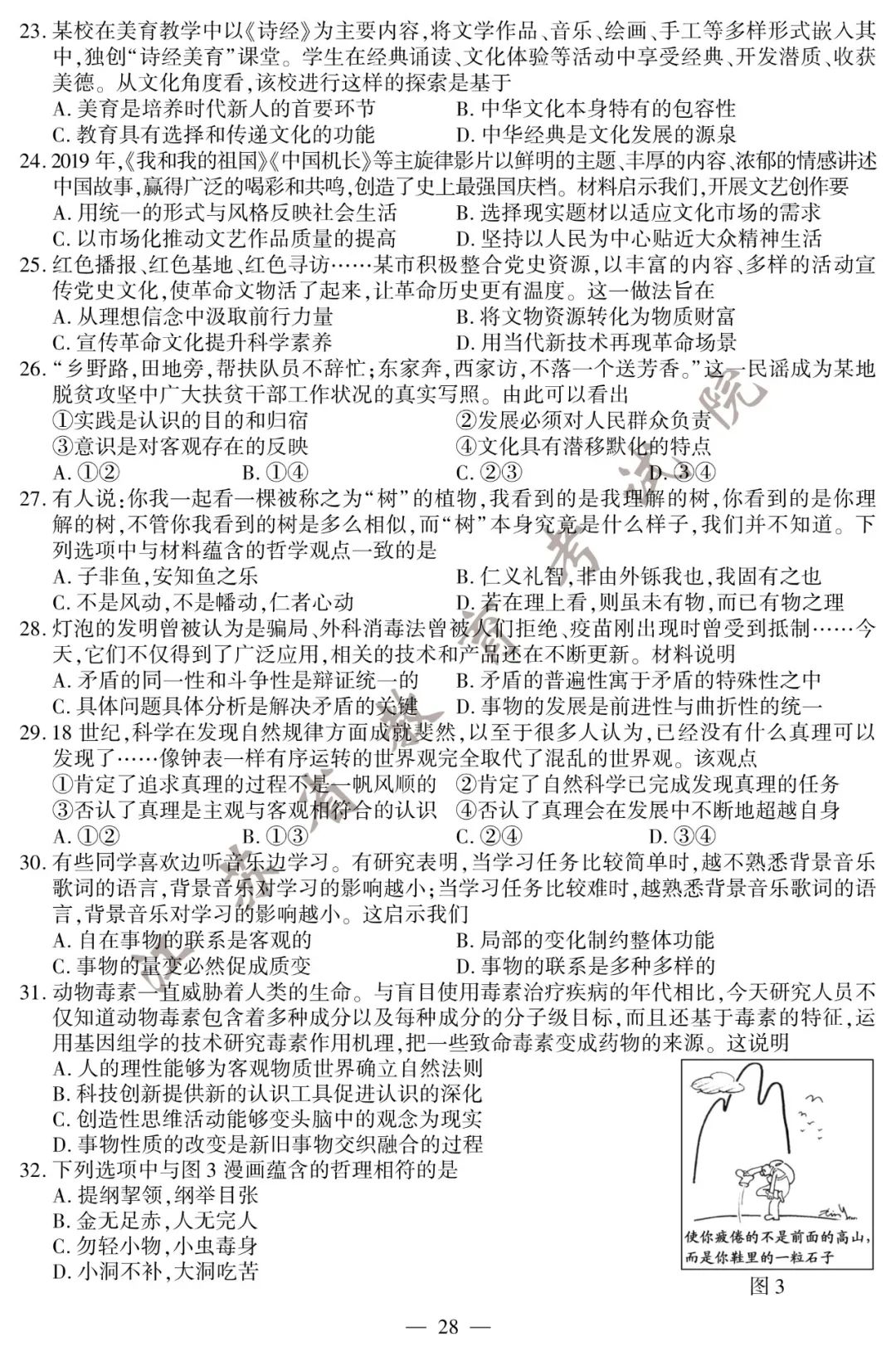
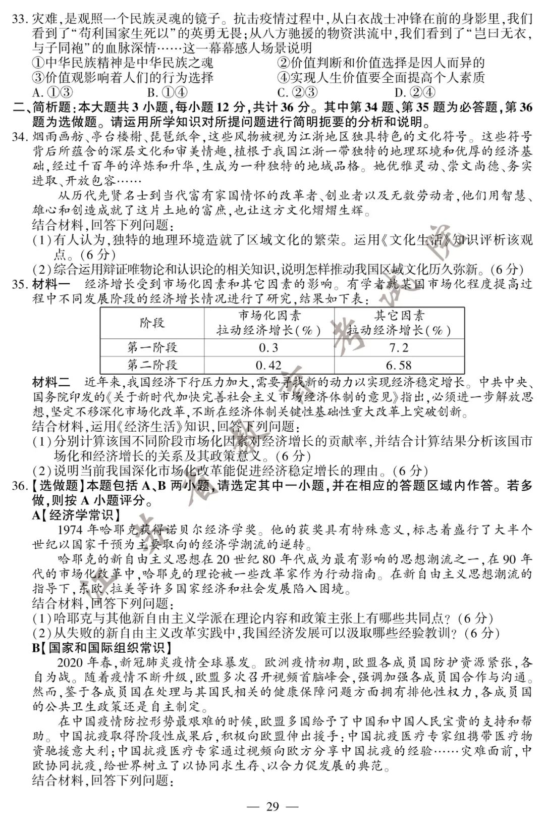
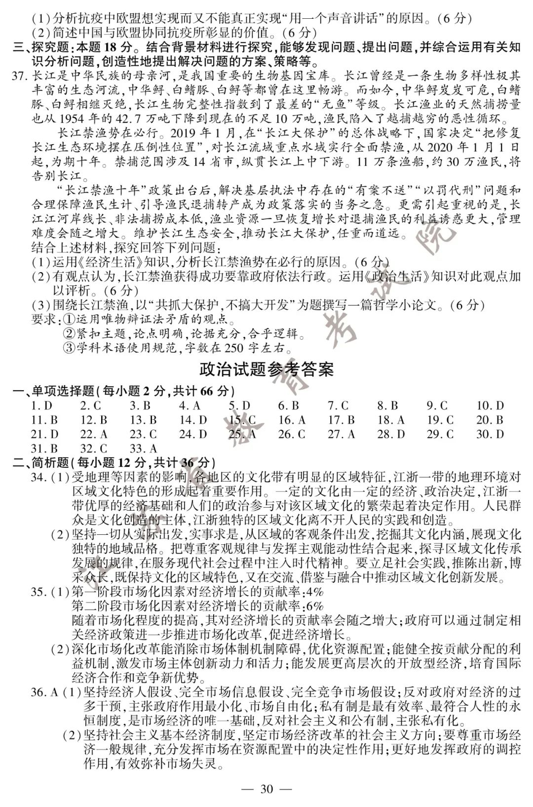
2020江苏高考文综试卷及答案(图文版)
政治







历史



06-10
江苏高考频道考后为您首发2014江苏高考文综试题,大家才从考场上下来,相信大家对自己试卷上的答案都还有印象,既然这样,不如趁着这个机会,大家对照一下答案,也好对自己接下来的空闲时间有一个安排。如果登陆本页面没有更新,可以按ctrl+F5刷新一下,希望对大家有所帮助。

2014高考真题栏目精心推荐:








[p...
06-10
一年一度的高考在众人面前揭开了她神秘的面纱,今年又有不计其数的考生奔赴高考战场,这一次高考战役,大家满怀信心,而从考场里出来以后大家是否想要了解自己的考试情况到底如何呢?为了及时为江苏的高考考生们提供高考资讯,出国留学网高考频道会及时为广大考生提供2014年江苏文综高考真题及答案,有需要查看高考真题和答案的考生可以登陆本网站进行查找。

2014高考真题栏目精心推荐:








06-06
高考是每一个人人生的洗礼,是一次绚丽的涅槃,通过高考成熟心智,面对挑战,迎难而上。出国留学网首页将在考后为各位考生公布江苏高考文综试卷及答案2016,请广大考生和家长注意关注本页面的更新,如果没有显示请按crtl F5刷新。小编提醒,沉着应考,成功在手。更多江苏高考分数线、江苏高考成绩查询、江苏高考志愿填报、江苏高考录取查询信息等信息请关注我们网站的更新!
| 江苏高考文综试卷及答案2016发布入口 |
温馨提示:2016年高考真题及答案将在考后公布!尽请期待!
以下是出国留学网江苏高考真题及答案频道为大家提供的2016年江苏高考真题及答案:
06-07
高考网是专注于高考方方面面的专业网站,本网站在2015江苏高考结束后,以最快的速度把2015江苏高考文综真题及答案呈现出来,一旦高考真题及答案发布,将在此表页的头条显示,如果您需要查找的真题及答案没有显示,请按ctrl+F5进行刷新。希望对大家有所帮助。
| 2015年江苏高考文综试题及答案发布入口 |
以下出国留学网江苏高考试题及答案频道为大家提供的2015年江苏高考试题及答案:
| 2015年江苏高考试题及答案 | ||
| 地区 | 真题 | 答案 |
06-11
高考是梦想开始的地方,是人生重要的转折点,每一个人对高考都有自己独一无二的感受。2018 年高考已经落幕,下面是出国留学网高考频道为广大考生提供“2018江苏高考文综试卷及答案”,更多高考分数线、高考成绩查询、高考志愿填报、高考录取查询信息等信息请关注本站的更新!
2018江苏高考文综试卷及答案
2018江苏高考政治试卷及答案:



2018江苏高考地理试卷及答案:


06-07
六月高考,一次站在天堂口的较量,成与败,天堂或地狱,都是自己手掌的线,牵一发而动全身。江苏高考这场无硝烟的战场,你站在那仰望何处?出国留学网高考频道第一时间为您提供2015江苏高考文综真题及答案解析,让全国各位考生更了解高考,懂的分析成败。
| 2015年江苏高考文综试题及答案发布入口 |
以下出国留学网江苏高考试题及答案频道为大家提供的2015年江苏高考试题及答案:
| 2015年江苏高考试题及答案 | ||
| 地区 | 真题 | 答案 |
| 江苏 | ||
06-06
高考考完头脑一片空白?出国留学网为你排忧解难。考后出国留学网为您独家奉上2016江苏高考文综试卷及答案,为你和你的小伙伴分析考试成败,总结考试规律。请各位密切关注出国留学网首页,我们将第一时间把高考相关咨询呈现在你的眼前。更多江苏高考分数线、江苏高考成绩查询、江苏高考志愿填报、江苏高考录取查询信息等信息请关注我们网站的更新!
| 2016江苏高考文综试卷及答案发布入口 |
温馨提示:2016年高考真题及答案将在考后公布!尽请期待!
以下是出国留学网江苏高考真题及答案频道为大家提供的2016年江苏高考真题及答案:
| 2016年江苏高考真题及... |
2020江苏高考文综试卷推荐访问