出国留学网专题频道2020黄冈师范学院分数线栏目,提供与2020黄冈师范学院分数线相关的所有资讯,希望我们所做的能让您感到满意!
08-26
2020年黄冈师范学院录取分数线已通知,下面由出国留学网小编为你精心准备了“2020年黄冈师范学院录取分数线”,持续关注本站将可以持续获取高考资讯!
2020年黄冈师范学院录取分数线
2020年录取工作尚在陆续进行中,相关录取工作结束后,考生即可查询录取结果(因各省、市、区录取进度不同,若查询不到录取结果,请耐心等待,相关录取工作结束后,学校会及时更新查询数据)。
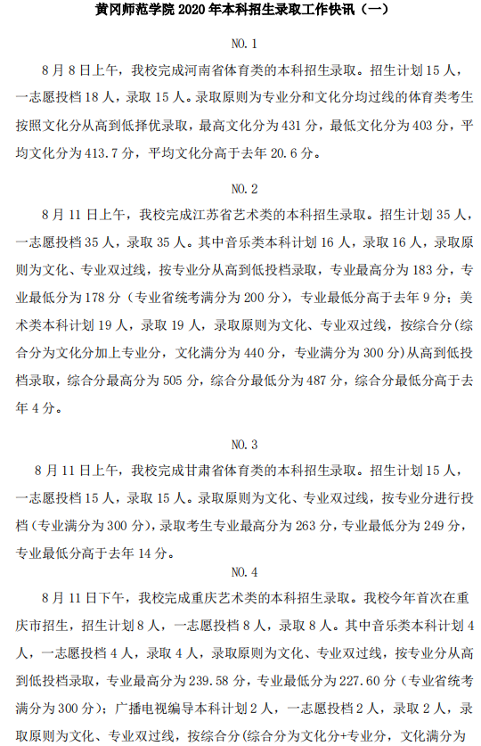
黄冈师范学院2020分数线



高考录取动态有哪几种状态
1、一般情况下,高考录取状态有“自由可投”、“已投档”、“院校在阅”、“录取待审”和“录取”等五种。
2、查询到的考生状态有“自由可投”、“已投档”、“院校在阅”、“录取待审”和“录取”等五种。
(1)当考生查询到自己的考生状态为“自由可投”时,表示该考生的电子档案在信息库,没有投到任何院校;或者是经投档后被退回,仍然处于在库状态。
(2)当考生查询到自己的考生状态为“已投档”时,表示该考生电子档案已经被投档至某一招生院校。此种状态下可以查到所投院校。
(3)当考生查询到自己的考生状态为“院校在阅”时,表示招生院校已经下载了已投档考生的电子档案,正在审阅。此种状态下可以查到阅档的院校。
(4)当考生查询到自己的考生状态为“录取待审”时,表示省教育考试院录检工作人员已对招生学校提出的拟录取意见完成了审核,等待审批组办理最后的审批手续,包括打印新生录取名册、审核已录考生是否符合政策规定、盖章等。此种状态下可以查到录取院校和录取专业。
(5)“录取”状态代表考生经过省教育考试院审核同意,已经被招生学校正式录取。该生整个录取流程全部完成。此种状态下可以查到录取院校和录取专业。
推荐阅读:
03-12
出国留学网考研国家线频道为大家提供2015黄冈师范学院考研分数线,请大家及时关注考研复试信息及考研调剂信息!
2015年全国硕士研究生招生考试考生进入复试的初试成绩基本要求(学术学位 类).

2015年全国硕士研究生招生考试考生进入复试的初试成绩基本要求(专业学位类)

备注:
*A类考生:报考地处一区招生单位的考生。
*B类考生:报考地处二区招生单位的考生。
一区系北京、天津、河北、山西、辽宁、吉林、黑龙江、上海、江苏、浙江、安徽、福建、江西 、山东、河南、湖北、湖南、广东、重庆、四川、陕西等21省(市);
二区系内蒙古、广西、海南、贵州、云南、西藏、甘肃、青海、宁夏、新疆等10省(区)。
*工学照顾专业:力学[0801]、冶金工程[0806]、动力工程及工程热物理[0807]、水利工程[0815] 、地质资源与地质工程[0818]、矿业工程[0819]、船舶与海洋工程 [0824]、航空宇航科学与技术[0825] 、兵器科学与技术 [0826]、核科学与技术[0827]、农业工程[0828]。
*中医类照顾专业:中医学[1005]、中西医结合[1006] 。
*享受少数民族政策的考生:①报考地处二区招生单位,且毕业后在国务院公布的民族区域自治地 方就业的少数民族普通高校应届本科毕业生考生;或者②工作单位在国务院公布的民族区域自治地方,定 向就业原单位的少数民族在职人员考生。
*工程照顾专业: 冶金工程[085205] 动力工程[085206] 水利工程[085214] 地质工程[085217] 矿 业工程[085218] 船舶与海洋工程[085223] 安全工程[085224] 兵器工程[085225] 核能与核技术工程 [085226] 农业工程[085227] 林业工程[085228] 航空工程[085232] 航天工程[085233]
*临床医学中医类照顾专业: 中医内科学[105118] 中医外科学[105119] 中医骨伤科学[105120] 中医妇科学[105121] 中医儿科学[105122] 中医五官科学[105123] 针灸推拿学[105124] 民族医学(含藏 医学、蒙医学等)[105125] 中西医结合临床[105126]
近日,教育部公布《2015年全国硕士研究生招生考试考生进入复试的初试成绩基本要求》,并要 求各省、自治区、直辖市教育招生主管部门和研究生招生单位严格执行《2015年全国硕士研究生招生工作 管理规定》,切实做好复试录取工作,提高研究生招生选拔...
05-27
高考分数线是考生和家长最为关注的内容之一,因此出国留学网高考频道的小编为您收集整了此内容。本页内容主要是黄冈师范学院在地区的高考分数线资讯。谢谢您的访问!最后,预祝各位考生在今年的高考中能够取得优异成绩。
学校类型: 普通本科 所在地: 湖北 性质类别:师范类
通讯地址: 湖北省黄冈市黄州科技开发区新港二路146号
联系电话: 0713-8616617
E―mail :
网 址:http://www.hgnc.net/
更多高校录取分数线:https://www.liuxue86.com/gaokao/
平均分是指所有被录取考生的平均分数。平均分,是考生当年进入高校所平均水平的体现。比较几年的平均分,如果考生都能够处于这个位置,那该考生被录取的可能性在不发生特别意外的情况下是非常大的。可以说,使用好平均分就能很好避免“大小年”的影响。因此,我们在使用分数线时,应将最高分、最低分和平均分结合使用,并特别重视平均分的意义。
相对于平均分,录取线差更具参考价值,而且是高考填报志愿的重要参考依据,所谓录取线差是该院校当年平均录取分数与其在所在招生批次录取控制分数线的差值,中国教育在线建议考生用“录取线差”来分析。由于每年高考模式不一、高考试卷难度有别,造成各个院校各年度的录取分数可能发生较大的变化。但是通过大量的统计和分析,我们发现,对多数院校来说,尽管录取分数波动较大,但其录取线差一般波动不会太大。所以应该逐年计算目标院校往年的录取线差:
03-18
2017年黄冈师范学院考研分数线3月15日已经公布,出国留学网考研网为您提供2017黄冈师范学院考研分数线,更多考研复试及考研调剂信息请关注我们网站的更新!
2017黄冈师范学院考研分数线
2017年全国硕士研究生招生考试考生进入复试的初试成绩基本要求(学术学位类)
|
学科门类(专业)名称
|
A类考生①
|
B类考生②
|
备 注
|
||||
|
总分
|
单科(满分
=100分) |
单科(满分
>100分) |
总分
|
单科(满分
=100分) |
单科(满分
>100分) |
||
| 哲学 |
285
| ||||||
03-13
2016年黄冈师范学院考研分数线终于出来了,出国留学网考研网为您提供黄冈师范学院2016考研分数线,请大家及时关注各院校考研复试及考研调剂信息,以便顺利录取!
黄冈师范学院2016考研分数线
2016年全国硕士研究生招生考试考生进入复试的初试成绩基本要求(学术型学位类)
| 学科门类(专业)名称 | A类考生① | B类考生② | 备注 | ||||
| 总分 | 单科(满分=100分) | 单科(满分>100分) | 总分 | 单科(满分=100分) | 单科(满分>100分) | ||
| 哲学 | 280 | 36 | 54 | ||||
06-23
2015年高考在大家的期待中到来,报考黄冈师范学院学校的考生们注意了!2015年黄冈师范学院高考分数线还未公布,黄冈师范学院高考分数线一般在6月下旬公布,出国留学网 高考频道为您开通2015年黄冈师范学院高考分数线发布入口,大家可以关注我们网站高考分数线的更新。
本网站将首先发布2015年黄冈师范学院高考分数线相关信息,请考生们随时关注 本网站的2015年湖北高考分数线。
2015年黄冈师范学院高考分数线还没有公布之前,大家可以参考[湖北历年高考分数线 以及2015年各省高考分数线预测汇总及2015 年高考分数线,让自己的心里有个数,黄冈师范学院分数线历年浮动应该不会太大的。
05-27
高考分数线是考生和家长最为关注的内容之一,因此出国留学网高考频道的小编为您收集整了此内容。本页内容主要是黄冈师范学院在广东地区的综合高考分数线资讯。谢谢您的访问!最后,预祝各位考生在今年的高考中能够取得优异成绩。
学校类型: 普通本科 所在地: 湖北 性质类别:师范类
通讯地址: 湖北省黄冈市黄州科技开发区新港二路146号
联系电话: 0713-8616617
E―mail :
网 址:http://www.hgnc.net/
更多高校录取分数线:https://www.liuxue86.com/gaokao/
| 文科录取分数线 理科录取分数线 | ||||||
| 广东- 综合 | 最低分 | 最高分 | 平均分 | 录取批次 | 录取线差 ? | |
05-27
高考分数线是考生和家长最为关注的内容之一,因此出国留学网高考频道的小编为您收集整了此内容。本页内容主要是黄冈师范学院在广西地区的理科高考分数线资讯。谢谢您的访问!最后,预祝各位考生在今年的高考中能够取得优异成绩。
学校类型: 普通本科 所在地: 湖北 性质类别:师范类
通讯地址: 湖北省黄冈市黄州科技开发区新港二路146号
联系电话: 0713-8616617
E―mail :
网 址:http://www.hgnc.net/
更多高校录取分数线:https://www.liuxue86.com/gaokao/
| 文科录取分数线 | ||||||
| 广西- 理科 | 最低分 | 最高分 | 平均分 | 录取批次 | 录取线差 ? | |
2020黄冈师范学院分数线推荐访问