出国留学网专题频道2022栏目,提供与2022相关的所有资讯,希望我们所做的能让您感到满意!
各位2023年高考考生注意了!距离2023年高考仅剩下不到一周的时间,而高考语文将于6月7日进行考试,每年的语文高考中都会产出许多优秀的满分作文。下面是出国留学网收集整理的 “2022年高考全国一卷满分作文及点评” ,本文仅供参考,欢迎阅读。
作文真题
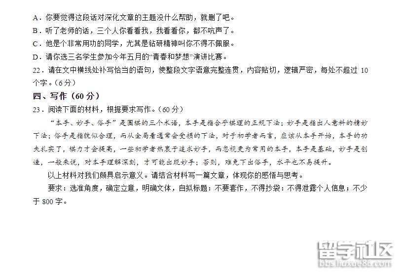
“本手、妙手、俗手”是围棋的三个术语。本手是指合乎棋理的正规下法;妙手是指出人意料的精妙下法;俗手是指貌似合理,而从全局看通常会受损的下法。对于初学者而言,应该从本手开始,本手的功夫扎实了,棋力才会提高。一些初学者热衷于追求妙手,而忽视更为常用的本手。本手是基础,妙手是创造。一般来说,对本手理解深刻,才可能出现妙手;否则,难免下出俗手,水平也不易提升。
以上材料对我们颇具启示意义。请结合材料写一篇文章,体现你的感悟与思考。
要求:选准角度,确定立意,明确文体,自拟标题;不要套作,不得抄袭;不得泄露个人信息;不少于800字。
题目解析
材料看似立足“围棋术语”,实则在说基础与创新的关系。引导学生打好坚实基础、锤炼意志、奋发创新。审题时还应注意分层次抓要点,读出言外之意。第一句“‘本手、妙手、俗手’是围棋的三个术语。”引入围棋术语,看似高深,没有可下手之处,但往下细读,会发现,第二句“本手是指合乎棋理的正规下法;妙手是指出人意料的精妙下法;俗手是指貌似合理,而从全局看通常会受损的下法。”这句已将貌似合理实则受损的俗手排除在外了;层次清晰了许多,命题人在引导考生关注“本手”和“妙手”。第三句“对于初学者而言,应该从本手开始,本手的功夫扎实了,棋力才会提高。”此句告知考生要把自身基础打牢固,第四句“一些初学者热衷于追求妙手,而忽视更为常用的本手。”强调急于追求妙手而不把本手作为根基打牢的潜在影响。第五句“本手是基础,妙手是创造。”对前面层次进行小结:基于本手,创新妙手,实现突破、提升。最后一句“一般来说,对本手理解深刻,才可能出现妙手;否则,难免下出俗手,水平也不易提升。”告知我们,如何避免出俗手,如何提高妙手的成功率,基础都在本手。
命题人运用类比手法,意在启示广大一线师生,基础不是知识的简单记忆,不是技能的机械训练,而是对基本概念和基本规律的掌握融通,阐明远大目标和磨砺功夫、基础扎实和创新创造的辩证关系,要深化基础,在提高学生的核心素养上下功夫,引导学生遵循获取知识和养成能力素养的基本规律,筑牢根本,守正而后创新。
写作指导
此题写记叙文、议论文均可,材料易理解,考生不易偏题,且选材可从古今中外的历史或当代名人、自己及身边的人入手。
考生在动笔时要注意可写自己熟悉事,可议基础创新关系。习近平总书记曾勉励青年要“勤于学习、善于学习”,要“打牢知识功底、积蓄前进能量”,强调基础对于青年学习、成长的重要性。把基础夯实和开拓创新的关系缕清讲透就好。
也可分析:做任何事之前,切不可操之过急,要对基本概念和规律掌握后融会贯通后,在进行创新创造,要辩证分析。从而引导广大师生筑牢根本,先守正而后创新。
也可写自己的成长故事,要言之有物,符合记叙文的特点,在叙述中,围绕基础、创新展开,也可取得很好效果。
<...
各位2023年高考考生注意了!距离2023年高考仅剩下不到一周的时间,而高考语文将于6月7日进行考试,每年的语文高考中都会产出许多优秀的满分作文。下面是出国留学网收集整理的 “2022年高考全国乙卷满分作文及点评” ,本文仅供参考,欢迎阅读。
作文真题

双奥之城,闪耀世界。两次奥运会,都显示了中国体育发展的新高度,展示了中国综合国力的跨越式发展,也见证了你从懵懂儿童向有为青年的跨越。亲历其中,你能感受到体育的荣耀和国家的强盛;未来前行,你将融入民族复兴的澎湃春潮。卓越永无止境,跨越永不停歇。
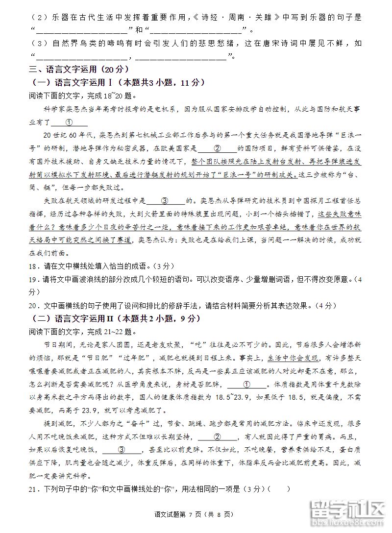
请结合以上材料,以“跨越,再跨越”为主题写一篇文章,体现你的感受与思考。
要求:选准角度,确定立意,明确文体,自拟标题;不要套作,不得抄袭;不得泄露个人信息;不少于800字。
题目解析
材料围绕“北京:双奥之城”组织信息,从两次奥运比赛成绩到两次奥运举办时的综合国力,多方面呈现体育精神、社会进步、科技创新和国家发展。北京两次举办奥运会是中国人民爱国热情的激扬展示,是新时代建设伟大成就的体现。试题以表格和数据的形式,直观呈现我国综合国力的跨越式发展,激发学生的爱国热情,引导学生体会奥运精神的深刻内涵,体会奥运会成功举办背后的国家力量和制度优势,将爱国和爱党、爱社会主义高度统一。
写作指导
双奥的举办是我们国家战略层面的成功,也是“四个自信”的成功,尤其是文化自信的成功,2008年奥运会的开闭幕式展示的是中国五千年上下文明,2022北京冬奥会的开闭幕式则展示了独特的中国式浪漫、唯美。考生在行文之中一定要把自己融入国家的发展之中,不能单写国家的巨大变化,而是自己在成长中切身体会到的发展变化。国家的发展、跨越包含着个体的发展和跨越,凸显出个人的思考和体会。
篇一:
2008,流光溢彩殊未阑;2022,如诗如画谱新篇。十四载光阴,时代崭新,跨越不止。
两次奥运会,两次跨越,展现了中国体育发展的新高度,中国以绝代风华惊艳世界。感慨于斯,吾辈青年当负起“再跨越”的历史重任,以自信自强之魄力,笃行不息之行动,以身许国之情怀,跨越千难万险。
“何须浅碧深红色,自是花中第一流。”实现再跨越,需自信自强。回望冬奧,冰雪凝芳华,自信增辉明。“但闻尘飞战鼓急,一踏冰雪意气生”,冬奥赛场上的运动健儿,带着豪侠般的浪漫和自信的光芒,自由驰骋。在2018年平昌冬奥会赛场上,高亭宇获得中国男子速度滑冰首枚冬奥会奖牌;在北京2022年冬奥会赛场上,他以打破冬奥会纪录的方式,为中国收获金牌。他以...
各位2023年高考考生注意了!距离2023年高考仅剩下不到一周的时间,而高考语文将于6月7日进行考试,每年的语文高考中都会产出许多优秀的满分作文。下面是出国留学网收集整理的 “2022年高考全国甲卷满分作文及点评” ,本文仅供参考,欢迎阅读。
作文真题
《红楼梦》写到“大观园试才题对额”时有一个情节,为元妃(贾元春)省亲修建的大观园竣工后,众人给园中桥上亭子的匾额题名。有人主张从欧阳修《醉翁亭记》“有亭翼然”一句中,取“翼然”二字;贾政认为“此亭压水而成”,题名“还须偏于水”,主张从“泻出于两峰之间”中拈出一个“泻”字,有人即附和题为“泻玉”;贾宝玉则觉得用“沁芳”更为新雅,贾政点头默许。“沁芳”二字,点出了花木映水的佳境,不落俗套;也契合元妃省亲之事,蕴藉含蓄,思虑周全。
以上材料中,众人给匾额题名,或直接移用,或借鉴化用,或根据情境独创,产生了不同的艺术效果。这个现象也能在更广泛的领域给人以启示,引发深入思考。请你结合自己的学习和生活经验,写一篇文章。
要求:选准角度,确定立意,明确文体,自拟标题;不要套作,不得抄袭;不得泄露个人信息;不少于800字。
题目解析
这是一则材料作文。材料由两个部分组成,第一部分是现象,介绍传统文化经典《红楼梦》中众人给匾额题名三种不同的方式;第二部分是对上述三种题名方法的评价,暗示了对传统文化的继承、发展与创新。“直接移用”,“借鉴化用”,“根据情境独创”,也就是直接学习、借鉴、创新三步走。在此基础上,由文学作品中的情节内涵拓展到更广泛的领域,引发学生深入思考。
写作指导
此题以写议论文为宜,论证角度丰富。考生可从三种方式中任意选择,学习、借鉴他人(国)的方法经验或根据自身情况加以创新,进而对效果进行评价;也可对三种方式综合理解,逐层分析:从模仿借鉴到自主创新,任何事物的发展都要遵循这个规律。
考生要注意小处着眼,大处落重墨。从个人的学习生活到国家的发展繁荣,从弘扬民族文化、增强文化自信、坚定全民抗疫、航天创新梦圆到科技助力中国梦的实现,考生选材俯拾即是。古有至理名言和多彩故事:取人之长补己之短,他山之石可以攻玉,师以长技以治夷,鲁迅的拿来主义;魏征和唐太宗的故事,郑板桥独创一体。今有创新的政策和丰硕的成果:“一带一路”建设、京津冀协同发展、“命运共同体”;“嫦娥”落月、“雪龙”双船“探极”、“神舟十三”凯旋、京张铁路列车高速飞驰、北斗卫星导航系统服务一流。
篇一:
《红楼梦》“大观园试才题对额"的情节中,众人之“翼然”虽妙引,引却不及贾政所提“泻玉”之赋意;“泻玉”虽通融,融却不及宝玉“沁芳”之妙绝,创一派新雅。纯借,尚浅也;旧新相汇,意可深也;空前创新,境之绝也。
纯借之浅显,实不可取矣。邯郸学步,照其搬弄,仿未得其能,反失其本行,终至匍匐而归,为天下所耻笑矣。后生若鉴以先辈之事例,按图素骥,学其所学,述其所述,做其所做,忘记本心以至栋梁也难雕也。作文若同题亭众人般纯于引...
各位2023年的高考考生注意了!距离2023年高考仅剩下一个星期不到的时间了,为此本网在这里整理了一套2022年的高考英语试卷,希望本套试卷能够帮助到各位考生。下面是出国留学网收集整理的 “2022年全国高考二卷英语试题及答案” ,本文供各位考生参考,欢迎阅读。








推荐阅读:
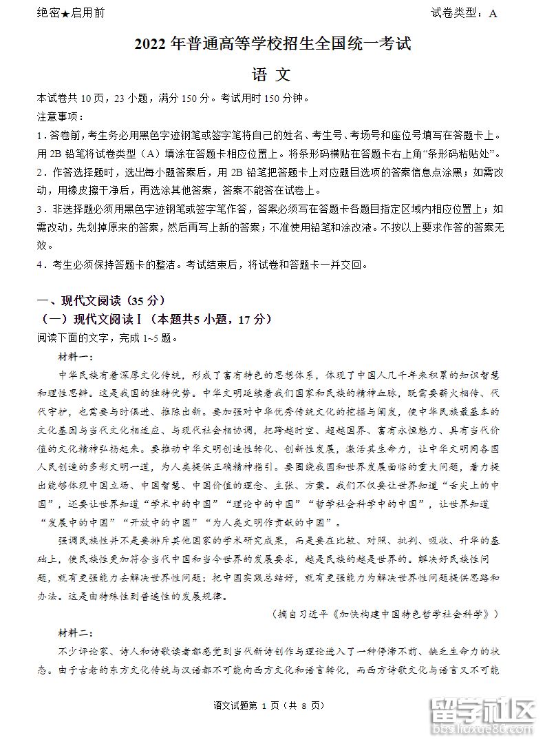
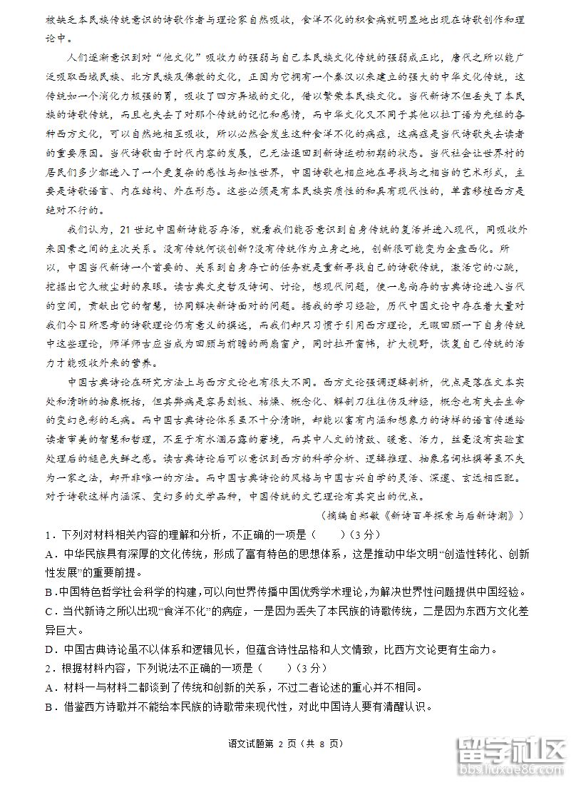
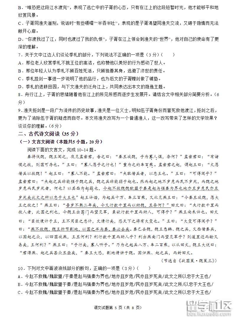
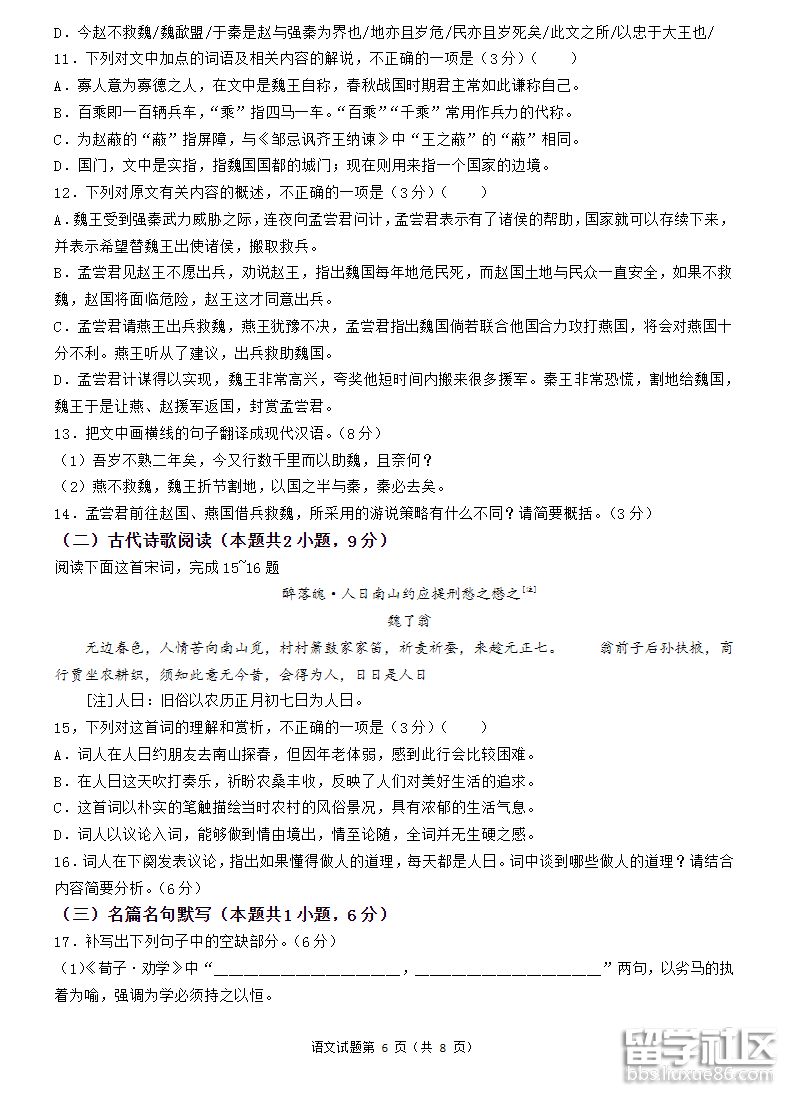
各位2023年的高考考生注意了!距离2023年高考仅剩下一个星期不到的时间了,为此本网在这里整理了一套2022年的高考语文试卷,希望本套试卷能够帮助到各位考生。下面是出国留学网收集整理的 “2022年全国高考一卷语文试题” ,本文供各位考生参考,欢迎阅读。








推荐阅读:
06-01
2022年报名勘察设计注册工程师执业资格考试考试的小伙伴注意了,2023年6月17-18日开始正式考试了!在考试之前,清先查阅本文的考试须知、准考证打印、成绩查询及证书发放等内容,祝各位一举夺魁!!!
补考时间
6月17日
上午 8:00-11:00 各专业知识考试(上)
上午 8:00-12:00 各专业基础考试(上)
下午14:00-17:00 各专业知识考试(下)
下午14:00-18:00 各专业基础考试(下)
6月18日
上午 8:00-11:00 各专业案例考试(上)
二级注册结构工程师专业考试(上)
上午 8:00-12:00 一级注册结构工程师专业考试(上)
下午14:00-17:00 各专业案例考试(下)
二级注册结构工程师专业考试(下)
下午14:00-18:00 一级注册结构工程师专业考试(下)
1.应试人员应考时应携带黑色墨水笔、2B铅笔、三角板、橡皮以及无声无文本编辑功能的计算器。并严格按照试卷封面的应试人员注意事项进行作答。考场配发草稿纸,供应试人员使用,考试结束后收回。
2.各专业基础考试为闭卷考试,禁止应试人员携带任何参考资料;各专业的专业考试为开卷考试,允许应试人员携带专业考试指定目录中的规范、标准、规程、技术(设计)手册等正规出版社出版的资料。
3.各专业的专业考试指定的规范、标准、规程、技术(设计)手册目录可登录住房和城乡建设部执业资格注册中心官网(中的考试动态)查询。
4.自2022年起,一级注册结构工程师《专业》(上、下),注册土木工程师(岩土)、注册公用设备工程师、注册电气工程师、注册化工工程师考试《专业案例》(上、下)不再配装客观题科目答题卡。参加上述科目的应试人员,全部在专用答题卡上作答,需严格按照应试人员注意事项的要求,将选择题所选选项对应的信息点填涂在专用答题卡首页指定区域,解答步骤按题号在专用答题卡指定区域内(即题号对应的黑色边框之内)作答。
二级注册结构工程师、注册土木工程师(港口与航道工程、道路工程、水利水电工程)、注册环保工程师考试作答方式不变。
5.应试人员应试时要妥善保管好自己的试卷和答题卡(纸),防止他人抄袭造成雷同答卷。考试结束后还将采用技术手段进行雷同试卷的甄别和认定,对被认定为雷同试卷的,按规定给予成绩无效处理,涉及违纪作弊的按相关条款追加处理。
6.根据中华人民共和国刑法修正案(九),代替他人或者他人代替自己参加考试;使用伪造、变造或者买卖试题、答案;组织或协助组织作弊等均属犯罪行为,处以拘役、管制、罚金、三年以下有期徒刑,情节严重的,处以三年以上七年以下有期徒刑。
7.报考期间,全省各地级以上市人事考试机构开通咨询服务电话。用户名或密码查询等业务事项可通过各省专业技术人员职业资格考试业务办理系统在线申办。
准考证打印:
<...
各位2023年的高考考生注意了!距离2023年高考仅剩下一个星期不到的时间了,为此本网在这里整理了一套2022年的高考数学试卷,希望本套试卷能够帮助到各位考生。下面是出国留学网收集整理的 “2022年全国高考乙卷理科数学试题” ,本文供各位考生参考,欢迎阅读。





推荐阅读:
...
各位2023年的高考考生注意了!距离2023年高考仅剩下一个星期不到的时间了,为此本网在这里整理了一套2022年的高考数学试卷,希望本套试卷能够帮助到各位考生。下面是出国留学网收集整理的 “2022年全国高考乙卷文科数学试题” ,本文供各位考生参考,欢迎阅读。





推荐阅读:
...06-01
西藏的考生注意了!根据西藏自治区人事考试中心发布的通知公告,西藏2022年度执业药师职业资格考试(补考)考后资格复核将于2023年5月31日至6月7日进行,请各位考生做好准备。下面是出国留学网收集整理的 “西藏2022年执业药师考试资格复核材料及时间” ,本文仅供参考,欢迎阅读。
一、须提供的复核材料
1.教育行政主管部门认可的教育系列学历、学位证书的复印件1份,并提供中国高等教育学生信息网(www.chsi.com.cn)《教育部学历证书电子注册备案表》或《高等教育学历认证报告》1份;
2.根据报考条件中“从事药学或中药学岗位工作”规定要求,须提供所在单位开具的从事药学或中药学岗位工作年限证明1份;

(扫码下载工作年限证明模板)
3.“免试部分科目”的考生,还须提供相应免试证明材料。
二、复核时间及方式
复核时间:2023年5月31日—6月7日(工作日上午09:30—13:00,下午15:30—18:00),可通过线上提交(建议办理方式)或现场提交两种方式办理。
线上提交:将复核材料扫描成电子版合并为一个PDF格式文件(PDF文件和邮件主题的命名方式:考试年度+考试名称+考生姓名)通过电子邮件(添加附件方式)发至xzrskszsgl@sina.com,同时邮件正文中留下基本信息(如:姓名、身份证号码、工作单位、考试名称、报考级别、联系方式等)。
现场提交:拉萨市三级政务服务大厅(拉萨市城关区纳如路1号,三级政务服务大厅一楼后台32号窗口)。
复核咨询电话:0891—6655586
三、相关要求
复核期间,受理对拟合格人员的监督举报,对虚假承诺行为,一经查实,按相关规定严肃处理。请考生务必在规定时间内进行复核,对逾期未交复核材料或未通过资格复核的拟合格考生,取消成绩。
监督电话:0891—6845920
附件:拟合格人员名单

推荐阅读:
各位2023年的高考考生注意了!距离2023年高考仅剩下最后一个星期的时间了,为此本网在这里整理了一套2022年的高考数学试卷,希望本套试卷能够帮助到各位考生。下面是出国留学网收集整理的 “2022年全国高考甲卷文科数学真题及答案” ,本文供各位考生参考,欢迎阅读。







推荐阅读:
2022推荐访问