出国留学网专题频道2022年湖北潜江中考录取分数线栏目,提供与2022年湖北潜江中考录取分数线相关的所有资讯,希望我们所做的能让您感到满意!
06-04
2013年湖北潜江中考录取分数线
根据历年湖北潜江中考录取分数线的发布时间,2013年湖北潜江中考分数线预计于7月-8月公布。请广大考生密切关注出国留学网中考网(ctrl+D点击收藏),我们会第一时间公布2013年湖北潜江中考分数线相关信息。同时出国留学网邀请权威名师预测2013湖北中考分数线供大家参考。
每3个考友就有一人使用出国留学网,提醒大家随时关注出国留学中考网,以便第一时间了解2013中考成绩查询、分数线、志愿填报及录取结果等信息。
...
出国留学网中考频道为方便各位考生和考生家长进行中考录取查询工作,潜江中考分数线暂未公布,一旦2013潜江市中考录取分数线 结果发布,结果将在此链接中显示。建议您收藏本网站,网站内容时时更新,要紧密关注哦。欢迎您收藏本网站。(ctrl+D即可收藏)。
推荐阅读:
07-13
本文“2017湖北潜江中学录取分数线”由出国留学网编辑整理,欢迎阅读。
一、潜江中学
(一)推荐生
1.体育
田径专项:专业成绩入围,学业成绩不低于300分,按专业成绩择优录取。
篮球专项:专业成绩入围,学业成绩不低于300分,男子专业成绩划线分64分。女子专业成绩划线分39分。专业成绩前3名不考虑学业成绩,按志愿直接录取。
男子足球:专业成绩入围,学业成绩不低于300分,专业成绩划线分70分。专业成绩前3名不考虑学业成绩,按志愿直接录取。
身体素质类:专业成绩入围,按学业成绩从高到低录取,学业成绩划线分519.3分。
2.音乐
专业成绩入围,按学业成绩从高到低录取,学业成绩划线分551.8分。
3.美术
专业成绩入围,按学业成绩从高到低录取,学业成绩划线分567.5分。
(二)指标生
最低控制线为539.9分.以初中学校为单位,根据考生志愿,依据学业成绩在指标生计划内从高到低录取。
(三)非指标生
分数线600.5分。
(四)国际部“3+0”模式
分数线421.5分。
(五)国际部“2+1”模式
分数线253.6分。
二、文昌高中
(一)推荐生
田径专项:专业成绩入围,学业成绩不低于286.6分,按专业成绩择优录取。
男子篮球:专业成绩入围,学业成绩不低于286.6分,专业成绩划线分29分。
(二)普通类
分数线477.7分。
三、园林高中
(一)推荐生
1.体育
田径专项:专业成绩入围,学业成绩不低于300分,按专业成绩择优录取。
男子篮球:专业成绩入围,学业成绩不低于300分,专业成绩划线分47分。
女子足球:专业成绩入围,根据志愿按学业成绩从高到低录取,学业成绩划线分320分。
2.音乐
专业成绩入围,根据志愿按专业成绩+学业成绩之和从高到低录取,划线分490.9分。
3.美术
专业成绩入围,根据志愿按专业成绩+学业成绩之和从高到低录取,划线分555.5分。
(二)普通类
分数线524分。
四、竹根滩高中
(一)推荐生
1.体育
男子篮球:专业成绩入围,根据志愿按专业成绩从高到低录取,专业成绩划线分36分。
男子足球:专业成绩入围,根据志愿按专业成绩从高到低录取,专业成绩划线分54.6分。
2.美术
专业成绩入围,根据志愿按学业成绩从高到低录取,学业成绩划线分258分。
(二)普通类
分数线357.7分。
五、实验高中
(一)推荐生
1.体育
男子篮球:专业成绩入围,根据志愿按专业成绩从高到低录取,专业成绩划线分56分。
足球专项:专业成绩入围,根据志愿按专业成绩从高到低录取,男子足球专业成绩划线分65分,女子足球专业成绩划线分...
07-07
出国留学网小编为大家首发潜江中考录取查询,更多精彩内容敬请密切关注本站(Ctrl+D收藏即可)。
第一批次
一、潜江中学
(一)推荐生招生
1.体育
田径专项:专业成绩入围,文化成绩不低于300分,按专业成绩择优录取。
篮球专项:专业成绩入围,文化成绩不低于300分,按专业成绩择优录取,男子专业成绩55分,女子专业成绩26分。
素质类专项:专业成绩入围,按文化成绩择优录取,文化成绩546分,专业成绩61分。
2.音乐
专业成绩入围,按文化成绩择优录取,文化成绩562分,专业成绩77.6分。
3.美术
专业成绩入围,按文化成绩择优录取,文化成绩541分,专业成绩145分。
(二)文化成绩划线招生
分数线625.5分,综合素质评价5个维度均为A。
二、文昌高中
分数线499.3分,综合素质评价5个维度均C等以上。
三、园林高中
(一)推荐生招生
1.体育
素质类专项:专业成绩入围,按文化成绩择优录取,文化成绩394分,专业成绩70分。
2.音乐
专业成绩入围,按文化成绩择优录取,文化成绩456分,专业成绩76.7分。
3.美术
专业成绩入围,按文化成绩择优录取,文化成绩469分,专业成绩160分。
(二)文化成绩划线招生
分数线557分,综合素质评价5个维度均C等以上。
第二批次
一、竹根滩高中
(一)推荐生招生
1.体育
篮球专项:专业成绩入围,按专业成绩择优录取,专业成绩29分。
素质类专项:专业成绩入围,按文化成绩择优录取,文化成绩336分,专业成绩60分。
2.美术
专业成绩入围,按文化成绩择优录取,文化成绩230分,专业成绩114分。
(二)文化成绩划线招生
分数线354.4分。
二、实验高中
(一)推荐生招生
1.体育
篮球专项:专业成绩入围,按专业成绩择优录取,专业成绩相同,以文化成绩择优录取,专业成绩39分。
田径专项:专业成绩入围,按专业成绩择优录取。
2.音乐
...
2012年全国各地中考已陆续结束,为方便考生及家长查询相关信息,出国留学网中考频道特别搜集汇总了2012年中考各地录取分数线以供参考:
潜教基〔2012〕26号
市教育局关于公布潜江市2012年普通高中招生录取分数线的通知
各学区、园林分局,局直各单位:
我市2012年普通高中招生录取分数线已经划定,现予公布。
附件:潜江市2012年普通高中招生录取分数线
二〇一二年七月九日
附件:
潜江市2012年普通高中招生录取分数线
第一批次录取:按志愿录取。
一、潜江中学:
(一)推荐生招生:
1、体育生:
田径和篮球按文化成绩300分以上、专业成绩择优录取;身体素质类按文化成绩520分以上、专业成绩60分以上录取。
2、美术生:
文化成绩500分以上,专业成绩111分以上。
3、音乐生:
文化成绩500分以上,专业成绩62分以上。
(二)指令性计划招生:
录取分数线:589分,综合素质评价5个维度均为A。
二、文昌高中:
指令性计划招生:
录取分数线:493分、综合素质评价C等以上。
三、园林高中:
(一)推荐生招生
1、体育生:
田径和篮球按文化成绩280分以上、专业成绩择优录取。
2、美术生:
文化成绩440分以上,专业成绩132分以上。
3、音乐生:
文化成绩375分以上,专业成绩86分以上。
(二)指令性计划招生:
录取分数线:534分、综合素质评价C等以上。
第二批次录取:按志愿录取。
一、竹根滩高中:
(一)推荐生招生:
体育:篮球文化成绩200分以上、专业成绩40分以上。
美术:文化成绩451分以上、专业成绩122分以上。
(二)指令性计划招生:
录取分数线:407分。
二、实验高中:
指令性计划招生:
录取分数线:380分。
三、章华高中:
(一)推荐生招生:
体育:按文化成绩235分以上、专业成绩择优录取。
美术:文化成绩205分以上、专业成绩99分以上。
音乐:文化成绩254分以上、专业成绩48分以上。
(二)指令性计划招生:
录取分数线:365分。
四、江汉中学:
指令性计划招生:
录取分数线:480分。
第三批次录取:按志愿录取。
总口中学、西大垸中学:录取分数线280分。
择校生最低控制分数线:
1、潜江中学350分。
2、文昌高中、园林高中300分。
3、竹根滩高中、实验高中、章...
07-14
最新消息,又一省市的中考分数线出来了!湖北省潜江市招生考试院于7月11日公布了潜江市2022年普通高中招生录取分数线,详细内容小编已经整理好放在下面了,潜江市考生快来了解一下具体分数线吧!下面是出国留学网整理的湖北潜江2022年中考录取分数线,欢迎大家参考阅读。






推荐阅读:
潜江中考分数线是多少?出国留学网中考网为大家提供2018年湖北潜江中考分数线已公布,更多中考资讯请关注我们网站的更新!
2018年湖北潜江中考分数线已公布
一、潜江中学
(一)指标生 最低控制线为541分。(以初中学校为单位,根据考生志愿,依据学业成绩在指标生计划内从高到低录取)
(二)非指标生 分数线594.5分。
(三)国际部“3+0”模式 分数线542.7分。
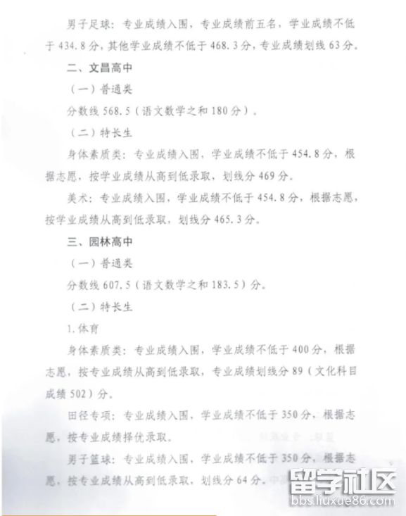
二、文昌高中
(一)普通类 分数线473.5分(语文83.5分)。
(二)特长生
男子篮球:专业成绩入围,根据志愿学业成绩不低于284.1分,专业成绩划线35分。
三、园林高中
(一)普通类 分数线515.5分(语文86分)。
(二)特长生
1.体育
田径专项:专业成绩入围,学业成绩不低于300分,根据志愿按专业成绩择优录取。
男子篮球:专业成绩入围,学业成绩不低于300分,根据志愿按专业成绩从高到低录取,专业成绩划线分72分。
2.音乐
专业成绩入围,根据志愿按专业成绩+学业考试成绩之和从高到低录取,划线分494.3分。
3.美术
专业成绩入围,根据志愿按专业成绩+学业考试成绩之和从高到低录取,划线分567.5分。
四、竹根滩高中
(一)普通类 分数线370.5分。
(二)特长生
1.体育
身体素质类:专业成绩入围,根据志愿按学业成绩从高到低录取,学业成绩划线分279.2。
男子篮球:专业成绩入围,根据志愿按专业成绩从高到低录取,专业成绩划线分22分。
男子足球:专业成绩入围,根据志愿按专业成绩从高到低录取,专业成绩划线分62.6分。
2.美术
专业成绩入围,根据志愿按学业考试成绩从高到低录取,学业成绩划线分276.3分。
五、实验高中
(一)普通类 分数线421分(语文77分)。
(二)特长生
1.体育
田径专项:专业成绩入围,根据志愿,学业成绩不低于315.8分,按学业成绩从高到低录取,划线分327.3。
男子篮球:专业成绩入围,根据志愿,学业成绩不低于315.8分,按专业成绩+学业成绩之和从高到低录取,划线分395.9分。
足球专项:专业成绩入围,根据志愿,学业成绩不低于315.8分,按专业成绩+学业成绩之和从高到低录取,男子足球划线分404分,女子足球划线分354.3分。
2.美术
专业成绩入围,根据志愿,学业成绩不低于357.9分,按专业成绩+学业成绩之和从高到低录取,划线分526.2分。
六、章华高中 普通类分数线343.5分。
七、江汉中学 普...
06-11
2015年中考如期而至,出国留学网中考频道小编紧密关注2015湖北潜江中考分数线查询系统,一旦公布,将会在此页面显示,请广大考生及家长注意本页面更新。
小编精心为您推荐:
| 2015中考热点聚焦 |
2022年湖北潜江中考录取分数线推荐访问